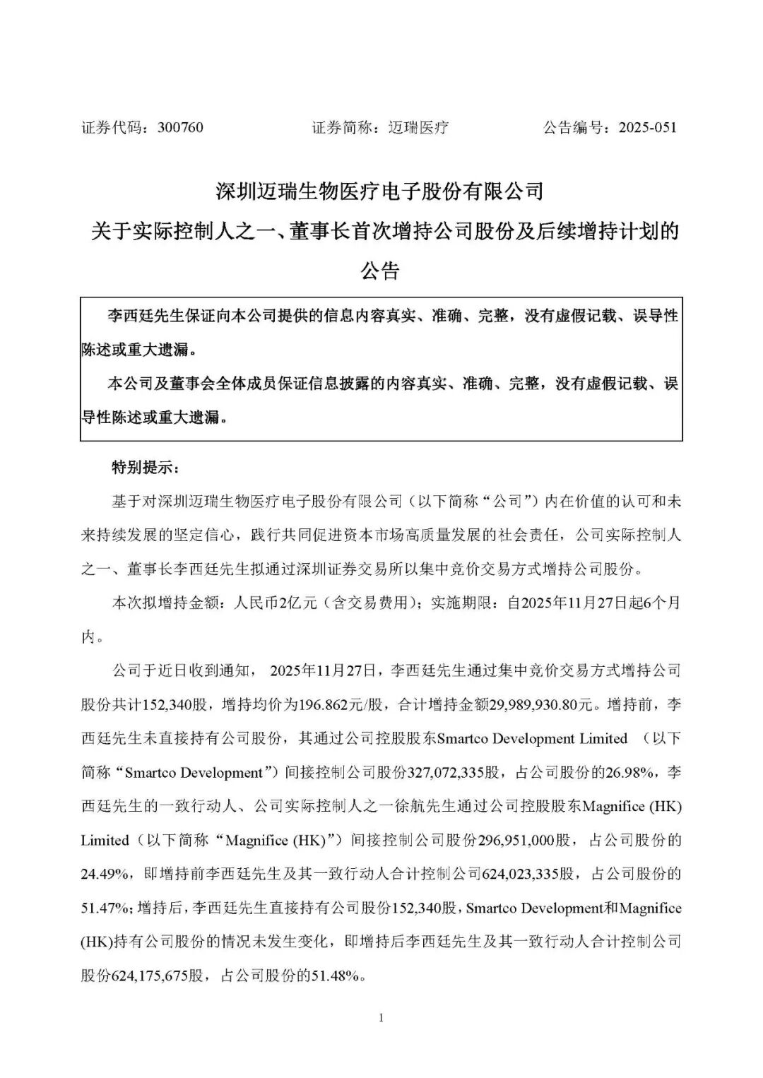
近日,迈瑞董事长、总经理等高管集体出手,大笔购买公司股票。 11月27日,迈瑞医疗公告,基于对公司内在价值的认可和未来持续发展的坚定信心,公司董事长李西廷增持公司股份15.23万股,合计增持约2998.99万元。

这是李西廷首次增持迈瑞医疗股票。除本次增持外,李西廷还计划自2025年11月27日起6个月内,以自有资金继续在深交所以集中竞价交易方式增持公司股份,增持计划总金额为2亿元,且增持不设价格区间,锁定期为增持计划实施完成后的6个月。
据Wind统计,12月1日和12月2日,李西廷继续以集中竞价交易方式,分别增持了2998.7万元、2998.92万元。
不仅如此,迈瑞医疗总经理吴昊12月2日也以集中竞价交易方式,首次买入12.42万股公司股票,涉及金额约为2501.14万元。
此外,迈瑞医疗高级副总裁李在文也首次出手,总计买入3.47万股公司股票,涉及金额约702万元;
迈瑞财务负责人赵云首次买入1万股公司股票,涉及金额约201.49万元。
此前,迈瑞股票曾跌破200元,这几天股票也被买涨起来了。 对于迈瑞来说,有几件事情值得期待,对市场也会有很大的影响。一是港股上市,目前正在稳步推进,核心目标是通过搭建国际化资本平台,支撑全球化战略落地。 二是预计公司明年全年国内业务营收有望实现正增长,2026年度利润增速有望转正。
|