立即注册找回密码

QQ登录

只需一步,快速开始

微信登录

微信扫一扫,快速登录

搜索
小桔灯网 门户 资讯中心 企业动态 查看内容

圣湘第3大股东,股份被司法冻结执行!

2025-12-7 10:58| 编辑: 沙糖桔| 查看: 1225| 评论: 0|来源: 圣湘公告、IVD资讯

摘要: 占公司总股本5.68%

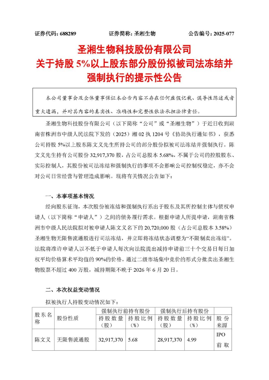
12月5日公告,圣湘生物科技股份有限公司于近日收到湖南省株洲市中级人民法院下发的(2025)湘 02 执 1204 号《协助执行通知书》,获悉公司持股 5%以上股东陈文义先生所持公司的部分股份拟被司法冻结并强制执行。

陈文义先生持有公司股份32,917,370 股,占公司总股本5.68%,不属于公司的控股股东、实际控制人,其股份被司法冻结和强制执行的事项不会影响公司控制权稳定,亦不会对公司日常经营与管理造成影响。


据圣湘2025年第三季报,陈文义属于第3大股东,第2大个人股东。



声明:
1、凡本网注明“来源:小桔灯网”的所有作品,均为本网合法拥有版权或有权使用的作品,转载需联系授权。
2、凡本网注明“来源:XXX(非小桔灯网)”的作品,均转载自其它媒体,转载目的在于传递更多信息,并不代表本网赞同其观点和对其真实性负责。其版权归原作者所有,如有侵权请联系删除。
3、所有再转载者需自行获得原作者授权并注明来源。

最新评论

关闭

官方推荐 上一条 /3 下一条

客服中心 搜索 洽谈合作
返回顶部