立即注册找回密码

QQ登录

只需一步,快速开始

微信登录

微信扫一扫,快速登录

搜索
小桔灯网 门户 资讯中心 杂侃天下 查看内容

高大上的IVD流水线,或撞上集采冰山?

2021-11-4 18:01| 编辑: 沙糖桔| 查看: 4483| 评论: 0|来源: 小桔灯网

摘要: 医疗服务价格是人民群众最关心最直接最现实的利益问题,也关系着医疗机构和医疗事业的高质量发展。9月1日,国家医保局、国家卫生健康委、国家发展改革委等八部门联合发布《深化医疗服务价格改革试点方案》的通知,曜 ...



医疗服务价格是人民群众最关心最直接最现实的利益问题,也关系着医疗机构和医疗事业的高质量发展。9月1日,国家医保局、国家卫生健康委、国家发展改革委等八部门联合发布《深化医疗服务价格改革试点方案》的通知,曜人耳目的安徽集采也在期间同步开展。随着安徽集采谈判议价结果的公布,其后续的执行(极具挑战)将影响其它省份的集采进度和力度,影响中国IVD行业的发展进程,影响中国医改的步伐和走向。而对于生产企业来说,集采的广泛推行,意味着行业开始进入“拼成本”的时代,代表技术发展方向的流水线,进入一个略显尴尬的时间段。


流水线不仅仅是设备



在公立医院发展方式从规模扩张转向提质增效方面,大多数实验室管理者首先想到的都是引入流水线设备,但实验室引入了流水线设备就一定能提质增效吗?基于目前的实情来看,在引入流水线设备同时,还需要提升对检验流程的理解、售后效率的提高、使用人员的培训、科室管理的优化设计,才能达到上述目标。流水线不仅仅是设备,更是科室样本流、信息流、操作流的高效集合体。盲目追求硬件到位,而忽略提升滞后的软件和管理水平,反而给科室带来更多的困扰。


流水线的成本挑战



安徽集采谈判议价已经结束,但在后续执行中,一些问题却显而易见。首先,如果需要重新购买设备,作为采购方的医院将面临资金来源的问题。其次,对厂商而言,招采文件中承诺的80%的采购量,在网上采购覆盖率不高的情况下,承诺不兑现,不仅会给积极参与配合的厂商带来伤害,而且还会影响到集采推动部门的公信力。因此,资金问题将考验医院,利润问题将考验厂商。


毋庸置疑,流水线的推广、采购和使用,同样会遇到上述问题的困扰。


有专家介绍,在台湾大型医疗机构中,床位量、标本量与流水线使用的实情是,医院即使安装了流水线,往往也是有选择地使用,样本量多的时候就采用流水线,当样本量较少时就回到传统的人工分流标本到单项设备。也有专家介绍,在香港、韩国的一些大型医疗机构,也很少见到医院配备流水线;即使在美国,仅有约7%的实验室,样本量适合安装流水线系统。一般估算,样本量至少达到100万/年的大型实验室才能在三年内收回设备成本。国内也有专家做过测算,中型前处理的流水线一次性造价约3000-4000万人民币,每年10%的折旧率;系统维护成本50-100万/年;一次性耗材50-100万/年;同时,因为流水线封闭系统,试剂成本相较于开放的单台设备提升20%;低效运转时耗材损耗增加15%,因此综合估算,检验科成本消耗将由40%增加到70%以上。更有个案,安装流水线后,试剂虽有降价,耗材和服务费用却大幅提价,以弥补试剂集采带来的损失,因此有些医疗机构利润不升反降甚至亏损。


不可否认,资本的加入带动了目前国内的流水线热度。流水线前期投资很大,而且在使用过程中成本消耗也不菲。因此业内专家质疑:医院在引进流水线决策前,是否都做过缜密的成本核算,是否都涵盖“折旧、维护、耗材”的综合成本考量?在使用流水线后,是否又精准地评估过当前实际成本相比使用前的成本?


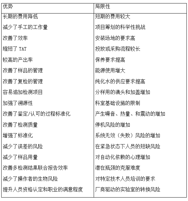
流水线的优点和局限性



无可否认,临床实验室全自动化是现代化实验室发展的趋势。2019年,欧洲临床化学和检验医学杂志,刊登了对实验室自动化带来的优势和局限性的综合分析,列表如下。



开放流水线是方向


受制于医院成本控制和厂商自身产品定位,适应我国医学实验室实际情况的流水线,应能兼容市场上各大品牌的检测设备和试剂,才不至于造成浪费,才能充分整合实验室现有资源。


因此,最理想的流水线是兼容各家最好的仪器和检测项目,博采众长达到1+1>2的效果。美国临床和实验室标准协会(CLSI)、美国检测和材料协会(ASTM)、国际临床化学协会(IFCC)和日本临床实验室自动化协会(JSCLA)等标准化组织都在尝试建立统一的互联标准。但主流厂商出于各自利益考量,都希望把用户绑定在自己的产品系列上,支持开放流水线的动力不足,从而导至了目前各自为阵、资源浪费的封闭性流水线。


封闭流水线不能外接其它生产厂商的检测设备,导至医院要么放弃原来使用的设备,或是只能在线下运行。对于医院来说,不仅造成了重新采购对接流水线设备的额外经费支出,而且对实验室占地面积等也提出了较高要求。以“客户为中心”的去中心化、开放式流水线系统是才是以“实验室为本”的发展方向。


结语


“最好的不一定是最合适的,最合适的才是最好的”,就像“交通转轨之风席卷中国城市,地铁建设高潮迭起”,但“不治堵、高投入、低回报、多亏损”的现实发人深省。同样,2018-2019年国内流水线以每年200条的速度装机。但是,中国的医院规模真的都有这么大的流水线需求吗?或者说,在已经拥有2000条流水线的今天,中国医疗市场对流水线的需求还有多大?


时值“集采”风起云涌,DRGs要强制落地,医保控费步步紧逼。今年中央财经委会议提出“我们要共同富裕”。对于医疗而言,“共同富裕”的前提是“共同健康,医保健康”。“高大上、高成本”的封闭流水线是否需要“大干快上”,还是因地制宜,考虑更适合国情的“效率、技术、成本、质量”综合评分更高的产品?这是医院、厂商和政府需要考虑的切实问题!


声明:
1、凡本网注明“来源:小桔灯网”的所有作品,均为本网合法拥有版权或有权使用的作品,转载需联系授权。
2、凡本网注明“来源:XXX(非小桔灯网)”的作品,均转载自其它媒体,转载目的在于传递更多信息,并不代表本网赞同其观点和对其真实性负责。其版权归原作者所有,如有侵权请联系删除。
3、所有再转载者需自行获得原作者授权并注明来源。

最新评论

关闭

官方推荐 上一条 /3 下一条

客服中心 搜索 洽谈合作
返回顶部