立即注册找回密码

QQ登录

只需一步,快速开始

微信登录

微信扫一扫,快速登录

搜索
小桔灯网 门户 资讯中心 行业整合 查看内容

体外诊断行业概况及IPO募投项目案例解析

2021-10-8 11:05| 编辑: 沙糖桔| 查看: 8681| 评论: 0|来源: 他山咨询

摘要: 一、体外诊断行业概况1、行业概述随着全球经济的稳步发展、人口总量的持续增长、老龄化程度的不断加剧以及民众健康意识的不断增强,新兴国家城市化建设的推进和各国医疗保障体制的不断完善,全球医疗器械及药品市场 ...

一、 体外诊断行业概况


1、行业概述

随着全球经济的稳步发展、人口总量的持续增长、老龄化程度的不断加剧以及民众健康意识的不断增强,新兴国家城市化建设的推进和各国医疗保障体制的不断完善,全球医疗器械及药品市场呈持续增长趋势。而其中,体外诊断行业正成为医药企业发力的主要方向,尤其“新冠疫情”的发生极大地推动了体外诊断行业的发展,体外诊断在疫情中发挥着重要作用,新冠检测试剂的需求较大,相关企业的业绩也有所提升。


IVD是通过对人体样品进行收集、制备和对样品进行检测的试剂、仪器和系统对疾病或人体其他状态(包括人体健康状况)进行诊断,为减轻、治疗、预防疾病及其并发症提供信息,被称为“医生的眼睛”。在体外诊断行业内,企业大多采取仪器捆绑试剂的销售模式,仪器属于一次性投入,而试剂属于消耗品,企业大多采用赠送仪器的方式拉动试剂的产品销售,由于多数医院采用一次性采买产品的方式,设备和试剂尽可能向同一公司进行采买,因此医院对厂商的品牌产品具备较高的粘性。


2、产业链:

体外诊断行业的产品由诊断仪器及其配套使用的诊断试剂组成。仪器的上游主要包括机械、电子、软件等产品行业,试剂的上游主要包括化学制品与抗原、抗体、酶、血清等生物制品行业。体外诊断产品的下游业务拓展一般是通过经销商或由厂商直接销往医院、体检中心、临检中心、血站、防疫站及血液制品厂家等终端用户。



3、市场分析:

全球体外诊断市场规模:

体外诊断是现代检验医学的重要构成部分,在各种疾病的预防、诊断、治疗、监测等环节发挥着越来越重要的作用。目前,全球医疗决策中有60%~70%是基于体外诊断信息而做出的,体外诊断已发展成为人类预防、诊断和治疗疾病的重要途径,在全球医疗器械市场总占据着重要的地位,且体外诊断行业的市场规模也保持了整体稳定增长态势。2017年,全球医疗器械市场规模为4,050亿美元,其中体外诊断(IVD)市场规模为526亿美元,约占全球医疗器械市场规模的13%,市场规模占比居所有细分领域的首位。2011-2017年,全球体外诊断(IVD)行业市场规模从403亿美元增长到了526亿美元,期间年均复合增长率为4.54%。


随着体外诊断技术的不断发展和应用普及,全球体外诊断行业市场规模的增长将主要由欧美等发达国家的存量市场的更新换代需求和新兴发展中国家的增量市场需求双重驱动。根据Evaluate MedTech的预测,2024年全球体外诊断(IVD)行业市场规模将达到796亿美元。可见,全球体外诊断行业良好的市场发展前景为本项目提供了较好的实施环境。


数据来源:Evaluate MedTech


我国体外诊断市场规模:

随着国民的健康需求日益增加,对于疾病的风险预测、诊断治疗、健康管理等都有更高的要求,作为疾病诊断重要手段的体外诊断消费需求也在不断增加。此外,国家针对体外诊断行业出台了多项鼓励性产业政策推动了国内的体外诊断市场的崛起。2014-2018年,我国的体外诊断行业市场规模从306亿元增长到了604亿元,期间市场规模年均复合增长率为18.53% ,可见我国的体外诊断行业市场规模正处于快速增长阶段。


数据来源:《中国医疗器械蓝皮书(2019版)》、《中国医药健康蓝皮书》


 体外诊断企业IPO募投规划案例解析


安旭生物

安旭生物是一家专业从事体外诊断试剂以及相关POCT仪器的研发、生产和销售的高新技术企业。司的体外诊断试剂包括毒品类、感染及传染病类、过敏原系列、慢性病系列、慢性病心肌类、慢性病肿瘤类、妊娠类、生化类等八大系列,公司于2020年6月申报,并于同年11月份过会。以下是安旭生物IPO募投项目概况:



在《关于杭州安旭生物科技股份有限公司首次公开发行股票并在科创板上市申请文件审核问询函的回复》可以看到,上海证券交易所主要针对1.募投项目实施的必要性、合理性和可行性、2.产品的设备仪器、产品种类、研发技术工艺、境内外销售情况等3.研发中心的场地购置费的原因及合理性、4.海外选址的考虑、5.用地相关土地使用权情况进行问询。

1、募投项目实施的必要性、合理性和可行性:在“年产3亿件第二、第三类医疗器械、体外诊断试剂、仪器和配套产品建设项目”方面,公司分别从自身内外销比例不均衡、业务规模持续扩大、IVD市场规模及公司产品的资质几个角度回复了交易所的问询。在“体外诊断试剂及POCT仪器生产智能化技术改造项目”方面,公司分别从生产设备自动化水平不高,提升整体自动化水平、降低生产成本、丰富的工艺技术经验等方面回复了交易所的问询。在技术研发中心升级建设项目方面,公司从行业技术革新进度快,需要加大研发投入适应行业发展、募投项目的研发方向与公司现有主营产品联系密切、公司拥有丰富的相关技术基础等几个角度回复了交易所的问询。而在营销与服务网络项目方面,公司此前主要采取ODM的销售模式,而募投项目实施后,营销与服务网络的建设将更好帮助公司实现市场消化。同时,公司现有产品的销售主要集中于海外,因此于海外建设营销网络服务点也具备合理性和可行性。


2、在此问题中,公司披露了项目建设的内容、产品的主要类型、工艺技术路径及具体的内外销情况,具体情况可查看《关于杭州安旭生物科技股份有限公司首次公开发行股票并在科创板上市申请文件审核问询函的回复》。


3、而安旭生物在研发中心的建设中涉及场地购置费,虽然场地购置费占研发中心建设资金投入的占比为12.76%,但研发中心毕竟属于费用型项目,不带来直接收益,因此有可能会引起交易所的相关问询。


// 解析

而体外诊断并不属于轻资产运营的行业,许多的产品生产虽然不像有些传统设备制造业般,需要购置大面积的土地、建设较大面积的厂房、引进大型生产线进行产品生产,但依然需要一定的场地进行产品的生产活动,而发行人在回复中提到,公司于杭州的生产基地面积紧张,在后期引进研发人员时,现有场地无法满足新增的研发人员数量的需求。同时,体外诊断行业属于典型的技术知识密集型产业,集成了物理学、生物化学、免疫学、材料学、机电一体化等多学科领域的复合型技术,体系较为复杂,且检测方法繁多,技术迭代较快,因此在研发中心项目建设时,需要建设实验室种类较为繁多。


4、海外办事处设置的考虑因素和合理性:根据公开资料查询,安旭生物主要产品集中于毒品检测:


而在毒品检测产品的使用较多聚集于欧美地区国家,而公司的产品销售也主要集中于北美及欧洲,因此公司在海外建设营销网络,具备合理性和可行性。


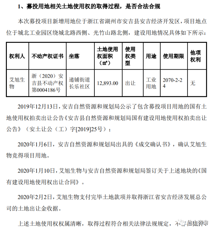
5、在募投用地相关土地使用权的取得过程是否合法合规、是否附加投资承诺或要求此问题上,公司对土地的情况及取得过程进行了披露:



此外,在相关的附加投资承诺或要求方面,公司也披露了土地相关的投资强度、每亩税收等标准。


浩欧博

公司是一家专业从事体外诊断试剂研发、生产及销售的企业,专注于过敏性疾病和自身免疫性疾病的检测,所生产的检测试剂应用于过敏性疾病和自身免疫性疾病的临床辅助诊断。公司产品主要用于血液中相关抗体的检测,检测结果可为临床相关疾病的诊断提供辅助。公司于2020年5月申报,并于同年9月份过会,以下是浩欧博的IPO募投项目概况:


在《浩欧博及华泰联合证券关于审核问询函的回复》中可看到,上海证券交易所针对扩产项目中的“新建年产120万盒自身免疫性疾病体外诊断试剂项目”的产能情况及扩产项目实施的必要性提出了问询,交易所的问询内容如下:招股说明书披露,发行人募投项目为新建年产120万盒自身免疫性疾病体外诊断试剂项目,主要是磁微粒化学发光法检测试剂。发行人4G产品产能利用率仅为16.90%。请发行人结合产能利用率和销售情况,说明新建年产120万盒自身免疫性疾病体外诊断试剂项目的必要性。


发行人给出了以下回复:


此外,发行人同时在产品的市场规模及发展前景方面进行了补充。


// 解析

我国体外诊断行业虽起步已有一段时间,但前期因市场规模较小、行业规范及监管无及时推进,市场前期的产品同质化较为严重,市场集中度也较低。同时,体外诊断行业涉及的检测方法较多,产品种类丰富,行业内大多企业规模较小,前期不具备相当的资金实力引进各种生产线,因此存在着多种产品生产共用生产线的情况,此外叠加在体外诊断产品的生产流程中,许多后端环节自动化水平还较低,因此体外诊断行业企业在募投项目规划时,会以增加生产线进行扩产或技术改造的方式,提升产能或增进生产效率。



END

本文作者

他山咨询行业研究部门,团队成员合计完成了两百余家拟上市、上市企业及新三板挂牌企业募投项目可行性研究及行业研究项目工作。具备丰富的项目经验及成功案例,可为企业提供高效、专业的咨询服务。


如您想更进一步了解本篇文章或咨询募投相关知识,可以联系作者:13723450775。


声明:
1、凡本网注明“来源:小桔灯网”的所有作品,均为本网合法拥有版权或有权使用的作品,转载需联系授权。
2、凡本网注明“来源:XXX(非小桔灯网)”的作品,均转载自其它媒体,转载目的在于传递更多信息,并不代表本网赞同其观点和对其真实性负责。其版权归原作者所有,如有侵权请联系删除。
3、所有再转载者需自行获得原作者授权并注明来源。

最新评论

关闭

官方推荐 上一条 /3 下一条

客服中心 搜索 洽谈合作
返回顶部