立即注册找回密码

QQ登录

只需一步,快速开始

微信登录

微信扫一扫,快速登录

搜索
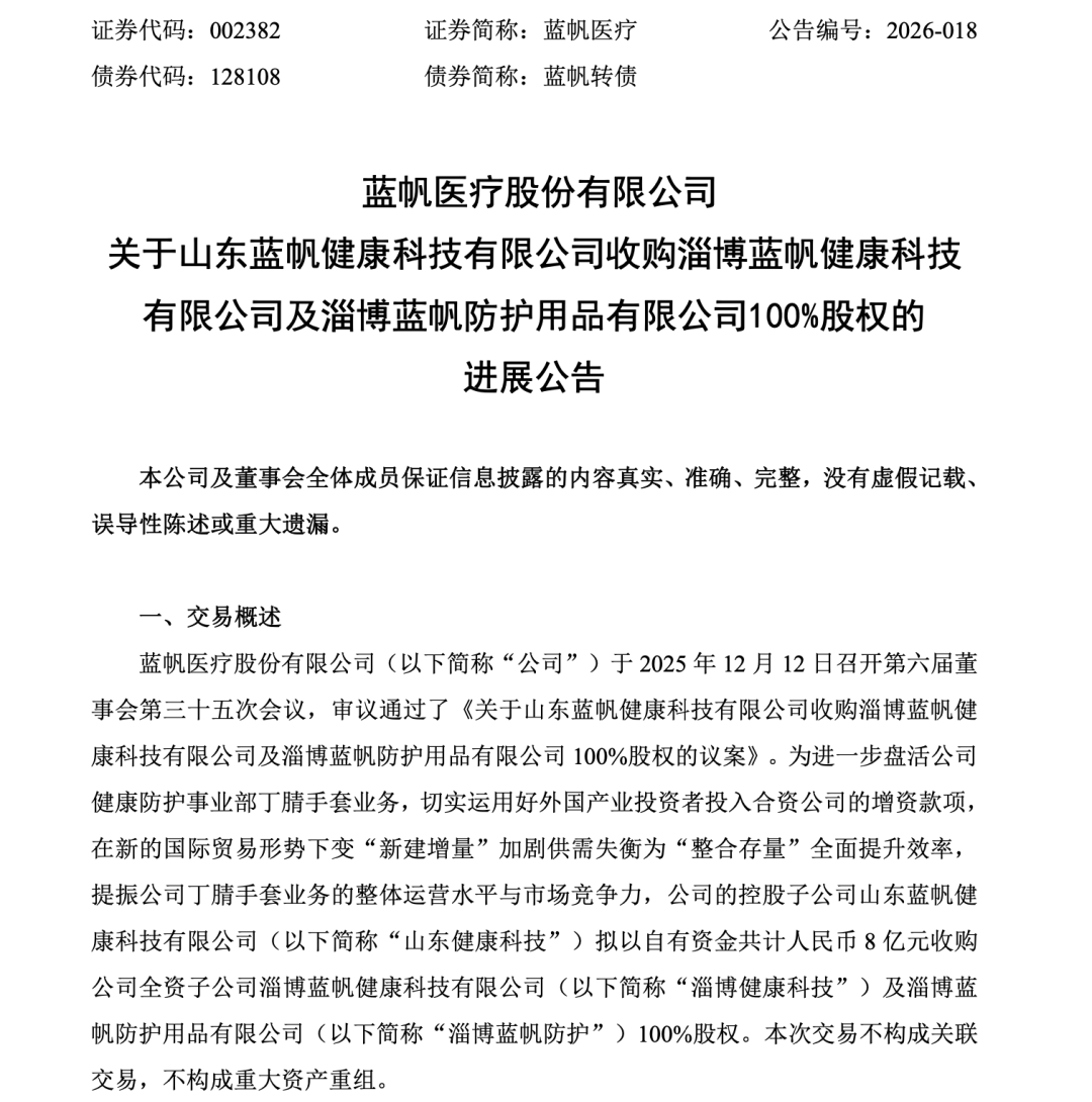
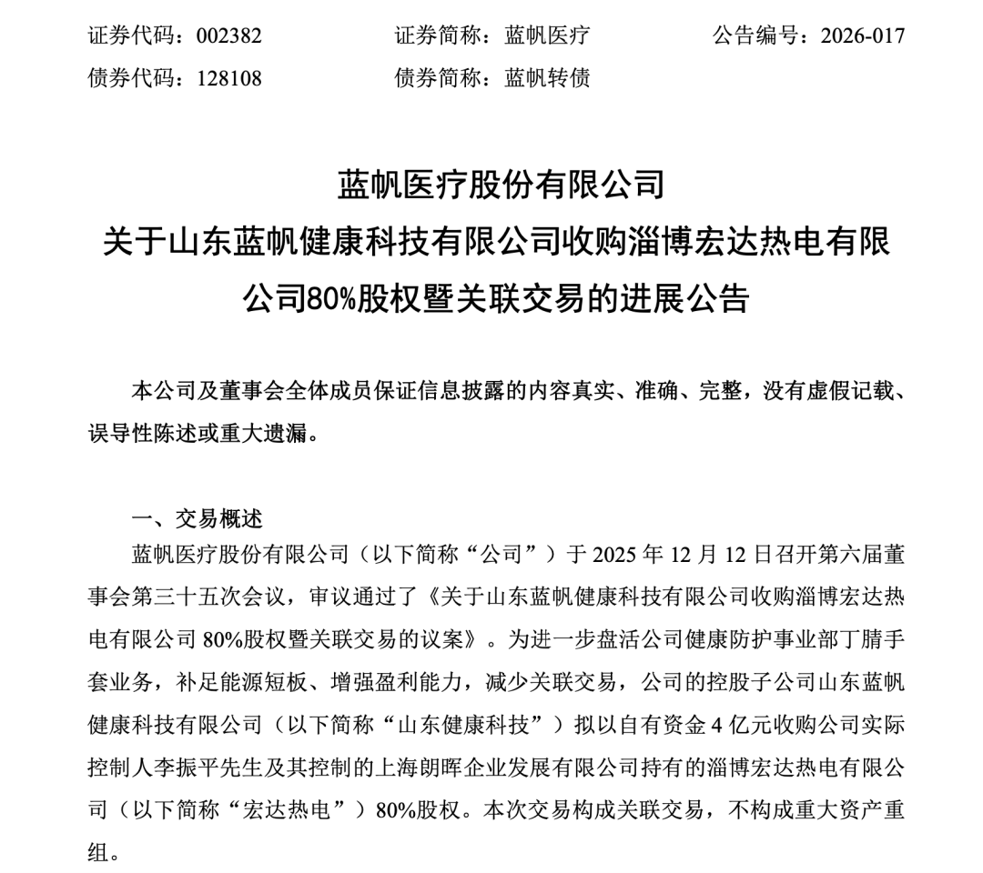
小桔灯网 门户 资讯中心 企业动态 查看内容

上市械企,收购3家公司!

2026-3-13 14:24| 编辑: 鹏哥| 查看: 199| 评论: 0|来源: 蓝帆医疗、智械未来整理

摘要: 公告日,已完成全部股权转让价款支付并办毕工商变更登记

3月12日,蓝帆医疗公告称,公司控股子公司山东蓝帆健康科技有限公司以8亿元自有资金收购淄博蓝帆健康科技有限公司及淄博蓝帆防护用品有限公司100%股权。山东蓝帆健康科技有限公司收购淄博宏达热电有限公司80%股权,山东健康科技拟以自有资金4亿元收购宏达热电80%股权。

图片图片

公告日,已完成全部股权转让价款支付并办毕工商变更登记,淄博健康科技股东由蓝帆医疗变为山东健康科技;淄博蓝帆防护股东由蓝帆(香港)贸易变为山东健康科技,市场主体类型从外商投资企业变为内资企业。

图片
图片
图片
图片

蓝帆医疗成立于2002年,是高值耗材和中低值耗材完整布局的医疗器械龙头企业。公司下属四大板块,分别是:布局冠脉、结构性心脏病、外周和神经介入的心脑血管事业部;以医疗手套为核心,全面布局医疗防护、防疫产品的健康防护事业部;布局微创外科手术器械和创新疗法外科器械的微创外科事业部;以急救包为核心,全面布局急救护理耗材的应急救护事业部。

在20多个国家和地区拥有60多家子公司,在全球设立多个生产基地,分布在中国、新加坡、德国等地,产品覆盖全球130多个国家和地区,综合实力位居中国医疗器械企业前列,在欧美日等发达国家主要市场与世界五百强企业雅培、波科、美敦力同台竞技。蓝帆医疗已在中国上海、德国、新加坡等地区设立了研发平台,构建了全球 24 小时研发体系,拥有近700名研发技术人员,全球专利近600项。

声明:
1、凡本网注明“来源:小桔灯网”的所有作品,均为本网合法拥有版权或有权使用的作品,转载需联系授权。
2、凡本网注明“来源:XXX(非小桔灯网)”的作品,均转载自其它媒体,转载目的在于传递更多信息,并不代表本网赞同其观点和对其真实性负责。其版权归原作者所有,如有侵权请联系删除。
3、所有再转载者需自行获得原作者授权并注明来源。

最新评论

关闭

官方推荐 上一条 /3 下一条

客服中心 搜索 洽谈合作
返回顶部