立即注册找回密码

QQ登录

只需一步,快速开始

微信登录

微信扫一扫,快速登录

搜索
小桔灯网 门户 资讯中心 共识指南 查看内容

【指南与共识】侵袭性肺真菌病诊断与治疗指南(2025年版)第一期

2026-1-6 10:45| 编辑: 沙糖桔| 查看: 1798| 评论: 0|来源: 丹娜生物

摘要: 学习收藏

近年来,随着广谱抗菌药物、糖皮质激素、免疫抑制剂等药物的广泛使用,实体器官和异基因造血干细胞移植受者的增多,侵袭性肺真菌病(invasive pulmonary fungal disease,IPFD)的发病率和病死率不断上升。2022 年,世界卫生组织(world health organization,WHO)首次发布了真菌重点病原体清,标志着侵袭性真菌病已成为全球关注的重大感染性疾病,而肺部是最常累及的器官。临床实践中发现慢性阻塞性肺疾病、糖尿病、重症病毒性肺炎等非免疫抑制宿主 IPFD(IPFD in non-immunosuppressed hosts,IPFDNIH)的发病率上升,但此类患者的临床特征和影像学缺乏特异性、血清学检查敏感度低,早期诊断困难,误诊、漏诊及病死率高。尽管国内外已有多部指南和专家共识,但欧洲癌症研究与治疗组织和真菌研究小组教育与研究联合会(EORTC/MSGETC)的侵袭性真菌病指南主要适用于免疫抑制宿主;重症监护病房侵袭性真菌病(FUNDICU)共识聚焦于重症患者。此外,分子生物学技术的迅速发展及新一代抗真菌药物的陆续上市,亦推动了诊治方案的更新。为此,中华医学会呼吸病学分会感染学组发起指南修订工作,在《肺真菌病诊断和治疗专家共识(2007年版)》的基础上,系统梳理了IPFD的危险因素、临床表现、诊断方法、治疗方案及临床关键问题,综合国内外最新流行病学与临床研究证据,提出循证意见,以期为该病的诊治提供参考与实践指引。

本指南适用于中国肺真菌病患者,目标用户为呼吸与危重症医学科、感染科、重症医学科等医护人员。指南工作组由呼吸、感染、神经、微生物、检验、药学等多学科专家组成,已在国际实践指南注册与透明化平台(practice guideline registration for transparency,PREPARE)上注册( 注册号 :PREPARE-2024CN1153)。

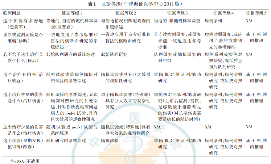
本指南通过专家会议讨论筛选临床问题,着重探索肺真菌病的诊断与治疗。检索PubMed、Embase、Cochrane Library及CNKI数据库,检索时间截至2025年6月21日,采用牛津循证医学中心(OCEBM 2011)分评价证据质量,分为5个级别:1级(高质量)、2和3级(中等质量)、4和5级(低质量)(表1),同时辅以定性研究质量评价——关键质量评估技能项目(critical appraisal skills program,CASP)清单评估研究可靠性。综合考虑证据质量、利弊平衡、患者偏好、干预措施的可行性与可及性,形成推荐意见。所有推荐意见需经指南专家组成员不少于75%表决通过,不对推荐强度予以区分,有分歧时采用德尔菲法修改,并重新投票以达成共识。

本期推送的主要内容为IPFD的流行病学、危险因素、临床和影像学特征、诊断方法学及药物治疗方案的选择。

一、IPFD的流行病学

全球每年有约650万侵袭性真菌感染患者,导至380万全因死亡,其中250万与真菌感染直接相关。不同危险因素人群的流行病学存在差异,虽然免疫抑制宿主易感,但免疫功能正常人群亦可发生,且发病年龄呈现年轻化趋势,值得关注。常见的病原体为曲霉、毛霉、隐球菌和肺孢子菌。

侵袭性肺曲霉病(invasive pulmonary aspergillosis,IPA)在造血干细胞移植、慢性阻塞性肺疾病、重症病毒性肺炎患者中发病率分别为6.0%、2.1%~5.3%和12.3%~28.1%;病死率分别为30.0%~57.0%、43.0%~72.0%和43.5%。肺毛霉病相对少见,发病率在新型冠状病毒感染(corona virus disease 2019,COVID-19)大流行后增加,继发感染率约1.10%。

我国肺隐球菌病患者中,免疫功能正常人群占比高达60.0%以上,占同期呼吸科住院患者的2.4%。

既往肺孢子菌肺炎(pneumocystis jirovecii pneumonia,PJP,亦简称PCP)常见于获得性免疫缺陷综合征(acquired immune deficiency syndrome,AIDS)患者,但近年来发病率持续下降,而非AIDS患者中发病率呈上升趋势。血管炎、非霍奇金淋巴瘤、血液系统恶性肿瘤化疗、嵌合抗原受体T细胞(chimeric antigen receptor t-cell,CAR-T)治疗、异基因造血干细胞及实体器官移植等患者,未进行预防性治疗情况下发病率高于4.5%。

侵袭性念珠菌病以血流感染和腹腔感染为主,原发性肺部感染少见。地方性真菌病的流行有显著的地域性差异。组织胞浆菌病、球孢子菌病、副球孢子菌病等主要流行于北美。我国以马尔尼菲篮状菌病常见,以往主要分布在西南地区,近期的流行病学显示已超出了原疫区,发病率3.3%,病死率6.5%~33.3%。

二、IPFD的危险因素

IPFD的危险因素包括了宿主因素和环境因素(表2)。免疫抑制宿主及ICU患者均是IPFD的高危人群。肺隐球菌病在国内更常见于免疫功能正常人群。控制不良的糖尿病是肺毛霉病首要的危险因素,近年来,异基因造血干细胞移植受者等血液病患者继发毛霉病的例数逐渐增多。CD4+T淋巴细胞减少是PCP的独立危险因素。基础疾病及相关治疗所致的免疫功能低下,导至非AIDS患者的IPFD发病率持续上升。此外,生物制剂和靶向药物引发的免疫受损,增加了真菌感染的风险。

三、IPFD的临床和影像学特征

IPFD的临床表现及严重程度与机体免疫状态密切相关,IPFDNIH和免疫抑制宿主IPFD的临床和影像学特征存在一定差异(表3)。

IPA是最常见的肺丝状真菌病。非粒细胞缺乏症患者以气道侵袭为主,呼吸道症状突出,胸部CT常表现为沿支气管分布的气道病变。免疫抑制宿主以血管侵袭常见,发热等全身症状明显,典型影像学表现为肺结节伴“晕征”或“空气新月征”等。肺毛霉病患者发生大咯血的风险高,胸部影像学表现为多发肺结节、楔形实变、空洞,在病程1~2周时可见“反晕征”。

免疫功能正常的肺隐球菌病患者通常症状较轻或无症状,免疫抑制宿主可出现急性肺炎样症状,病变累及中枢神经系统则可伴头痛。胸部CT常显示多发肺结节或肿块;严重免疫抑制宿主则可见更多不规则肿块影和大面积实变影。

非AIDS的免疫抑制宿主合并PCP时,以急性肺炎症状常见,易合并呼吸衰竭,可快速进展为重症。胸部CT常表现为快速进展的弥漫性磨玻璃影和结节影。

四、IPFD诊断的方法学

五、IPFD的分级诊断标准

IPFD诊断分为确诊、临床诊断和拟诊3个级别(表5)。

确诊(proven):由针吸或活检所获无菌组织病理学、细胞病理学或直接镜检,可见真菌特有的形态,且伴有相关组织损伤的证据和(或)以下任何一项证据:(1)无菌术下取得的肺组织、胸腔积液或血液标本培养有真菌生长,但血液标本曲霉或青霉(马尔尼菲篮状菌除外)培养阳性时,需结合临床排除标本污染的可能;(2)血隐球菌荚膜多糖抗原阳性,且临床与影像符合肺隐球菌病特点;(3)肺组织、BALF或痰液用常规或免疫荧光染色方法发现肺孢子菌包囊或滋养体;(4)无菌新鲜组织的PCR/mNGS/tNGS检出真菌或经甲醛固定石蜡包埋的组织中可见霉菌或酵母菌结合PCR/mNGS/tNGS辅助诊断。

临床诊断(probable):同时具备至少1项危险因素(表2)、1项临床特征(表3)及以下任何1项微生物学证据:(1)下呼吸道标本霉菌/隐球菌培养或镜检阳性;(2)外周血或BALF的PCR/mNGS/tNGS检出真菌(念珠菌除外);(3)外周血曲霉抗原GM值>0.5;(4)肺泡灌洗液曲霉抗原GM值≥1.0

拟诊(possible):具备至少1项危险因素(表2)、1项临床特征(表3),但无微生物学证据。为了避免过度诊治,免疫功能正常的非重症患者建议在确诊和临床诊断后再启动抗真菌治疗,而异基因造血干细胞移植、实体器官移植、CAR‑T治疗、血液肿瘤患者拟诊可启动治疗。

六、IPFD的常用治疗药物

IPFD常用的治疗药物包括多烯类、三唑类及棘白菌素类(表6)。临床用药时需结合其药代动力学(pharmacokinetics,PK)、药效学(pharmacodynamics,PD)特征以及患者的特殊病理生理状况合理选择。两性霉素B脱氧胆酸盐(AmB-D)肾毒性高,两性霉素B脂质体(L-AmB)和两性霉素B胶状分散体(ABCD)肾毒性显著降低,在肝肾功能不全患者中通常无需调整剂量。多数三唑类抗真菌药口服生物利用度良好,组织分布广泛,尤其是肺支气管组织中渗透率较高。伏立康唑、伊曲康唑主要通过细胞色素P450(CYP)酶代谢,并对该酶系统具有抑制作用;泊沙康唑主要经尿苷二磷酸葡萄糖醛酸转移酶1A4(UGT1A4)代谢;而艾沙康唑在肝脏中的代谢程度较低。氟康唑主要经肾脏排泄,需根据肌酐清除率调整剂量,艾沙康唑的排泄途径涉及肝肾两者,相对均衡。需注意的是,唑类抗真菌药物具有潜在的胚胎毒性,妊娠早期应禁用。棘白菌素类药物包括卡泊芬净、米卡芬净和瑞扎芬净,蛋白结合率均大于90%。卡泊芬净、米卡芬净主要通过CYP酶代谢,瑞扎芬净药物相互作用风险较低,其代谢产物主要经胆汁排泄,仅少量经肾脏排出。棘白菌素类在肝肾功能受损患者中安全性相对较好,但妊娠期仍应慎用。老年患者常合并多种基础疾病,使用抗真菌药物时需特别关注肝肾功能变化对药物代谢产生的潜在影响。

七、常见IPFD药物治疗方案的选择

八、IPFD相关的感染后炎性反应综合征

感染后炎症反应综合征(postinfectious inflammatory response syndrome,PIIRS)是指健康状况良好的IPFDNIH患者,在接受有效抗真菌治疗期间,因免疫反应过度增强而出现临床症状加重和(或)影像学进展,但多次真菌培养阴性。HIV阳性的IPFD患者予高效联合抗逆转录病毒治疗后,随着免疫缺陷状态的改善,因炎症反应过度而导至的病情恶化,称为免疫重建炎症综合征(immune reconstitution inflammatory syndrome,IRIS)。IRIS可分为矛盾型和暴露型,矛盾型IRIS指在抗逆转录病毒治疗前已存在真菌感染,抗感染治疗后一度好转,但在免疫功能恢复时出现病情反复;暴露型IRIS则指潜伏性感染者在免疫功能迅速恢复过程中发生的炎症综合征。免疫功能抑制的HIV阴性患者可出现IRIS样重建综合征(IRIS-like reconstitution syndrome),尤其是血液恶性肿瘤患者予伏立康唑治疗IPA时,在粒细胞严重缺乏后的恢复期。PIIRS、IRIS及IRIS样重建综合征均属于排他性诊断,需排除原发病加重或复发、抗真菌治疗失败、其他病原体引起的机会性感染以及肿瘤等。目前这些综合征尚缺乏标准化的治疗方案,在继续积极抗真菌治疗的基础上,可考虑使用泼尼松/泼尼松龙0.5~1.0 mg/kg或地塞米松0.2~0.3 mg/kg及非类固醇类抗炎药物进行辅助治疗。

九、IPFD的疗效评估

IPFD的疗效需要结合临床症状、体征、实验室检查及影像学结果进行综合评估。抗真菌治疗通常较抗细菌起效慢,有效者多在1~2周后临床症状和体征才开始改善,此时可初步进行疗效评估;重症应动态评估。疗效评估结果分为治疗成功(完全缓解、部分缓解)和治疗失败(疾病稳定、疾病进展、死亡)(表8)。


声明:
1、凡本网注明“来源:小桔灯网”的所有作品,均为本网合法拥有版权或有权使用的作品,转载需联系授权。
2、凡本网注明“来源:XXX(非小桔灯网)”的作品,均转载自其它媒体,转载目的在于传递更多信息,并不代表本网赞同其观点和对其真实性负责。其版权归原作者所有,如有侵权请联系删除。
3、所有再转载者需自行获得原作者授权并注明来源。

最新评论

关闭

官方推荐 上一条 /3 下一条

客服中心 搜索 洽谈合作
返回顶部