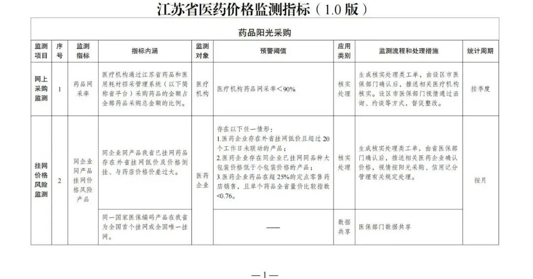
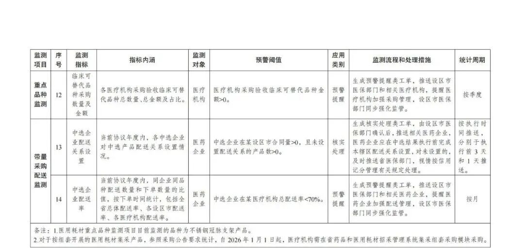
11月27日,江苏医保局发布《江苏省医药价格监测指标(1.0版)》(简称《指标》完整附文末),自2025年12月1日起执行。 江苏将对药品、耗材全流程政策执行情况开展监测,共计31项指标,包括药品业务指标17项、医用耗材业务指标14项。此次按照应用场景和管理需求,将指标分为数据共享、预警提醒、核实处理三类。其中,预警提醒类指标重点对价格异常波动、政策执行潜在偏差或风险隐患进行预警,强化事前干预和过程管控。 根据《指标》,针对耗材领域的监测包括阳光采购和带量采购两大部分,涵盖“招、采、配、用、管”全流程。在阳光采购部分,医疗机构医用耗材网采率<90%、医药企业产品在专区挂网价格>省平台挂网价格等均被列为预警范畴。此外,“预警产品采购金额”和“国家风险产品采购金额”这两项监测指标的内涵也进一步明确,按季度统计实行红标黄标管理,具体如下:在带量采购部分,针对执行阶段的监测再度细化,其中包括“各集采品种执行进度”和“中选企业配送率”等具体指标,并按月进行监测。《指标》中提到,医用耗材重点品种监测项目,目前监测的品种为不锈钢冠脉支架产品。此外,对于按组套开展的医用耗材集采产品,参照采购公告要求统计,自2026年1月1日起,医疗机构需在省药品和医用耗材招采管理系统集采组套采购模块采购。耗材采购正在经历一场监管升级,其中“价格治理”和“集采执行”等内容被多地重点强调。11月7日,广东发布《进一步完善药品和医用耗材采购工作的指导意见》,明确提到,要将销售额异常增长或连续涨价的药品和医用耗材纳入价格风险品种范围。针对价格风险的不同程度采取红黄标识、暂停挂网、撤网等处置措施。此外,处置结果与医药价格和招标采购信用评价制度衔接,涉及违法违规违纪线索及时移交相关部门处理。截至目前,依托挂网价格联动、系统比价等手段,国内多地已开展多轮耗材价格治理行动,单看近两个月就有数万个耗材开始执行新价,未及时调价被暂停挂网等产品名单也在持续更新。除了已挂网产品外,部分地区还把尚未挂网的产品纳入价格联动范畴。例如湖北发文,获得医保编码的产品,需提前通过国家联审通办端口申报,报价符合不高于全国其他省级集中采购平台的最低挂网价标准,经全国其他省份核验。随着集采持续扩围,中选结果执行监管开始逐步趋严。北京、河南、湖南等多地明确规定,将集采结果落地执行第3个月起,组织对本区域医疗机构中选药品和耗材进院情况开展一轮问题排查。以河南为例,针对存在采购进度明显滞后、非中选药品和耗材采购量占比偏高等问题品种,各区医保部门定期通报执行不力的重点医疗机构。此外,对无故不按规定优先使用中选药品和耗材的医疗机构,采取提醒教育、约谈、通报等措施,情节严重的由医保部门开展联合约谈,必要时将有关线索移交审计、纪检监察机关。除了外部监管外,激励手段也在加速跟进。例如,湖南自2025年4月1日起,不再单独测算药品和医用耗材集采的医保资金结余;浙江提出建立DRG分组与集采品种价格联动的动态调整机制。从价格预警的事前干预,到集采落地的过程管控,再到激励机制的配套跟进,全国医用耗材采购全流程的监管正持续完善。伴随更为公平的采购环境建成,耗材行业也将从价格竞争转向价值竞争。
|