立即注册找回密码

QQ登录

只需一步,快速开始

微信登录

微信扫一扫,快速登录

搜索
小桔灯网 门户 资讯中心 企业动态 查看内容

海尔生物拟用27亿闲置资金现金管理,提高资金收益

2026-3-30 15:00| 编辑: 鹏哥| 查看: 127| 评论: 0|来源: 海尔生物、智械未来

摘要: 真有钱!

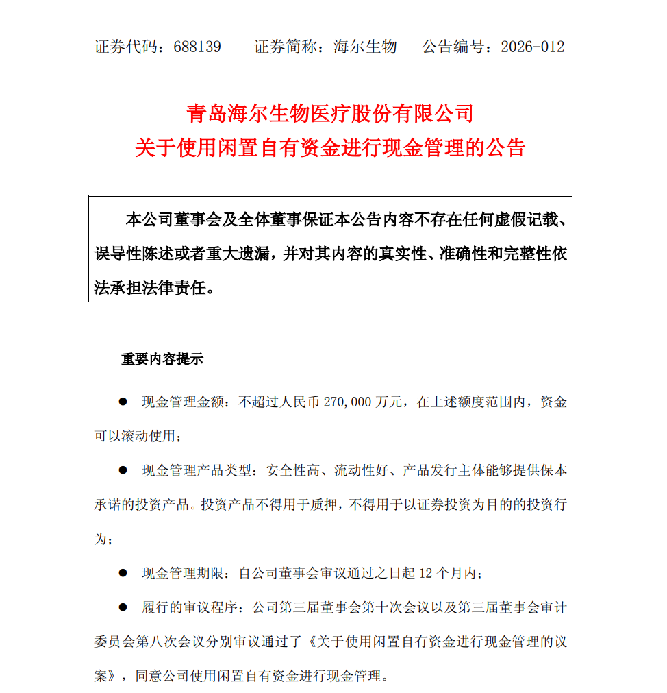
2026年3月28日,海尔生物发布公告称公司董事会审议通过了关于使用闲置自有资金进行现金管理的议案同意公司在确保不影响正常经营保证资金流动性与安全性并有效控制风险的前提下使用最高不超过27亿元的暂时闲置自有资金进行现金管理

图片

公告显示此次现金管理的资金来源为公司及子公司暂时闲置的自有资金不含募集资金管理期限自董事会审议通过之日起12个月内资金额度在有效期内可循环滚动使用投资品种将选择安全性高流动性好且产品发行主体能够提供保本承诺的投资产品且不得用于质押及以证券投资为目的的投资行为

为保障现金管理的规范实施公司董事会授权首席财务官在有效期及资金额度内行使决策权并签署相关合同文件具体事项由财务部负责组织实施公司将选择信誉良好的优质合作金融机构作为受托方并建立健全台账管理会计核算等制度董事会审计委员会及内审部门将对资金使用情况进行监督与检查同时公司将依据上海证券交易所相关规定及时履行信息披露义务

对于此次现金管理对公司经营的影响海尔生物表示此举不会影响公司日常资金周转及主营业务的正常开展反而有利于提高资金使用效率增加资金收益为公司和股东谋取更多投资回报不过公司也提示尽管拟购买的投资产品属于低风险品种但金融市场受宏观经济等因素影响投资收益可能存在市场波动风险短期投资实际收益具有不确定性。

声明:
1、凡本网注明“来源:小桔灯网”的所有作品,均为本网合法拥有版权或有权使用的作品,转载需联系授权。
2、凡本网注明“来源:XXX(非小桔灯网)”的作品,均转载自其它媒体,转载目的在于传递更多信息,并不代表本网赞同其观点和对其真实性负责。其版权归原作者所有,如有侵权请联系删除。
3、所有再转载者需自行获得原作者授权并注明来源。

最新评论

关闭

官方推荐 上一条 /3 下一条

客服中心 搜索 洽谈合作
返回顶部