立即注册找回密码

QQ登录

只需一步,快速开始

微信登录

微信扫一扫,快速登录

搜索
小桔灯网 门户 资讯中心 政府动态 查看内容

卫健委发布,23个不合理IVD检验项目清单!

2025-11-20 09:59| 编辑: 沙糖桔| 查看: 1344| 评论: 0|来源: 体外诊断观察

摘要: 医保违规问题

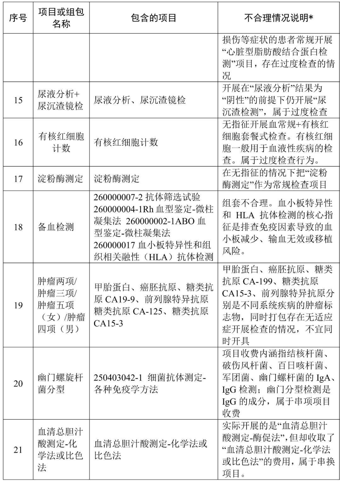
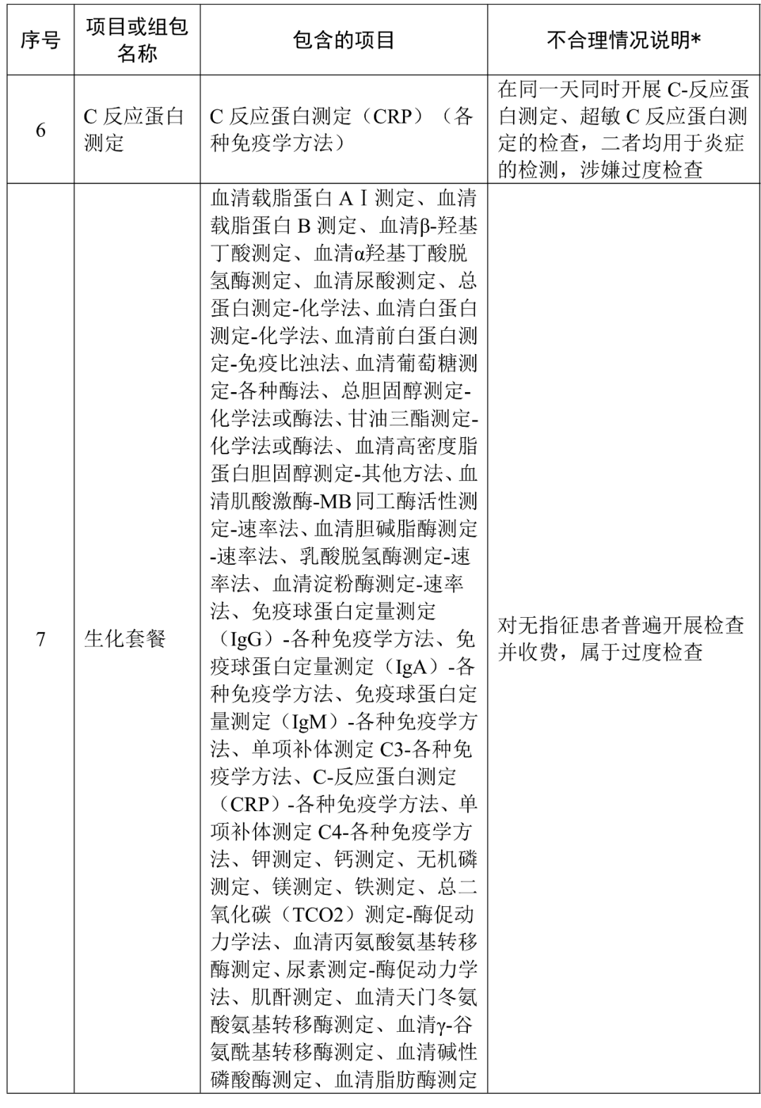
近期,广东省卫生健康委员会发布“广东省卫生健康委办公室关于印发《不合理检查检验项目或组包常见问题清单(第二批)》的通知”。



不合理检查检验项目或组包


常见问题清单(第二批)


广东省卫生健康委收集了各地抽查发现的高频不合理检验项目或组包、项目数量超过7项的组包,并组织专家对频次超过1000的不合理检验项目或组套清单进行分析,形成了问题清单(第二批)。


需要说明的是,该问题清单所列项目大多数来自各级医保检查发现的问题,其开具行为是否违反诊疗规范或不合理,需结合个案实际具体分析。



 
检验科医保违规问题


补充盘点


近年来,医保基金监管每年都会聚焦检验科这一重点督查领域。下面,结合相关人员自身稽核工作经验,将临床常见检验类违规行为补充如下:



不合规收费行为


  • 分解收费


将某一检验项目分解成多个收费项目进行收费。即:项目A包含B、C、D,收取A费用,同时收取B+C+D的费用,且收费合计大于A。如:


全血细胞计数+3、5分类检测。医疗机构不收取全血细胞计数+3、5分类检测费用,分解收取红细胞 RBC计数等子项目费用,且合计费用大于全血细胞计数+3、5分类检测费用单项费用。


将尿液分析分解为白细胞、亚硝酸盐、尿胆素原、蛋白质、酸碱度 pH、潜血、尿比重、酮体、胆红素、葡萄糖、维生素C等,收取相应费用。


将血气分析分解为血气分析(酸碱平衡分析)、血气分析(血氧分析)、血气分析(血二氧化碳分析)、血气分析(血液PH分析)等。


  • 重复收费


某一检验项目已包含的内容,重复收取费用。即项目A已经包含B、C、D,应只收取A费用,但在收取A的情况下,同时收取B、C、D或其中个别的费用。如:


收取尿常规费用,再收取尿蛋白定性、尿酸碱度测定费用。


收取红细胞流变特性检测费用,再收取红细胞渗透脆性试验费用。


  • 串换项目收费——高靠检验方法


通过计算的方式得出检查项目测定数值串换其他试剂检测方法。如:


血清间接胆红素测定(通过血清总胆红素测定减去直接胆红素测定值计算)串换速率法。


血清低密度脂蛋白胆固醇测定(通过总胆固醇测定、血清甘油三酯测定、血清高密度脂蛋白胆固醇测定计算)串换干化学法。


  • 检验方法串换


如:串换干化学法费用,如血脂、肝功和电解质检验中未使用干化学法、电解质的离子选择法、电极法以及检测项目酶法检测等串换干化学法;收费低的免疫法串换化学发光法;手工法按仪器法收费;将各种免疫学方法对照为色谱法收费。


串换违规多是由于医疗机构不熟悉业务的人操作导至。这是因为医院对码和计费人员可能非检验科人员,对检验项目的检验方法不了解,也未进行实物核对,凭自己的理解根据当地诊疗目录来设置医院的收费项目,从而导至违规。 

声明:
1、凡本网注明“来源:小桔灯网”的所有作品,均为本网合法拥有版权或有权使用的作品,转载需联系授权。
2、凡本网注明“来源:XXX(非小桔灯网)”的作品,均转载自其它媒体,转载目的在于传递更多信息,并不代表本网赞同其观点和对其真实性负责。其版权归原作者所有,如有侵权请联系删除。
3、所有再转载者需自行获得原作者授权并注明来源。

最新评论

关闭

官方推荐 上一条 /3 下一条

客服中心 搜索 洽谈合作
返回顶部