立即注册找回密码

QQ登录

只需一步,快速开始

微信登录

微信扫一扫,快速登录

搜索
小桔灯网 门户 资讯中心 共识指南 查看内容

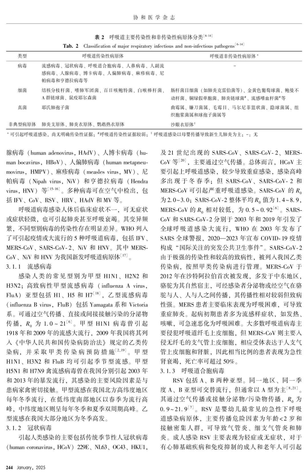
新发突发呼吸道传染性病原微生物分级检测专家共识(2024)

2025-1-23 10:24| 编辑: 沙糖桔| 查看: 3496| 评论: 0|来源: 掌上检讯

摘要: 为临床提供科学、有效、精准的呼吸道传染性病原体诊断策略。



中国医院协会临床微生物实验室专业委员会

通信作者:徐英春1,王健伟2

作者单位:1中国医学科学院北京协和医院检验科,2中国医学科学院北京协和医学院

项目基金:中国医学科学院医学与健康科技创新工程(2021-I2M-1-038)

文章拟发表于《协和医学杂志》2025年第1期




专家解读

21世纪以来,新发突发呼吸道传染性疾病呈频发和多发态势,继而引起了社会和医学界的广泛关注。2002—2003年,由严重急性呼吸综合征冠状病毒(SARS-CoV)引起的SARS疫情暴发并迅速扩散至东南亚乃至全球[1]。2009年,始于墨西哥和美国的新型甲型H1N1病毒引发了全球范围内的流感大流行[2]。2012年,中东呼吸综合征冠状病毒(MERS-CoV)首次在沙特阿拉伯被发现,并经我国广东省进入国内[3]。2019年,由严重急性呼吸综合征冠状病毒2型(SARS-CoV-2)引发的COVID-19疫情导至全球数十亿人感染,严重威胁了人类生命健康[1]。对于此类新发突发呼吸道传染性疾病,早发现、早诊断、早治疗,迅速减缓或控制病原体传播与扩散,不仅是重要的临床问题,且具有重大公共卫生和社会经济学价值,而病原体检测是感染性疾病临床诊断和治疗的关键和首要环节。


在应对新发突发传染病方面,我国面临多种风险,包括内源性病原体暴发风险、外源性病原体输入风险及未知病原体感染流行风险。特别是当今社会便捷的交通和频繁的国际交流,进一步加快了呼吸道传染性疾病的播散速度,给公共卫生防控体系带来了前所未有的挑战和压力。为有效应对新发突发呼吸道传染病风险,降低和控制其可能带来的巨大经济损失,我国亟需提高病原体检测能力,特别是传染病暴发后的应急响应能力。


2024年,由中国医院协会临床微生物实验室专业委员会组织多学科专家共同编写了《新发突发呼吸道传染性病原微生物分级检测专家共识(2024)》,旨在建立我国新发突发呼吸道传染性病原微生物分级检测流程,为临床提供科学、有效、精准的呼吸道传染性病原体诊断策略。



以下为全文:

声明:
1、凡本网注明“来源:小桔灯网”的所有作品,均为本网合法拥有版权或有权使用的作品,转载需联系授权。
2、凡本网注明“来源:XXX(非小桔灯网)”的作品,均转载自其它媒体,转载目的在于传递更多信息,并不代表本网赞同其观点和对其真实性负责。其版权归原作者所有,如有侵权请联系删除。
3、所有再转载者需自行获得原作者授权并注明来源。

最新评论

关闭

官方推荐 上一条 /3 下一条

客服中心 搜索 洽谈合作
返回顶部