立即注册找回密码

QQ登录

只需一步,快速开始

微信登录

微信扫一扫,快速登录

搜索
小桔灯网 门户 资讯中心 技术杂谈 查看内容

游离细胞DNA(cfDNA)检测整体研究方案

2025-1-8 15:20| 编辑: 沙糖桔| 查看: 2514| 评论: 0|来源: 易基因

摘要: cfDNA研究和应用是精准医疗和液体活检领域的重要方向之一。


01.

技术简述

细胞游离DNA(cell-free DNA,cfDNA)是指在生物体的体液中(如血浆、尿液、脑脊液等)自由存在的、非细胞内的DNA片段。这些DNA片段通常来源于细胞凋亡(程序性死亡)或坏死(细胞损伤或死亡后释放),可以被释放到循环系统中,并在体液中被检测到。cfDNA研究和应用是精准医疗和液体活检领域的重要方向之一。


02.

技术优势





03.

样本选择及送样要求


样本选择

血浆样本:血浆能避免所含血细胞裂解引起的DNA 污染,是cfDNA 检测的优先选择。

脑脊液样本:通常作为中枢神经系统疾病研究的样本选择。

尿液样本:常用于泌尿系统癌症如膀胱癌、肾癌等肿瘤标志物研究及移植排异监测等cfDNA 研究。


血浆样本要求

样本采集:静脉抽血5-10ml,收集到EDTA 抗凝血管中,上下颠倒抗凝采血管,轻轻混匀,全血2-8℃保存不超过4h;如用Streck 采血管收集全血,则5-8℃保存不超过72h。

分离血浆:采血后建议马上分离血浆,提取cfDNA,-20℃保存;如不能马上提取,常规采血管采血后必须4h 内(最好30min-1h 内)完成血浆分离,-80℃保存。

样本运输:大体积干冰运输。


04.

研究案例

案例1


ctDNA全基因组亚硫酸盐测序分析,用于癌症检测和分子分类

发表期刊:Clinical and Translational Medicine

影响因子:8.554/1区

方法:ctDNA-WGBS

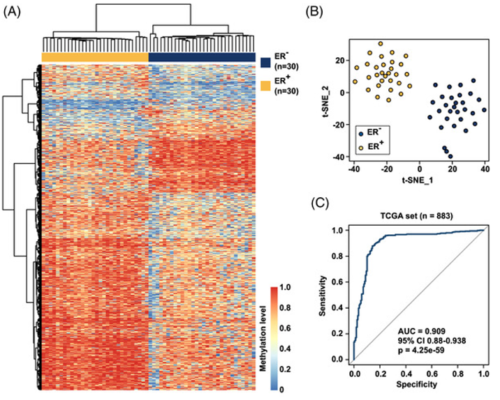
此研究纳入三组乳腺癌(BC)患者(BC组n=123;健康对照组n=40),利用ctDNA-WGBS技术检测从200μL血浆中获得的微量ctDNA(输入量约1ng)进行测序分析。研究结果发现,在多中心患者队列中,在早期和晚期BC阶段中对于15个ctDNA甲基化标志物的诊断特征表现出高准确性。同时可以在不同的癌症类型(包括肝细胞癌和肺癌)中可以很好区分雌激素受体状态的ctDNA甲基化特征。

图:ctDNA甲基化可以作为乳腺癌亚型分类和预测ER状态的潜在生物标志物[3]


原文解读:ctDNA甲基化测序分析用于癌症检测和分子分型 | 精准医学(👈点击阅读)



案例2


MeDIP-seq结合机器学习方法,为多癌种生物标志物检测提供新思路

期刊:Nature Communications

影响因子:IF 14.7 / 1区

技术平台:cfMeDIP-seq等

此研究通过结合cfMeDIP-seq技术和机器学习,分析了215例样本的cfDNA甲基化组,包括患有肝癌或脑癌的个体样本(实验组)以及无癌症个体样本(对照组)。利用DMRs、DhMRs或DMRs+DhMRs训练机器学习模型,结果发现DMRs+DhMRs联合模型在区分对照组、肝癌和脑癌方面表现出更优性能,研究支持同时利用DMRs和DhMRs进行多癌种检测的潜力。

图:用于分析血浆cfDNA甲基化的单链cfDNA甲基化DNA免疫沉淀测序方法[4]


原文解读:NC/IF14.7:通过cfDNA甲基化和半甲基化分析结合机器学习检测多癌种生物标志物 | 速递(👈点击阅读)


案例3


ACE-seq无需亚硫酸盐转化精准区分甲基化和羟甲基化标记

此研究建立一种利用DNA脱氨酶(APOBEC3A)实现的非破坏性的、低起始DNA量的鉴定5hmC技术(ACE-seq)。与传统亚硫酸盐测序(BS-Seq)不同,ACE-seq不依赖于亚硫酸盐处理,而是通过酶促脱氨反应来区分未修饰的胞嘧啶(C)和5-甲基胞嘧啶(5mC),同时保护5hmC不被转化为尿嘧啶。这种方法允许对cfDNA中的5hmC进行精确的定位和定量分析。

图:几类基因组元件的 5hmC(蓝色)和 5mC(红色)的修饰水平[2]


原文解读:APOBEC-coupled epigenetic sequencing(ACE-Seq)(👈点击阅读)


案例4


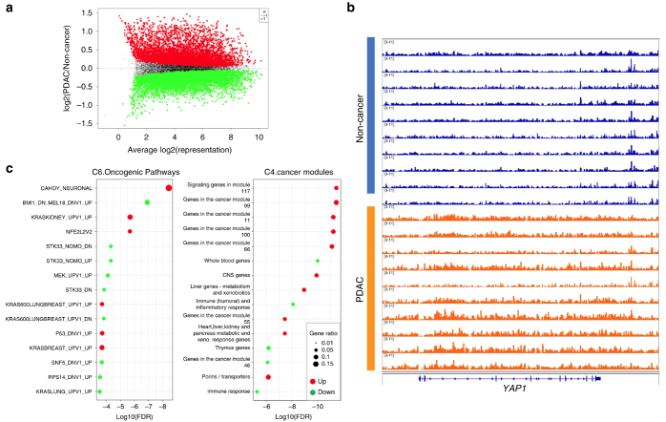
cfhMeDIP-seq对5-羟甲基胞嘧啶(5hmC)特征进行检测以预测早期胰腺癌

此研究利用cfDNA hMeDIP-seq对胰腺导管腺癌(PDAC)队列(n=64)与非癌症队列(n=243)的5hmC变化进行比较分析。在数千个基因中鉴定差异性羟甲基化,结果表明胰腺发育或功能相关基因和癌症发病机制相关基因差异最为显著。在PDAC队列的cfDNA羟甲基化组中,与KRAS激活和TP53失活在PDAC肿瘤中常见基因调控失调相关的基因表现出差异性富集,表明5hmC变化在早期疾病阶段能实现PDAC分类。

图:与非癌症患者cfDNA相比,PDAC cfDNA中的5hmC占位差异分析[5]


原文解读:深度综述 | cfDNA甲基化诊断和监测肿瘤的研究进展与展望:胰腺癌(👈点击阅读)


案例5


cfChIP-seq利用cfDNA片段分析组蛋白修饰,揭示H3K27ac水平与cfDNA片段大小有关

此研究利用cfChIP-seq检测技术从18个健康对照样本中获得H3K27ac信号,并结合配对样本分析循环核小体的cfDNA片段大小模式和H3K27ac信号之间的相关性。随后构建线性回归模型,可根据cfDNA片段大小模式推断血浆中H3K27ac水平(H3K27ac相关信号)。分析发现H3K27ac相关信号与cfChIP-seq测定的H3K27ac相关信号一致。

图:cfChIP-seq揭示H3K27ac水平与cfDNA片段大小之间的关系[7]


原文解读:PNAS | 卢煜明团队最新成果:利用cfDNA片段组学分析组蛋白修饰,为分子诊断工具开发开辟更多可能(👈点击阅读)


案例6


cfDNA低覆盖度WGS揭示肿瘤患者的全基因组突变特征

此研究对215名患者和227名健康人群的血浆进行全基因组测序(WGS),鉴定出病理性和生理性突变特征。

图:多种癌症类型的血浆基因突变特征检测[6]


05.

参考文献

① Shen SY, Burgener JM, Bratman SV, De Carvalho DD. Preparation of cfMeDIP-seq libraries for methylome profiling of plasma cell-free DNA. Nat Protoc. 2019 Oct;14(10):2749-2780. pii: 10.1038/s41596-019-0202-2. doi: 10.1038/s41596-019-0202-2. PubMed PMID: 31471598.

② Schutsky EK, et al.Nondestructive, base-resolution sequencing of 5-hydroxymethylcytosine using a DNA deaminase. Nat Biotechnol. 2018 Oct 8. pii: nbt.4204. doi: 10.1038/nbt.4204. PubMed PMID: 30295673.

③ Gao Y, et al. Whole-genome bisulfite sequencing analysis of circulating tumour DNA for the detection and molecular classification of cancer. Clin Transl Med. 2022 Aug;12(8):e1014. doi: 10.1002/ctm2.1014. PubMed PMID: 35998020.

④ Hua X, et al. Tumor detection by analysis of both symmetric- and hemi-methylation of plasma cell-free DNA. Nat Commun. 2024 Jul 20;15(1):6113. pii: 10.1038/s41467-024-50471-1. doi: 10.1038/s41467-024-50471-1. PubMed PMID: 39030196.

⑤ Guler GD,et al. Detection of early stage pancreatic cancer using 5-hydroxymethylcytosine signatures in circulating cell free DNA. Nat Commun. 2020 Oct 19;11(1):5270. pii: 10.1038/s41467-020-18965-w. doi: 10.1038/s41467-020-18965-w. PubMed PMID: 33077732.

⑥ Wan JCM, et al. Genome-wide mutational signatures in low-coverage whole genome sequencing of cell-free DNA. Nat Commun. 2022 Aug 23;13(1):4953. pii: 10.1038/s41467-022-32598-1. doi: 10.1038/s41467-022-32598-1. PubMed PMID: 35999207.

⑦ Bai J, et al. Histone modifications of circulating nucleosomes are associated with changes in cell-free DNA fragmentation patterns. Proc Natl Acad Sci U S A. 2024 Oct 15;121(42):e2404058121. doi: 10.1073/pnas.2404058121. PubMed PMID: 39382996.


易基因微量cfDNA甲基化测序

(cfDNA-BS)技术

cfDNA片段化严重,片段大小常在150bp左右,现有甲基化检测技术包括cfMeDIP和微量WGBS等。无法做到碱基分辨、具有抗体特异性和非特异性捕获、覆盖深度低、检测成本高等特点。常规RRBS富集约70-350bp范围酶切片段,如对于CG含量高的片段将被切割的更碎而无法检测,保留下来的片段反而是CG含量低,无甲基化信息的基因片段。


易基因研发cfDNA-RBS技术,特异性捕获CCGG位点两端的DNA,通过亚硫酸盐测序,实现高深度,单碱基分辨检测CG位点甲基化信息。DNA起始量仅需1ng,是目前肿瘤甲基化标志物检测研究的优选技术。


技术优势:

  • 超低起始量:100-500ul血浆或1ng cfDNA;

  • 测序覆盖度高:20G测序数据,可达10M的CG位点覆盖,涵盖CpG岛、启动子、增强子、CTCF结合位点等多种核心调控区域

  • 单碱基分辨率:在其覆盖范围内可精确分析每一个C碱基的甲基化状态;

  • 性价比高:成本相对于现有技术大幅降低。


技术指标:


应用场景:

  • 癌前病变的癌变预警标志物检测

  • 肿瘤早期筛查标志物检测

  • 肿瘤预后标志物检测

  • 药物疗效预测标志物检测



易基因提供全面的表观基因组学(DNA甲基化、DNA羟甲基化)和表观转录组学(m6A、m5C、m1A、m7G)、染色质结构与功能组学技术方案(ChIP-seq、ATAC-seq),详询易基因:0755-28317900


声明:
1、凡本网注明“来源:小桔灯网”的所有作品,均为本网合法拥有版权或有权使用的作品,转载需联系授权。
2、凡本网注明“来源:XXX(非小桔灯网)”的作品,均转载自其它媒体,转载目的在于传递更多信息,并不代表本网赞同其观点和对其真实性负责。其版权归原作者所有,如有侵权请联系删除。
3、所有再转载者需自行获得原作者授权并注明来源。

最新评论

关闭

官方推荐 上一条 /3 下一条

客服中心 搜索 洽谈合作
返回顶部