立即注册找回密码

QQ登录

只需一步,快速开始

微信登录

微信扫一扫,快速登录

搜索
小桔灯网 门户 资讯中心 技术杂谈 查看内容

普大喜奔,秒杀NGS方法的光学基因图谱技术竟然算二类

2025-1-8 09:27| 编辑: 沙糖桔| 查看: 1933| 评论: 0|来源: 循因缉药

摘要: 有朋友要问了为啥这个算II类?这不擦边吗?

2024年12月30日,NMPA官网信息显示杭州德适的DSG-S6 “荧光细胞显微图像扫描系统”获得II类医疗器械注册证。

经过交叉比对,我们发现这是一款Bionano的Saphyr光学基因图谱产品的OEM。

其简化的步骤如下:

1、抽提超长分子DNA、序列特异荧光标记和DNA骨架染色

2、Saphyr 芯片使单个DNA分子呈线性穿过纳米通道

3、Saphyr 对泳动的单个DNA分子进行高分辨成像

4、光学图谱组装并报告结构变异。

Bionano给出的宣传是结构变异检测敏感性要高于NGS-based技术。

那么问题来了,有朋友要问了为啥这个算II类?这不擦边吗?

这很简单啊,就说原理上是不是要拍照进行图像识别?是不是用到了荧光?

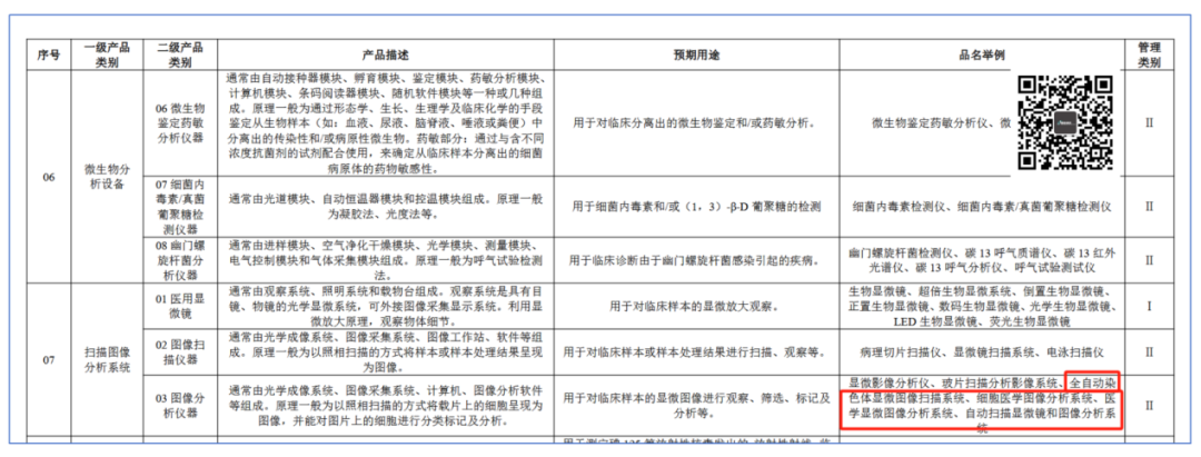
根据分类准则第97条,把这个“荧光细胞显微图像扫描系统”分到 II类有问题吗?

似乎也许大概没有什么问题,对吧?

什么?你说NGS测序仪也是基于拍照、图像识别?

来人呐,拖下去...


相关资料:1:https://www.nmpa.gov.cn/datasearch/search-info.html?nmpa=aWQ9OTZjMTM0NzNlMDZjZWVmNzc2OTc4Yzk0N2UzZmZlNjUmaXRlbUlkPWZmODA4MDgxODNjYWQ3NTAwMTgzY2I2NmZlNjkwMjg1
2:https://www.genomeweb.com/molecular-diagnostics/bionano-genomics-chinese-partner-nabs-nmpa-approval-saphyr-ogm-platform

声明:
1、凡本网注明“来源:小桔灯网”的所有作品,均为本网合法拥有版权或有权使用的作品,转载需联系授权。
2、凡本网注明“来源:XXX(非小桔灯网)”的作品,均转载自其它媒体,转载目的在于传递更多信息,并不代表本网赞同其观点和对其真实性负责。其版权归原作者所有,如有侵权请联系删除。
3、所有再转载者需自行获得原作者授权并注明来源。

最新评论

关闭

官方推荐 上一条 /3 下一条

客服中心 搜索 洽谈合作
返回顶部