立即注册找回密码

QQ登录

只需一步,快速开始

微信登录

微信扫一扫,快速登录

搜索
小桔灯网 门户 资讯中心 企业杂谈 查看内容

ICL,金域 VS 迪安 谁主江湖?

2024-12-20 09:49| 编辑: 沙糖桔| 查看: 1834| 评论: 0|来源: 立儒堂

摘要: 尤其透过三张财务报表,尽可能去探究两家企业背后的管理问题。
闲暇之余,想起了疫情期间什么行业还能赚钱,除了核酸检测还能有谁?核酸检测本就是ICLIndependent Clinical Laboratory独立医学检验实验室的一项常规业务,但特殊时期为人民服务的同时也确实让ICL们赚的盆满钵满,两家ICL头部企业金域医学和迪安诊断也因此频频出现在公众面前。
这个行业有两怪:
一怪:很多人以为ICL是一个新行业,但实际上这个行业已经发展如斯,虽然渗透率只有10%左右,但行业集中度CR3高达65%,是不是有点怪?一般而言,只有成熟行业经过多轮洗牌,才可能出现寡头垄断。
二怪:金域是ICL行业老大,但却没有老二迪安体量大,原因又在哪里?
证券公司的上市公司分析报告漫天飞,他们主要从估值、投资的角度来看两家上市公司。今天,作为从业16+年的咨询师,我从管理咨询的角度,通过公开资料,对两家公司做一个对比,既有量化的财务指标对比,又有基于对商业逻辑、管理逻辑以及人性逻辑的定性管理判断。尤其透过三张财务报表,尽可能去探究两家企业背后的管理问题。

   ICL,行业大势

 2   金域 VS 迪安 战略对比‍‍‍‍‍‍‍‍

 3   金域 VS 迪安 财务对比

 4   金域 VS 迪安 业务及运营对比

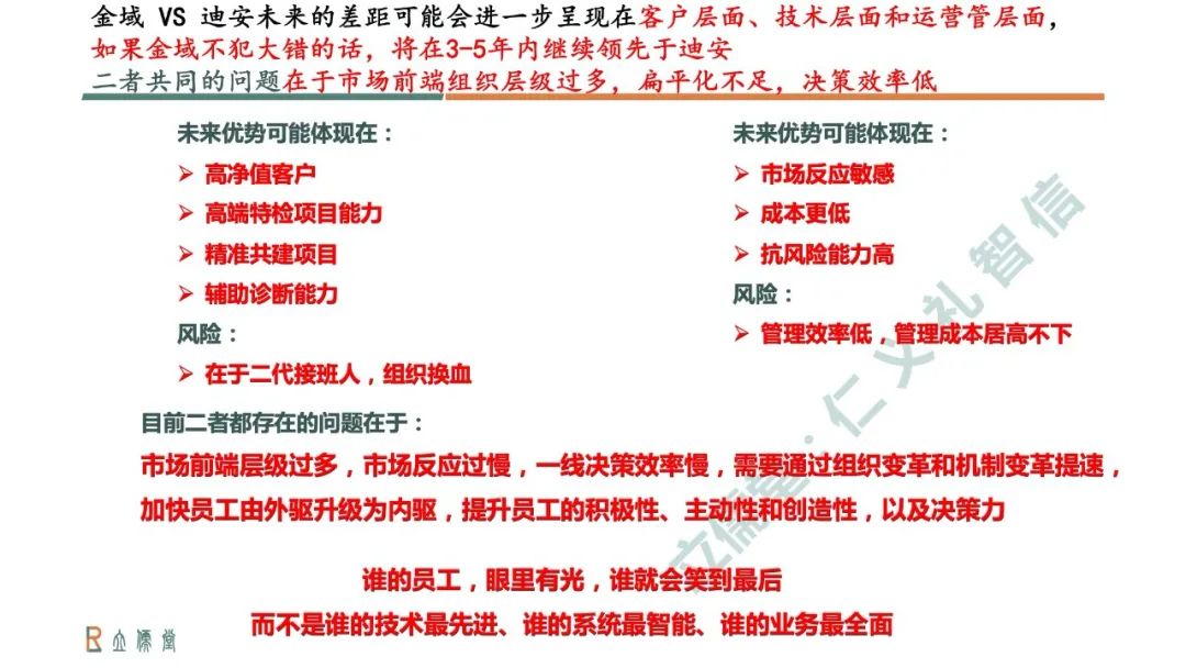
 5   金域 VS 迪安 总体评估

 6   认知决定高度
老板的认知,决定企业的天花板。等到走不动的时候再掉转船头,船越大,越难调。凡事预则立不预则废,胜兵先胜而后求战,败兵先战而后求胜。以人为本,本着良知去做事、去决策,一切安好!


笔者:闫立儒

16+年管理咨询生涯,努力做一个纯粹的咨询人外企、民企、国企以及自主创业的工作经历,通信、软件、户外、服装以及管理咨询的众多客户行业积累,对于管理之道略有思考,希望对您开卷有益。

读史然后知势,知势然后知人,知人然后知事。

做人当上交不谄,下交不渎,方方正正,磊落坦荡,浩浩正气,唯信必举,唯义可彰。自然而然,不矫揉,不造作,水到渠成。

声明:
1、凡本网注明“来源:小桔灯网”的所有作品,均为本网合法拥有版权或有权使用的作品,转载需联系授权。
2、凡本网注明“来源:XXX(非小桔灯网)”的作品,均转载自其它媒体,转载目的在于传递更多信息,并不代表本网赞同其观点和对其真实性负责。其版权归原作者所有,如有侵权请联系删除。
3、所有再转载者需自行获得原作者授权并注明来源。

最新评论

关闭

官方推荐 上一条 /3 下一条

客服中心 搜索 洽谈合作
返回顶部