立即注册找回密码

QQ登录

只需一步,快速开始

微信登录

微信扫一扫,快速登录

搜索
小桔灯网 门户 资讯中心 技术杂谈 查看内容

纳米孔测序在混合感染中的应用

2024-12-6 15:02| 编辑: 沙糖桔| 查看: 2331| 评论: 0|来源: 齐碳科技

摘要: 纳米孔测序技术用于混合感染领域和病原微生物快速检测的相关研究成果

混合感染是指同时感染2种及2种以上的病原体,多为支原体、病毒、细菌间的组合感染。跟单一病原感染一样,混合感染一般会出现咳嗽、咳痰、咽痛、流鼻涕、发烧、乏力等症状。不同的是,混合感染的症状相对较重,早期难以辨明病因,导至病程变长、用药增多、治疗难度加大,重症风险显著升高,可能对病人的免疫功能造成一定的损害,甚至对肺部造成一定的影响。


纳米孔基因测序作为最新一代商用的测序技术,具有长读长、速度快、操作简便等优势,病原检测覆盖范围广,可检测未知病原,可实时获取结果、为实现病原快速检测分析和辅助感染性疾病精准防治提供了有力支持。

本期带您了解纳米孔测序技术用于混合感染领域和病原微生物快速检测的相关研究成果。


文献一

从临床样本中快速检测微生物的宏基因组方法

作者:

Sauerborn, E., Corredor, N.C., Reska, T. et al. 

DOI:

https://doi.org/10.1038/s41467-024-49851-4

解读

在疑似传染病出现时,常规诊断手段如培养、靶向多重PCR和抗原检测往往需要数日才能得出完整结果,这可能导至在感染初期关键阶段错失诊断和治疗的良机。在本项研究中,研究人员开发了一种综合的宏基因组学方法,运用纳米孔测序技术同步检测人体样本中的病原RNA和DNA,彰显了该技术在未来传染病诊断中的广阔应用前景。

工作流程示意图

研究亮点:

  • 在呼吸道样本中成功地将人源背景减少了256倍。

  • 只需经过30分钟的测序后就自动生成了适合初步分析的报告,比传统方法的处理速度快得多。

  • 与传统方法相比,经过2小时的测序后,33份呼吸样本中的21%的样本检测到了额外的病原体,细菌检测的灵敏度和特异性分别为 90% 和 100%,病毒检测的灵敏度和特异性分别为 92% 和 100%。

  • 成功识别多种病原体,包括病毒(RNA和DNA)、细菌(典型和非典型)和真菌,病原体的检测能力比传统方法更高。

  • 这种技术有助于为常规微生物实验室提供快速、准确的检测结果,增强急性感染性疾病的初步诊疗管理,特别是下呼吸道感染。

细菌和病毒 ROC 曲线分析



文献二

靶向和无偏宏基因组结合的双流程纳米孔测序技术能够快速准确诊断下呼吸道感染

作者:

Yifan Guo, Zhenzhong Li, Lijuan Li,. et al.

DOI:https://doi.org/10.1016/j.ebiom.2023.104858

解读

纳米孔宏基因组学已被用于细菌病原体的感染疾病诊断。然而,这项技术目前在临床环境中对细菌、真菌、和病毒的检出性能尚缺乏全面的研究。

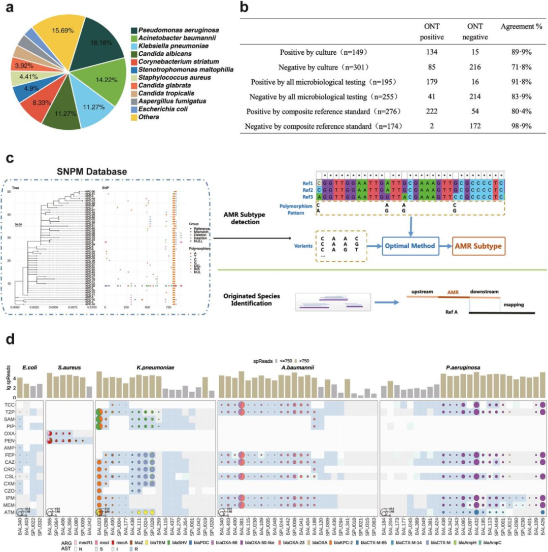
研究团队开发了一种用于单样本的双流程纳米孔测序技术,该技术在宏流程中进行无偏好的宏基因组学研究,在靶向流程中进行靶向富集(纳米孔Meta-Panel流程,NanoMP),并前瞻性地从多中心收集了450例下呼吸道标本。基于21种物种的正交实验,通过机器学习和ROC曲线建立的过滤体系提高对病原检测的准确性。

流程示意图


在这项前瞻性大队列研究中,研究团队使用了450例临床呼吸道样本来评估纳米孔测序检测感染病原体的性能,建立了一种Dual-barcode的涵盖DNA/RNA病原体检测的NanoMP方法。利用机器学习和ROC曲线建立可用于临床样本的病原检测过滤体系并有望扩展到其他研究中。同时根据临床结果,也评估了基于SNPM数据库建立的AMR基因检测方法的临床检测性能。本次通过涵盖细菌、真菌和病毒以及AMR基因检测的多中心、大队列临床研究,和建立的病原水平的方法学性能评价和样本水平的临床性能评价的两级性能评价体系,更能反应出纳米孔测序的真实临床应用表现。

基于临床判断的纳米孔测序病原体检测和AMR基因鉴定的性能


文献三

纳米孔测序在病原微生物检测中的应用专家共识

作者:

张述耀,侯铁英,黎小妍,钟诗龙,伍俊妍,黄彬

DOI:https://doi.org/10.1016/j.ebiom.2023.104858

解读

感染性疾病是由病原微生物引起的疾病的统称,目前仍然是全球公共卫生的重大威胁。实现病原微生物的快速精准检测对于感染性疾病的诊治具有非常重要的临床价值。

随着基因组学技术的发展,高通量测序技术为病原微生物的鉴定提供了新的技术手段。该技术通过对样本核酸序列的测定可以实现传染病病原微生物的快速准确鉴定,而且检测通量高、耗时短,正越来越多地应用于临床感染性疾病的诊断和疫情防控之中。

目前,高通量测序技术(也称“新一代测序技术”),泛指第二代测序技术(next generation sequencing technique,NGS)和第三代测序技术(third-generation sequencing technique,TGS)。其中,NGS测序通量高,但其测序读长较短,导至后续在进行生物信息学分析时基因组拼接困难,且测序时存在高GC偏好性,上述缺点使其应用受限,也因此推动了TGS的发展。TGS因其超长的测序读长弥补了NGS的不足,逐渐被应用于临床各个领域。

依据检测目的和方法的不同,TGS主要分为靶向测序(targeted next generation sequencing,tNGS)、宏基因组测序(metagenomics next generation sequencing,mNGS)和全基因组测序(whole genome sequencing,WGS)等方向;依据测序原理的不同,则可分为纳米孔电信号测序[以纳米孔单分子测序(以下简称“纳米孔测序”)为代表]和单分子荧光信号测序[以单分子实时测序(single molecule realtime,SMRT)技术为代表]。

其中,纳米孔测序具有设备小型化、便携的特点,可以在床旁、野外开展样本检测,符合临床上即时检测的需求,可缩短临床病原微生物的诊断时间,改善抗生素滥用问题。近年来纳米孔测序已经在病原微生物检测、感染性疾病甚至重大公共卫生问题流行期间的诊断与防治等领域发挥了重要作用,也有多项基于纳米孔测序病原微生物检测的多中心研究开展,由此可见,纳米孔测序在临床病原微生物检测领域具有独特的优势及广阔的应用前景。


文献四

通过实时基因组学检测隐藏的抗生素耐药性


作者:

Themoula Charalampous, Gemma L. Kay, Hollian Richardson, Justin O’Grady DOI:https://doi.org/10.1038/s41587-019-0156-5

解读

耐药性感染由于治疗延迟或不适当而导至更高的死亡率和发病率,快速准确地识别耐药细菌病原体可以促进早期给予适当的治疗,降低死亡率和感染和治疗相关的发病率。


基于纳米孔测序长读长的优势可以用来创建高度精确的、接近完整的基因组组装,用于菌株水平的鉴定和细菌病原体及其抗生素耐药性的从头检测。尤其复杂感染情况下,快速准确的靶向治疗可能对患者的预后特别有益,纳米孔测序技术提供了在临床环境中直接加速病原体鉴定和抗生素耐药性分析的潜力。


作者针对一例多重耐药性肺炎克雷伯菌的病例利用纳米孔测序技术开展的实时基因组学研究,验证了该技术能显著增强对抗生素耐药性检测的能力,能够揭示传统检测手段可能遗漏的耐药机制,加快临床决策的制定,进而提升患者的治疗效果。

该感染病例的病程和治疗方法概述


纳米孔测序在治疗前分离株中检测到传统诊断方法遗漏的低丰度质粒介导的耐药基因 blaKPC-14 抗性基因的单个拷贝,它解释了本病例研究中对头孢他啶-阿维巴坦的耐药性,同时可能恢复体外碳青霉烯类敏感性。

治疗前后分离株的基因组和质粒从头组装


因此,基于基因组学的耐药预测不仅与传统诊断确定的耐药模式一致,而且还确定了blaKPC-14 是假定的耐药机制(见下表)

实时基因组学诊断结果

纳米孔测序可在1.5小时内提供初始数据,比传统方法所需的52小时快得多,便于及时干预。通过纳米孔选择性测序进行抗生素耐药性分析具有快速和原位分析的特性,针对性地选择最合适的药物和治疗方法,从而提升患者的治疗体验和生活质量。


此研究展示了经济高效、快速的纳米孔测序技术如何在预测抗生素耐药性的准确性方面优于现有的诊断方法。


文献五

利用长读长测序快速描述高风险病原体的全基因组,以识别可能的病原传播途径

作者:

Chin-Ting Wu, William C. Shropshire, Micah M Bhatti . et al.


DOI:https://doi.org/10.1101/2024.08.19.24312266

解读

医院感染(healthcare-associated infections,HAIs)已成为全球健康主要的疾病负担,因此,需要行之有效的框架来确定潜在的风险因素,并测算导至的相应的直接疾病经济负担。为了防止传染病的大规模流行,医疗机构必须具备迅速检测和追踪病原体传播的能力。


在为期半年的研究中,研究人员采用纳米孔测序技术,对216名患者提供的242份细菌样本进行了连续监测,发现其中70%的样本显示出医院内传播的迹象。这一结果证实了纳米孔测序技术在提供迅速且精确的测序结果方面的能力,为有效控制传染病提供了重要的技术支持。


全基因组测序(WGS)有助于识别医疗环境中的病原体传播,但短读长测序方法费时费力。研究团队开发了利用纳米孔测序技术从开始提取 DNA 到完成全基因组组装的方法路径,平均周转时间为 2 天(IQR 2-3.25 天)。并且,与 Illumina 黄金标准数据相比,纳米孔测序即使在覆盖率低至 40 倍的情况下,装配基因组的 Q 分数也达到了 60 分。


纳米孔测序数据准确性验证


研究中,作者发现了五个潜在的传播集群,包括 21 个分离株(占所有测序菌株的 8.7%)。结合 ONT WGS 数据和流行病学数据,超过 70% 的分离株(15/21)来自有潜在医疗传播联系的患者。


基于该技术路径,研究团队快速准确地检测到了可能传播的HAI病原体,并与流行病学数据密切温和,同时更高的性价比优势,便于各类医疗机构使用,有望帮助高效检测喝部署预防HAI传播的措施。

遗传相关集群网络



参考文献(向下滑动查看更多)

  1. Alcolea-Medina, A., Alder, C., Snell, L.B. et al. Unified metagenomic method for rapid detection of microorganisms in clinical samples. Commun Med 4,135(2024).https://doi.org/10.1038/s43856-024-00554-3

  2. Guo Y, Li Z, Li L, Li S, Sun L, Yang X, Dai Y, Gu J, Yang L, Liu X, Lu B, Han J, Chang K, Gu L, Yin Y, Sun S, Jing C, Chen H, Liu M, Xu H, Liu R, Ren Y, Guo H, Wang H. A dual-process of targeted and unbiased Nanopore sequencing enables accurate and rapid diagnosis of lower respiratory infections. EBioMedicine. 2023 Dec;98:104858. doi: 10.1016/j.ebiom.2023.104858. Epub 2023 Nov 4. PMID: 37925777; PMCID: PMC10652131.

  3. 张述耀,侯铁英,黎小妍,等.纳米孔测序在病原微生物检测中的应用专家共识[J].中国药房, 2024, 35:1673-1682.DOI:10.6039/j.issn.1001-0408.2024.14.01.

  4. Sauerborn, E., Corredor, N.C., Reska, T. et al. Detection of hidden antibiotic resistance through real-time genomics. Nat Commun 15, 5494 (2024). https://doi.org/10.1038/s41467-024-49851-4

  5. Wu CT, Shropshire WC, Bhatti MM, Cantu S, Glover IK, Anand SS, Liu X, Kalia A, Treangen TJ, Chemaly RF, Spallone A, Shelburne S. Rapid Whole Genome Characterization of High-Risk Pathogens Using Long-Read Sequencing to Identify Potential Healthcare Transmission. medRxiv [Preprint]. 2024 Aug 20:2024.08.19.24312266. doi: 10.1101/2024.08.19.24312266. PMID: 39228727; PMCID: PMC11370528.

声明:
1、凡本网注明“来源:小桔灯网”的所有作品,均为本网合法拥有版权或有权使用的作品,转载需联系授权。
2、凡本网注明“来源:XXX(非小桔灯网)”的作品,均转载自其它媒体,转载目的在于传递更多信息,并不代表本网赞同其观点和对其真实性负责。其版权归原作者所有,如有侵权请联系删除。
3、所有再转载者需自行获得原作者授权并注明来源。

最新评论

关闭

官方推荐 上一条 /3 下一条

客服中心 搜索 洽谈合作
返回顶部