间皮瘤(MESO)是一种罕见的源自间皮细胞的恶性肿瘤,主要影响胸膜和腹膜。MESO表现隐匿,难以诊断,通常发现较晚,中位生存期仅为9.3个月,5年生存率低于5%。这强调了及时和准确诊断的迫切需要,以及探索创新治疗方法以改善MESO预后。
MESO的临床和放射学特征是非特异性的,因此病理检查对诊断至关重要。鉴别诊断通常依赖于一组“MESO阳性标记物”,包括Calretinin、CK5/6、WT1和D2-40,它们存在于恶性和良性间皮细胞中。一些文献表明,通过对BAP1和MTAP表达缺失的IHC染色,以及FISH检测CDKN2A突变,可以区分MESO和反应性间皮增生(RMH)。然而,由于高异质性,它们的应用受到了限制。发现一个可靠的IHC标记物将有助于诊断MESO。
近日,杂志British Journal of Cancer上发表了一篇题为“GFPT2: A novel biomarker in mesothelioma for diagnosis and prognosis and its molecular mechanism in malignant progression”的文章,本研究(1)研究了谷氨酰胺-果糖-6-磷酸转氨酶2(GFPT2)作为MESO诊断和预后生物标志物,(2)验证GFPT2在MESO的恶性进展的作用,和(3)阐述GFPT2调节p65 O-GlcNAcylation和激活NF-κB信号通路的分子机制。
图片来源:British Journal of Cancer
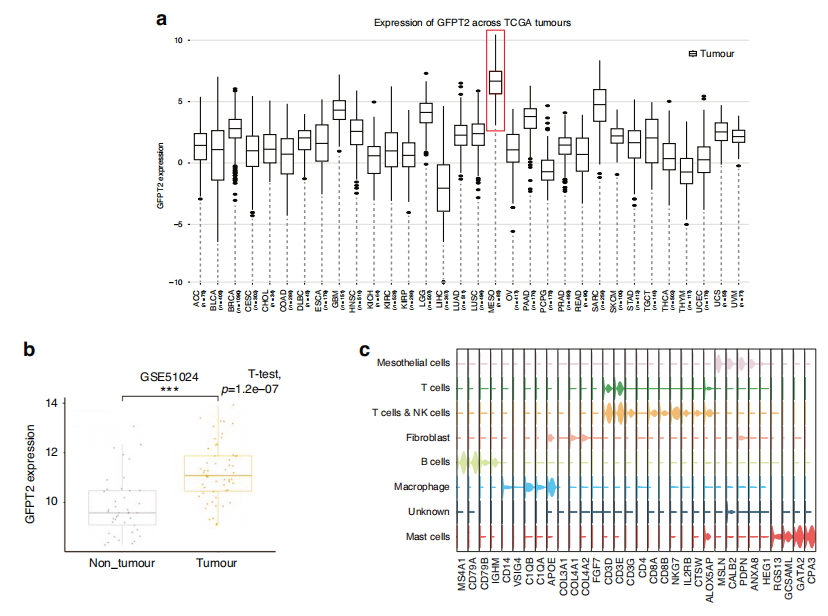
癌细胞通常在氨基已糖生物合成途径(HBP)中表现出更高的活性,其中谷氨酰胺-果糖-6-磷酸转氨酶2(GFPT2)是限速酶,可将谷氨酰胺转化为果糖-6-磷酸。这种酶对葡萄糖的合成至关重要,并与癌症的代谢景观的改变有关。对来自癌症基因组图谱(TCGA)数据库的32种不同类型癌症中GFPT2 mRNA的表达进行无偏分析后,发现与其他癌症相比,MESO中GFPT2的表达更为明显(图a)。GSE51024 的基因表达谱数据中,MESO中GFPT2水平显著增加(图b)。与正常间皮细胞相比,肿瘤细胞中GFPT2阳性细胞的比例显著升高,表达水平显著升高。
MESO中GFPT2过表达。图片来源:British Journal of Cancer
作者使用IHC分析了95例MESO病例、14例RMH、5例WDPMT和5例正常间皮组织。GFPT2在92.6%(88/95)的MESO病例中呈阳性表达,且绝大部分被归类为强阳性(+++);而在RMH、WDPMT和正常间皮组织样本中的阳性率均相对较低,且阳性病例均表现为(+),与MESO有显著差异。这些都强调了GFPT2作为MESO的创新诊断标志物的潜力。
在胸膜和腹膜间皮瘤标本中,GFPT2高表达和低表达队列之间的生存结果没有统计学上的显著差异(图e,f),但显示了一种趋势,表明GFPT2高表达水平的患者预后可能较差。缺乏显著性可能源于样本量的限制。
GFPT2是MESO中潜在的诊断和预后标志物。
图片来源:British Journal of Cancer
GFPT2促进体内和体外MESO细胞的增殖、迁移和侵袭
在体外,抑制GFPT2抑制了增殖潜能,而过表达则增强了增殖潜能。伤口愈合实验以及Transwell实验结果表明,敲除GFPT2抑制了MESO细胞的迁移和侵袭,而过表达GFPT2则促进了MESO细胞的迁移和侵袭(图k,m)。同样,体内动物模型的结果与体外结果一致,GFPT2基因敲低后肿瘤的生长速率显著降低,显著延长了原位肿瘤模型中小鼠的存活时间(图h)
总的来说,体外和体内模型的评估都表明GFPT2在促进体内MESO进展中发挥了关键作用。
GFPT2促进体内和体外MESO细胞的增殖、迁移和侵袭。
图片来源:British Journal of Cancer
GFPT2通过O-糖基化促进p65核易位,进而调控了NF-κB通路
作者验证了GFPT2基因敲低显著降低了p65 O-糖基化水平,这可归因于GFPT2是HBP通路的限速酶,GFPT2的敲低导至了UDP-GlcNAc的减少。质谱分析显示,GFPT2过表达导至p65丝氨酸75的O-GlcNAcylation,这是一个已知的与p65核易位密切相关的磷酸化位点。过表达GFPT2可以增加p65的核易位水平,Benzyl-α-GlcNAc的加入逆转了这一现象,表明GFPT2通过O-糖基化调节p65核易位(图i)。
使用NF-κB抑制剂JSH-23来抑制MESO细胞中的p65核易位可减轻GFPT2诱导的增殖和EMT能力过表达。这意味着NF-κB-p65参与了GFPT2诱导的MESO进展。
GFPT2通过O-糖基化促进p65核易位,进而调控了NF-κB通路。
图片来源:British Journal of Cancer
下调GFPT2可延缓MESO的进展以及有效减轻化疗耐药性
在体内异位肿瘤模型中,使用 JSH-23处理显著抑制了MESO肿瘤的生长。且GFPT2敲低和顺铂联用实验结果表明GFPT2敲低可介导顺铂的疗效增强。这些结果强调了GFPT2下调小鼠MESO模型化疗耐药的疗效,这意味着靶向GFPT2可以增强顺铂治疗MESO的临床疗效。
研究表明,GFPT2诊断MESO的敏感性为92.60%。它的过度表达与不良预后有关。作者已经证实GFPT2水平升高驱动MESO的恶性增殖、侵袭和转移。在分子水平上,GFPT2增强p65 O-GlcNAcylation,促进其核易位并激活NF-κB信号通路。这些结果表明,GFPT2有潜力作为MESO诊断和预后的独特生物标志物,并作为创新的治疗靶点,为MESO治疗的识别和治疗策略提供了新的视野。