立即注册找回密码

QQ登录

只需一步,快速开始

微信登录

微信扫一扫,快速登录

搜索
小桔灯网 门户 资讯中心 专栏文章 动力彩虹 查看内容

IVD前沿丨糖基化模式可用来高效分选肿瘤干细胞,并有显著预后价值

2024-10-28 15:10| 编辑: 沙糖桔| 查看: 1679| 评论: 0|来源: 小桔灯网 | 作者:动力彩虹

摘要: 异常的糖基化模式也是CSC群体标记和信号通路的共同特征

肺癌是全球癌症相关死亡的主要原因,其中非小细胞肺癌(NSCLC)是最常见的亚型。即使在治疗后,肿瘤干细胞(CSCs)也存在于各种类型的肿瘤中,并有助于治疗抵抗和疾病复发。肺癌CSC在早期非小细胞肺癌中也存在显著的异质性。潜在的肺CSCs标志物包括表面生物标志物(CD133、EpCAM)、核转录因子(Nanog、Oct4、Sox2)和ALDH1A1酶。此外,在干细胞分化过程中干细胞标志物CD133糖基化变化的重要性已经被发现。虽然CD133蛋白存在于CSCs和分化的肿瘤细胞中,但AC133表位仅在CSCs中表达。然而,在临床实践中,传统方法表征CSCs糖基化生物标志物的实施仍然具有挑战性。


近日,杂志British Journal of Cancer上发表了一篇题为“Comparison of methods for cancer stem cell detection in prognosis of early stages NSCLC”的文章。作者使用特定的凝集素组合(MIX)识别非小细胞肺癌中CSCs的糖基化模式。结果表明MIX+亚群具有显著CSCs的特征,与基于AC133的分选方法相比,MIX对肺CSCs具有更高的选择性。作者还建立了MIX染色与总生存期(OS)和无复发生存期(RFS)的相关性,MIX对早期患者总生存率的预后价值得到了验证。因此,作者验证了CSC特异性糖基化基序作为预测肺癌早期侵袭性和预后的生物标志物。

图片来源:British Journal of Cancer


主要内容

基于特定糖基化模式分选具有干细胞特性的细胞

作者尝试使用生物素化的植物凝集素(UEA-1和GSL-I)的组合,选择性地识别CSCs糖基化模式,从而从异质肿瘤细胞亚群中鉴别CSC。结果表明,凝集素MIX仅识别约1%的A549细胞,且CSC相关蛋白标记物(Nanog, AC133, Oct4, EpCAM, Sox2)在MIX阳性细胞中显著过表达。实验表明,MIX+ A549细胞具有独特的聚糖特征,表现出更高的自我更新能力,且对顺铂表现出更高的IC50,表明更加耐药。


作者比较了A549、H1975和PC9细胞中MIX分选和AC133分选细胞的癌症干细胞样特性。结果显示,与AC133+相比,Mix+组分具有明显更高的自我更新能力(下图a, b),形成的球体尺寸显著增加(下图c)。MIX+细胞比AC133+细胞对顺铂治疗也有更大的耐药性(下图d, e)。这些结果都表明,与基于AC133的分选方法相比,MIX对肺CSCs具有更高的选择性。


与AC133相比,MIX对肺CSCs具有更高的选择性。

图片来源:British Journal of Cancer



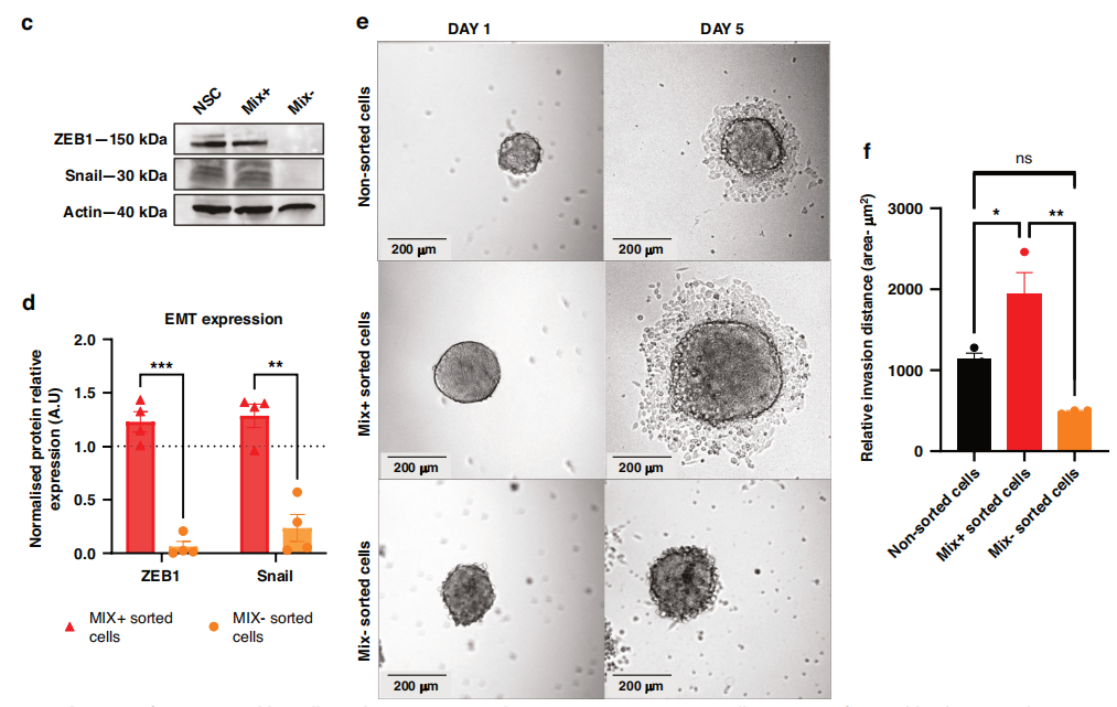
MIX分选细胞表达上皮间质转化(EMT)的标记物和功能特性

作者在基于MIX的FACS分选细胞后进行了细胞的迁移和侵袭能力测试。结果发现,表达MIX识别的聚糖特征的细胞显示出显著增加的迁移能力,且EMT特异性蛋白(如Snail和ZEB1)的表达显著上调(图c, d)。细胞的侵袭和迁移能力在MIX+群体中显著集中(图e, f)。综上所述,这些功能表征结果突出表明MIX+亚群具有CSCs的特征,如特异性干细胞标记、克隆原性、耐药性和侵袭能力。


MIX+细胞的迁移和侵袭能力。

图片来源:British Journal of Cancer


MIX+分选细胞的致瘤潜能

作者下一步分析了MIX+的致瘤性。在15只移植了MIX−细胞的小鼠中,只有3只小鼠发生了肿瘤,而移植了MIX+细胞的15只小鼠中有7只小鼠发生了肿瘤(图b)。与MIX−分选细胞相比,MIX+分选细胞产生更大的肿瘤体积(6倍)。这些结果表明,MIX+细胞的致瘤性高于MIX−细胞,具有干细胞样特征的MIX+细胞将更具侵袭性。


总之,这些结果将证实体外研究结果,并证明已分类的MIX+亚群在CSCs中富集,因为即使移植细胞数量显著减少,它们也能够启动肿瘤。


MIX+分选细胞的致瘤潜能。

图片来源:British Journal of Cancer


基于肿瘤侵袭性和MIX+染色的NSCLC患者分级

作者下一步评估MIX阳性细胞是否可以预测患者的复发或生存预后。生存曲线和单变量Cox模型对MIX评分OS的预后意义支持较弱。生存曲线显示高MIX染色是早期NSCLC的不良预后因素,但对晚期预后没有帮助。


RFS分析结果显示,在非小细胞肺癌中,只有性别和分期对复发有重要的预后价值,MIX染色没有提供信息。但根据早期(I/II)或晚期(III/IV)阶段的亚群进行了RFS分析时发现,与早期低染色患者相比,MIX染色高的晚期患者似乎有更差的总生存率。单因素Cox模型证实高MIX染色是复发的不良预后因素。


这些结果突出了MIX染色作为肿瘤侵袭性标志物的潜力,可以反映肿瘤样本中的CSCs负荷,对预测早期肺腺癌患者的预后具有临床价值。


MIX联合分期对RFS和OS的预后价值。

图片来源:British Journal of Cancer


总结与讨论

糖基化改变是各种癌症的标志,无论其起源和分期如何,异常的糖基化模式也是CSC群体标记和信号通路的共同特征。MIX阳性细胞与CD133阳性细胞的比较证明,凝集素MIX在检测和分类CSC方面比CD133更相关。与CD133+细胞相比,MIX+分选部分中CSCs的富集显著,并证实了其高致瘤能力。MIX对早期患者总生存率的预后价值得到了验证,这表明它有可能检测与肿瘤侵袭性直接相关的CSCs。因此,凝集素MIX对CSCs负荷的识别可能为早期NSCLC患者提供有价值的伴随预后工具,这可能导至未来出现针对CSCs的个性化治疗策略。

声明:
1、凡本网注明“来源:小桔灯网”的所有作品,均为本网合法拥有版权或有权使用的作品,转载需联系授权。
2、凡本网注明“来源:XXX(非小桔灯网)”的作品,均转载自其它媒体,转载目的在于传递更多信息,并不代表本网赞同其观点和对其真实性负责。其版权归原作者所有,如有侵权请联系删除。
3、所有再转载者需自行获得原作者授权并注明来源。

最新评论

关闭

官方推荐 上一条 /3 下一条

客服中心 搜索 洽谈合作
返回顶部