影响癌症预后的一个重要因素是早期发现和诊断。通过液体活检进行非侵入性检测,检测体液中肿瘤来源的生物标志物,比如CTDNA、CTC和循环肿瘤小细胞外囊泡(sEV)来改善诊断测试。但早期癌症的DNA或细胞脱落量不足以容易检测到,相比之下,sEV(包括外泌体、微囊泡等)比脱落细胞或DNA更常见,尤其是在早期阶段。小细胞外囊泡(sEV)分析可以潜在地改善癌症的检测和诊断。然而,这种潜力受到灵敏度不足、动态范围和需要复杂标记的限制。迄今为止,单sEV检测、表征和分子分析仍然是一个挑战。
近日,杂志Communications medicine上发表了一篇题为“Plasmonic nano-aperture label-free imaging of single small extracellular vesicles for cancer detection”的文章。研究团队率先开发了一种纳米结构等离子体超表面(AGNIS),它对局部折射率变化的灵敏度提高,传感面积扩大。利用AGNIS,作者进一步开发了等离子体纳米孔径无标记成像(PANORAMA),并证明了其检测小至25纳米单个纳米颗粒的能力。作者演示了PANORAMA的应用,以分析抗体捕获的sEV的计数和大小;与荧光成像集成,以检测每个sEV中包含的特定miRNA,并能够精确定位癌症起源的sEV亚群。结果显示,作者能够在健康志愿者和不同起源和疾病阶段的癌症患者中观察到两种不同的稳态水平,可准确区分癌症患者和健康个体。这种技术和发现可以影响对癌症生物学的理解和新的癌症检测和诊断技术的发展。
图片来源:Communications medicine
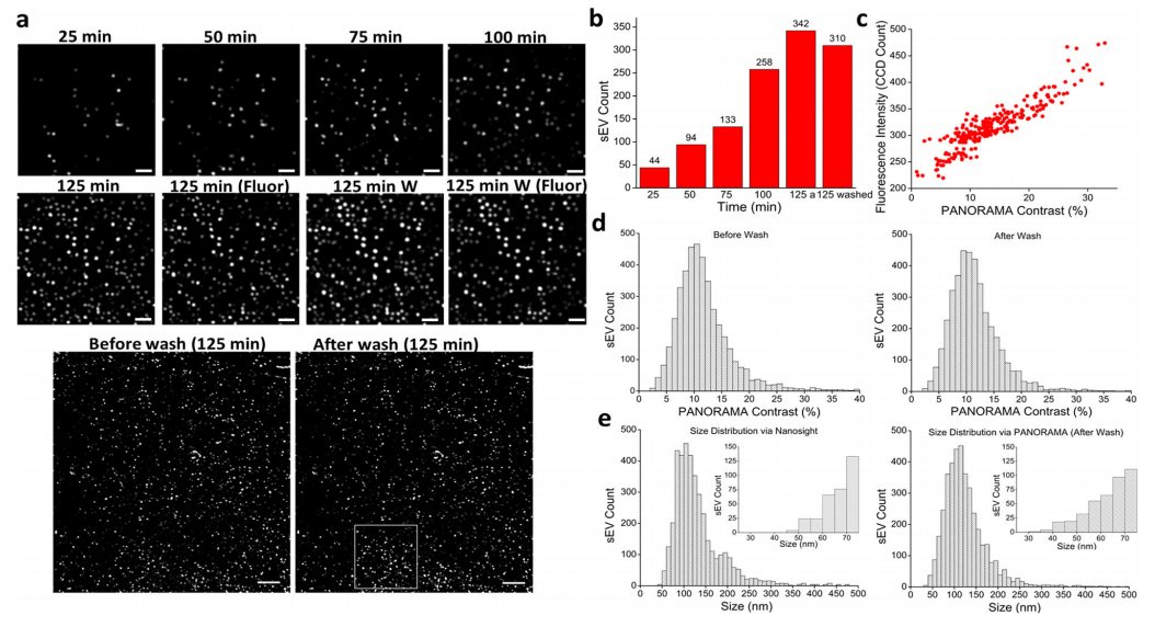
作者在AGNIS表面进行外泌体表面蛋白CD63特异性抗体功能化,并捕获sEV。sEV计数随着时间的推移逐渐增加,在125分钟达到峰值,并在洗涤步骤sEV计数减少,保留了93%(图a, b)。在单sEV水平上绘制PKH67膜标记染料荧光强度与PANORAMA对比度(图c),发现PANORAMA对比度与荧光强度线性相关。
通过PANORAMA对sEV进行计数。
图片来源:Communications medicine
PANORAMA的检测大小的能力源于LSPR位移与局部折射率变化之间的定量关系。下图e使用Nanosight和PANORAMA对H460癌细胞系sEV粒径分布进行了表征,其中Nanosight报告的平均粒径为135±102 nm,最小粒径为48 nm;而PANORAMA报告的平均粒径为122±48 nm,最小粒径为34 nm。两种技术获得的尺寸分布表现出极好的一致性,证明了校准曲线可以可靠地用于解释使用PANORAMA进行的不同实验中sEV的对比度分布。
通过PANORAMA对sEV进行大小测定。
图片来源:Communications medicine
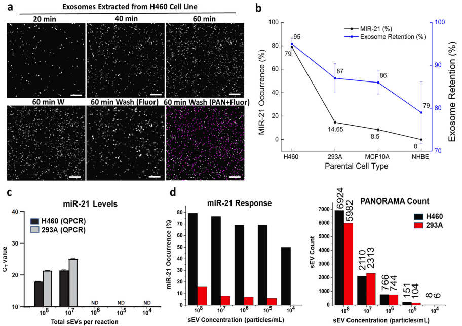
miR-21是一种成熟的癌症生物标志物,利用sEV miR-21可能在早期阶段提供更高的灵敏度和可重复性,以显著降低成本检测癌症。作者将不同细胞系纯化的sEV与miR-21 分子信标(MB)孵育,并利用PANORAMA监测sEV在60分钟内的积累(图a)。对于H460 sEV,洗涤前后在芯片上的保留率为95%,79%的sEV是miR-21 +。
与四分之三含有miR-21的H460型sEV相比,来自非癌细胞类型(293 A, MCF10A, and NHBE)的sEV显示出较低的miR-21发生率(14.6%, 8.5%和0%)(图b)。qPCR结果显示,H460和293 a sEV miR-21的最低可检测浓度在1 × 107颗粒/反应(图c)。而PANORAMA实验中,H460的最低检测浓度为1 × 104个颗粒/mL,而293 a为1 × 105个颗粒/mL(图d)。这些结果突出了与qPCR相比,PANORAMA的灵敏度增强,特别是在检测低浓度miR-21时。此外,通过PANORAMA和荧光成像的结合,可以检查miR -21阳性sEV的确切亚群。
PANORAMA数字计数和货物miR-21分析。
图片来源:Communications medicine
作者通过人类肿瘤异种移植物小鼠血浆,使用PANORAMA -荧光成像方案进行分析。结果显示癌细胞注射(CCI)组基线血浆显示出与对照组相似的颗粒计数范围。然而,一旦肿瘤大小达到4 mm3,颗粒计数将开始增加,其中一部分颗粒是miR-21+和GFP +(图b)。在癌细胞注射后的两周内,所有CCI小鼠血浆颗粒计数与对照组相比至少增加了10倍,并且带有miR-21和GFP标记的保留颗粒百分比略有增加(图c)。当肿瘤达到150 ~ 200 mm3时,sEV计数增加率达到平台值。
小鼠血浆中sEV的纵向监测。
图片来源:Communications medicine
从人血浆中进行数字sEV计数,
以区分健康和癌症参与者
作者取一组健康供体血浆(HDP)和癌症患者血浆(CPP)样品,并进行PANORAMA荧光成像检测。结果显示癌症样本中sEV水平高出8倍,但不同肿瘤类型或不同癌症阶段的sEV水平均无统计学差异。miR-21仅在癌性血浆sEV中检测到,但并非每个亚组中的所有癌症患者血浆都表达miR-21(图f)。乳腺癌和前列腺癌的miR-21发生率最高。
CPP样品的洗后sEV计数明显高于HDP,并且可以一致地分离CPP和HDP样品。使用70 (3.5 ASC/µl)的截止值,癌症检测灵敏度为99.5%,特异性为97.3%。ROC曲线下面积(AUC)为96.86%。
来自健康捐赠者和癌症患者的血浆sEV的分析。
图片来源:Communications medicine
在这项研究中,PANORAMA作为一种无标签、无偏畸的方法,用于检测、测定和定量血浆样品中的EV。PANORAMA消除了外源性标记或修饰的需要,可捕获了sEV的实时图像,并允许分析sEV种群和大小分布。此外,在动物模型和人类参与者中,PANORAMA量化的患病人群和健康人群的sEV水平明显不同。miR-21标记在不同癌症类型中的具有不同的比例,且有100%的癌症特异性,在个体之间或不同起源或分期的肿瘤之间几乎没有变化,这强调了研究结果的稳健性和普遍性。这种个体血液中较高的稳态sEV水平可以作为癌症存在的通用生物标志物。因此,基于PANORAMA的方案可以作为一种敏感的初始癌症筛查技术,然后使用特定的生物标志物(如miR-21和许多其他标志物)进行额外的诊断测试以确认癌症的性质。