帕金森病(PD)以及其他α-突触核蛋白病(如多系统萎缩(MSA))的特征是α-突触核蛋白(α-syn)在大脑和周围神经系统中积聚。考虑到症状的复杂性和异质性,迫切需要一种简单可靠的检测方法,能够准确早期诊断α-突触核蛋白病。MicroRNAs (miRNAs)是调节基因表达和改变代谢途径的小非编码RNA,可以作为多种疾病的调节剂和生物标志物。最近的研究表明,某些病理分子,如Aβ、tau和α-syn,当被包裹在EVs内时,可能会穿过血脑屏障。
近日,杂志Science Advances上发表了一篇题为“Molecular beacon–based detection of circulating microRNA-containing extracellular vesicle as an α-synucleinopathy biomarker”的文章。这项研究对纳米笼式MB(NCMB)探针进行了改进,开发了一种基于纳米级流式细胞术的含有miRNA的EV检测方法,研究结果显示,与PSP(进行性核上性麻痹)或HC相比,PD、MSA或iRBD(孤立性快速眼动睡眠行为障碍)患者血浆中含有miR-44438的EV水平显著升高。PD患者血浆中含有miR-44438的EV水平与H&Y量表呈负相关。一项由88名PD患者组成的纵向队列研究进一步支持了这一结果。平均间隔16.3个月后,血浆中含有miR-44438的EV水平显著下降。这些结果强调了血浆中含有miR-44438的EV作为α-突触核蛋白病早期检测和进展监测的生物标志物的潜力。
分子信标(MBs)是一种具有茎环发夹结构的核苷酸探针,当它们与目标DNA或RNA序列杂交时发出荧光。在本研究中,作者对纳米笼式MB(NCMB)探针进行了改进,将猝灭剂和荧光团包裹在DNA立方体中。当目标miRNA与NCMB结合时,荧光团从立方体中释放出来,而猝灭剂仍然留在立方体中。该检测方法最小化了交叉猝灭效应,并能够在生物液和外泌体中进行目标miRNA的原位分析。NCMB结构示意图如下图所示。简而言之,DNA链(NCMB1、NCMB2、NCMB3、NCMB4、NCMB -assist、NCMB -anchor和NCMB-BHQ2)混合,通过交叉杂交生成DNA支架。然后,将NCMB-cy3链添加到DNA支架上,构建活性NCMB。
NCMB的构建。图片来源:Science Advances
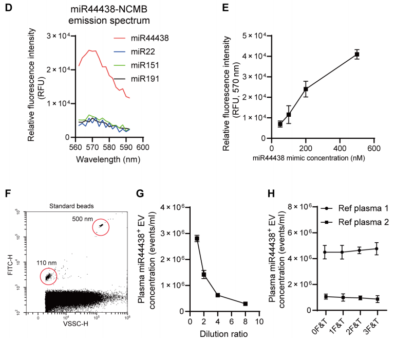
miR-44438 - NCMB的cy3荧光强度随着miR-44438浓度呈正相关,且有很强的特异性(图D,E)。接下来使用NCMB检测血浆中含有目标miRNA的EV,证实了该实验的可靠性以及重复性(图G、H)。结果表明,超过一半的含有miR-44438的EV来源于神经元。
NCMB的表征。图片来源:Science Advances
作者比较了302例PD患者、119例MSA患者、21例PSP患者和276例HC的血浆miR-44438阳性EV浓度。在控制年龄、性别和体重指数(BMI)的情况下,PD或MSA患者血浆中含有miR-44438的EV浓度明显高于PSP或HC(图C),且在区分PD和HC方面具有很高的准确性,AUC= 0.947(图D),用于区分MSA和HC,AUC = 0.912(图D)。区分PSP与HC的AUC为0.816(图D)。
PD患者和HC患者之间的差异在一个包括208名PD患者和217名HC的多中心验证队列中得到了验证。PD患者血浆中含有miR-44438的EV浓度明显高于HC(图E), AUC为0.909(图F)。
血浆miR-44438 EV浓度的组间比较。
图片来源:Science Advances
血浆中含有miR-44438的EV浓度
与PD患者人口学和临床特征的相关性
作者分析了血浆中含有miR-44438的EV浓度与人口统计学和临床特征的相关性,包括PD患者的年龄、性别、病程、迷你精神状态检查(MMSE)评分、蒙特利尔认知评估(MoCA)量表、Hoehn-Yahr (H&Y)量表、运动障碍学会统一帕金森病评定量表第三部分(MDS-UPDRS III)、左旋多巴当量日剂量(LEDD)和BMI。结果显示,血浆中含有miR-44438的EV浓度与年龄, H&Y量表, BMI呈显著负相关。血浆中含有miR-44438的EV浓度与发病年龄存在显著但较弱的相关性(下图a)。
PD患者中含miR-44438的EV水平的相关性分析。
图片来源:Science Advances
纵向PD队列血浆中
含miR-44438 EV浓度的变化
为了进一步研究含miR-44438的EV水平与疾病进展的相关性,接下来在包括88例PD患者的纵向队列中测试了含miR-44438的EV水平的变化。发现血浆中含有miR-44438的EV水平显著降低(图D),平均间隔时间为16.3个月。尽管含miR-44438的EV水平随着PD的进展而下降,但与HC相比,PD患者随访时的EV水平仍明显较高。
PD患者中含mir-44438的EV水平的纵向研究。
图片来源:Science Advances
考虑到PD患者血浆中miR-44438的EV水平可能在PD晚期降至HC范围,这可能会削弱此生物标志物作为PD诊断生物标志物的功效。但PD的精确诊断主要在早期具有挑战性。血浆中含有miR-44438的EV水平对诊断H&Y≤2.5的PD患者的疗效优于区分所有PD患者和HC患者,AUC从0.935增加到0.951(图C)。同样,区分病程≤5年PD患者与HC患者的AUC为0.945(图E),鉴别病程>5年PD患者与HC为0.922(图E)。
含血浆miR-44438的EV对早期PD的诊断性能。
图片来源:Science Advances
iRBD患者中
含有miR-44438的EV水平的验证
iRBD通常被认为是α-突触核蛋白病的前驱期。作者测试了血浆中含有miR-44438的EV浓度是否可以区分iRBD患者和HC患者。结果显示,iRBD患者的这种生物标志物明显高于HC(图A),AUC为0.709(图B)。
iRBD患者血浆中含mir-44438的EV水平。
图片来源:Science Advances
这项研究开发了一种基于纳米级流式细胞术的含有miRNA的EV检测方法,研究结果显示,与PSP或HC相比,PD、MSA或iRBD患者血浆中含有miR-44438的EV水平显著升高。然而,PD与MSA之间无显著差异。值得注意的是,PD患者血浆中含有miR-44438的EV水平与H&Y量表呈负相关。通过一项由88名PD患者组成的纵向队列研究进一步支持了这一结果。平均间隔16.3个月后,血浆中含有miR-44438的EV水平显著下降。
这项研究也有局限性。首先,纳米级流式细胞术检测不能提供精确的EV大小分布,难以检测110 nm下的外泌体,可能会忽略组间含miR-44438的小外泌体的变化。其次,该生物标志物不能有效区分PD和MSA,这是α-突触核蛋白病的一个关键诊断难题。此外,未来的研究有必要在更广泛的队列中验证这一发现,包括PSP患者和其他非突触核蛋白病相关疾病的个体,以及进行跨种族验证,以更确切地确定该生物标志物的重要性和更广泛的适用性。
总之,这些结果强调了血浆中含有miR-44438的EV作为α-突触核蛋白病早期检测和进展监测的生物标志物的潜力。