立即注册找回密码

QQ登录

只需一步,快速开始

微信登录

微信扫一扫,快速登录

搜索
小桔灯网 门户 资讯中心 法规政策 查看内容

三部门联合,整治肿瘤基因检测乱象

2024-5-23 14:46| 编辑: 鹏哥| 查看: 2374| 评论: 0|来源: 福建省卫健委、IVD资讯

摘要: 省纪委监委将“深化整治肿瘤基因检测不规范问题保障医疗质量和医疗安全降低患者负担”纳入2024 年“点题整治”项目。

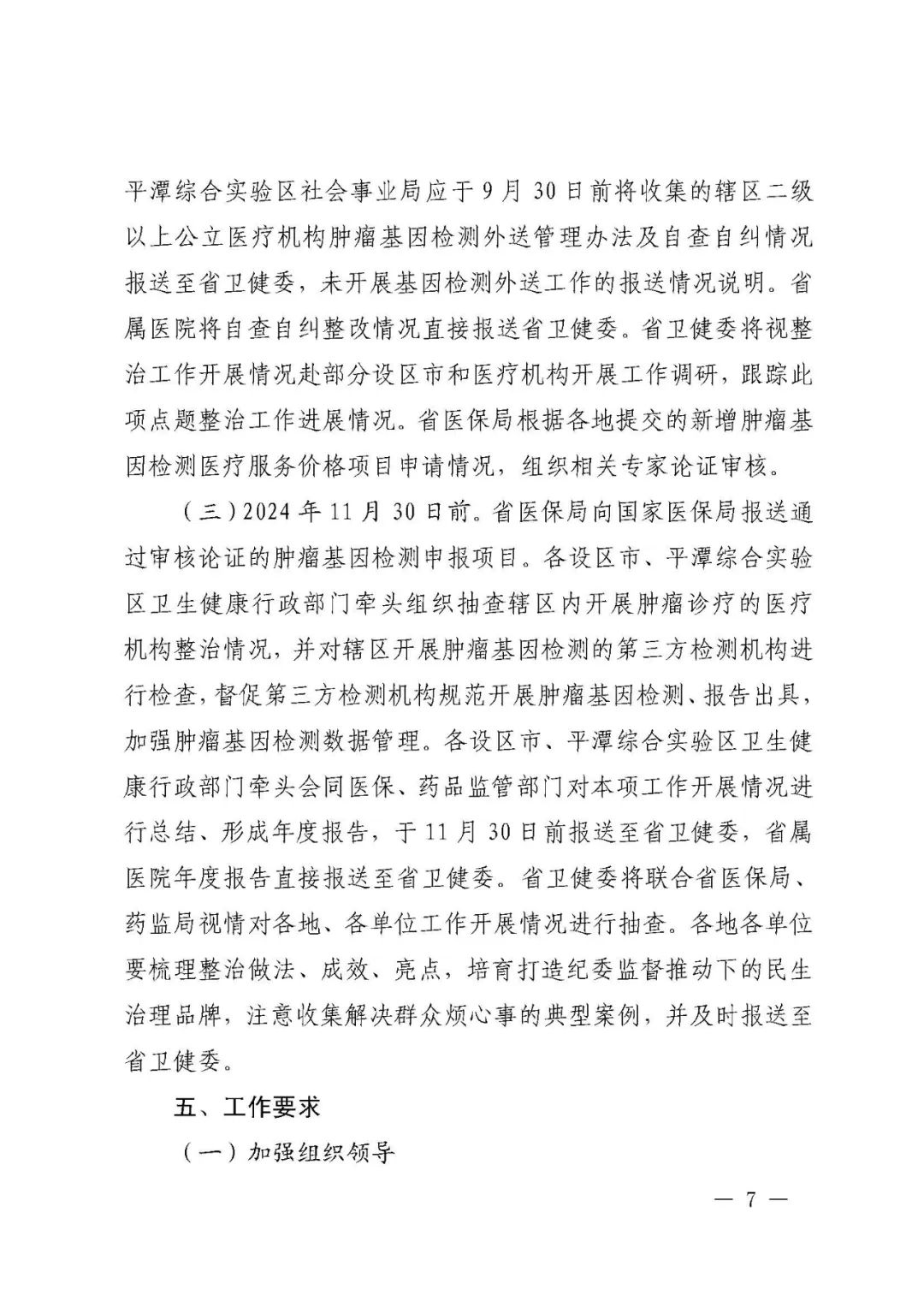
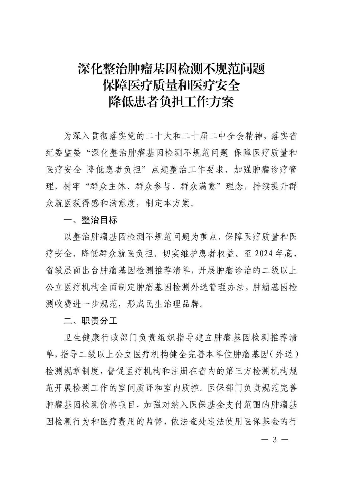
福建卫健委官网日前公布,为深入贯彻落实党的二十大和二十届二中全会精神,巩固拓展整治肿瘤基因检测不规范问题工作成果,省纪委监委将“深化整治肿瘤基因检测不规范问题保障医疗质量和医疗安全降低患者负担”纳入2024 年“点题整治”项目。省卫健委、医保局、药监局结合我省实际,制定《深化整治肿瘤基因检测不规范问题保障医疗质量和医疗安全 降低患者负担工作方案》。


方案重点内容:


1、至2024年底,省级层面出台肿瘤基因检测推荐清单,开展肿瘤诊治的二级以上公立医疗机构全面制定肿瘤基因检测外送管理办法,肿瘤基因检测收费进一步规范,形成民生治理品牌。


2、基因检测项目必须是最新诊疗规范、指南和专家共识中明确提及、高度认可、对患者诊断和后续治疗有明确意义的检测项目。


3、对于本单位无法开展的基因检测项目,医疗机构应制定工作方案,建立外送检测项目目录,并根据临床实际需求,定期调整。鼓励通过建立医联体、肿瘤诊疗协作组、委托第三方等方式实施。不得由公立医疗机构内设科室及机构内从业人员私自与第三方检测机构合作开展外送样本检测项目。


4、医疗机构应认真梳理肿瘤基因检测项目,并严格按规定的肿瘤基因检测价格项目标准收费,未纳入我省医疗服务价格项目的肿瘤基因检测项目不得收费。


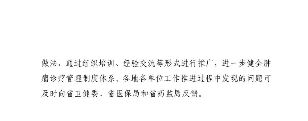
5、重点对医疗机构基因检测收费是否合理、是否存在过度检测以及是否存在医生与检测机构勾连“回扣”等问题开展监督检查,并将检查情况纳入廉洁从业行动计划工作报送。



IVD快讯特成IVD企业管交流群,交流IVD行业热点,赶快扫码进群吧!若二维码失效,请扫描文末二维码,添加小编个人微信,小编将邀请您进群。



来源:福建省卫健委、IVD资讯

编辑:小墨  审校:小实


声明:注明来源的文章均为转载,仅用于分享,不代表平台立场,如涉及版权等问题,请尽快联系我们,我们第一时间更正,谢谢!


声明:
1、凡本网注明“来源:小桔灯网”的所有作品,均为本网合法拥有版权或有权使用的作品,转载需联系授权。
2、凡本网注明“来源:XXX(非小桔灯网)”的作品,均转载自其它媒体,转载目的在于传递更多信息,并不代表本网赞同其观点和对其真实性负责。其版权归原作者所有,如有侵权请联系删除。
3、所有再转载者需自行获得原作者授权并注明来源。

最新评论

关闭

官方推荐 上一条 /3 下一条

客服中心 搜索 洽谈合作
返回顶部