立即注册找回密码

QQ登录

只需一步,快速开始

微信登录

微信扫一扫,快速登录

搜索
小桔灯网 门户 资讯中心 政府动态 查看内容

重磅!卫健委发布质控新标准,提升流感用药前检测阳性率! ...

2023-11-15 14:14| 编辑: 沙糖桔| 查看: 1882| 评论: 0|来源: IVD从业者网

摘要: 对促进相关专业的医疗质量管理工作发挥了重要作用


近日,国家卫生健康委组织相关专业国家质控中心制定了感染性疾病、健康体检与管理、疼痛、整形美容等4个专业医疗质量控制指标2023年版。
质控指标体系是医疗质量管理与控制体系的重要组成部分。构建科学、规范的医疗质控指标体系对加强科学化、精细化医疗质量管理,促进医疗质量持续改进具有重要意义。近年来,国家卫生健康委陆续制定印发了部分临床专业质控指标,对促进相关专业的医疗质量管理工作发挥了重要作用。

其中IVD行业最为关注的莫过于感染性疾病专业医疗质量控制指标(2023年版),其中和IVD有关的主要指标有:

(1)指标一、抗流感病毒药物使用前流感病原学诊断阳性率(ID-FLU-01)

定义:使用抗流感病毒药物前流感病原学诊断阳性的患者例数占使用抗流感病毒药物患者总例数的比例。

从计算公式可以看出,这项质控指标在考核医院对于使用抗流感病毒药物:奥司他韦、扎那米韦、帕拉米韦、玛巴洛沙韦、阿比多尔等之前,应该进行流感病毒相关检测,并获得阳性检测结果。再使用对应药物。

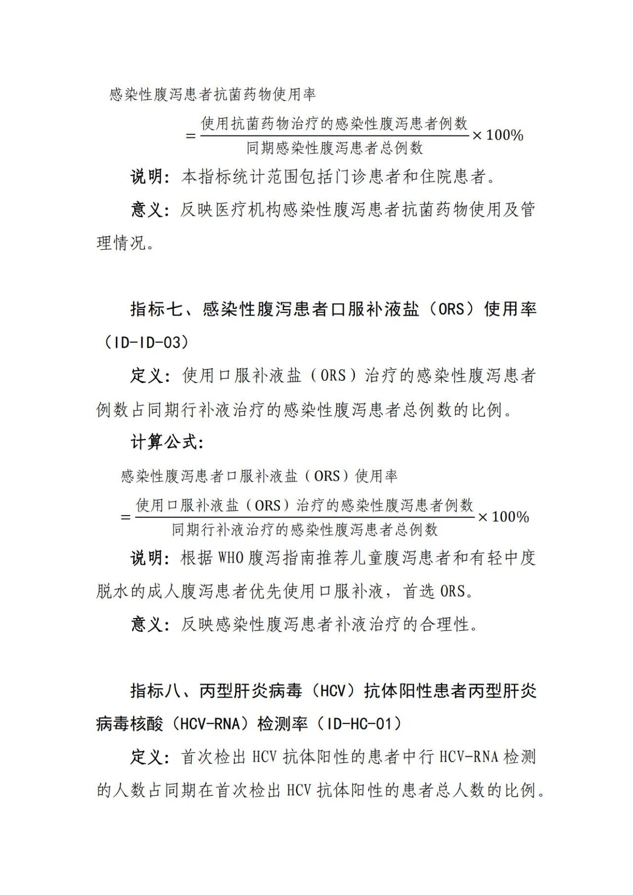
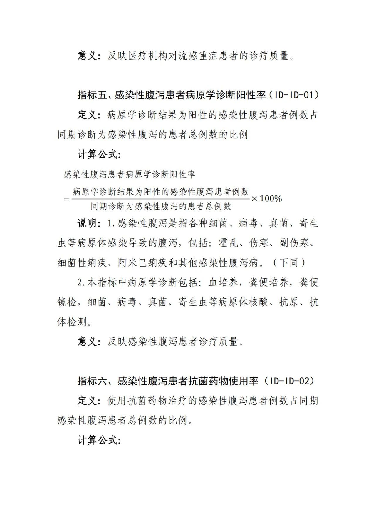
(2)指标五、感染性腹泻患者病原学诊断阳性率(ID-ID-01)

定义:病原学诊断结果为阳性的感染性腹泻患者例数占同期诊断为感染性腹泻的患者总例数的比例.

说明:1.感染性腹泻是指各种细菌、病毒、真菌、寄生虫等病原体感染导至的腹泻,包括:霍乱、伤寒、副伤寒、细菌性痢疾、阿米巴痢疾和其他感染性腹泻病。(下同)

2.本指标中病原学诊断包括:血培养,粪便培养,粪便镜检,细菌、病毒、真菌、寄生虫等病原体核酸、抗原、抗体检测。

意义:反映感染性腹泻患者诊疗质量

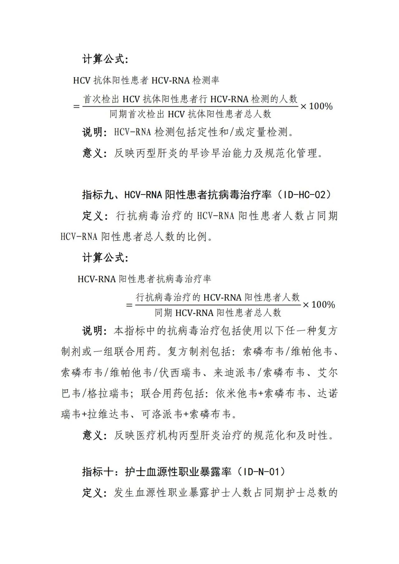
指标八、丙型肝炎病毒(HCV)抗体阳性患者丙型肝炎病毒核酸(HCV-RNA)检测率(ID-HC-01)

定义:首次检出 HCV 抗体阳性的患者中行 HCV-RNA 检测的人数占同期在首次检出 HCV 抗体阳性的患者总人数的比例。

说明:HCV-RNA 检测包括定性和/或定量检测。

意义:反映丙型肝炎的早诊早治能力及规范化管理。

文章来源:国家卫健委医政司

声明:
1、凡本网注明“来源:小桔灯网”的所有作品,均为本网合法拥有版权或有权使用的作品,转载需联系授权。
2、凡本网注明“来源:XXX(非小桔灯网)”的作品,均转载自其它媒体,转载目的在于传递更多信息,并不代表本网赞同其观点和对其真实性负责。其版权归原作者所有,如有侵权请联系删除。
3、所有再转载者需自行获得原作者授权并注明来源。

最新评论

关闭

官方推荐 上一条 /3 下一条

客服中心 搜索 洽谈合作
返回顶部