立即注册找回密码

QQ登录

只需一步,快速开始

微信登录

微信扫一扫,快速登录

搜索
小桔灯网 门户 资讯中心 政府动态 查看内容

4.56亿!财政部下发专项资金,IVD仪器迎来采购潮

2023-11-7 17:02| 编辑: 沙糖桔| 查看: 1435| 评论: 0|来源: IVD联盟

摘要: 全自动生化分析仪已经不止一次出现在官方标配的文件中

//本文来源:国家卫健委、岭北山人、医疗器械经销商联盟、体外诊断价值圈


4.56亿,专项资金补助!


10月27日,财政部国家卫生健康委关于下达2023年医疗服务与保障能力提升(医疗卫生机构能力建设)补助资金(第二批)预算的通知,通知称,为强化乡镇卫生院服务能力,方便基层群众就近获得基本医疗卫生服务,经研究,现明确部分省份医疗服务与保障能力提升(医疗卫生机构能力建设),补助资金预算指标合计4.56亿。



该项资金主要用于支持西部地区距离县城较远、服务人口较多、诊疗条件有待提升的乡镇卫生院配置升级医疗设备。省级卫生健康部门会同财政部门负责组织开展符合条件的乡镇卫生 院遴选工作,遴选方案和拟支持的乡镇卫生院名单报国家卫生健康委、财政部备案。


涉及三个方面


一是提升基本诊疗能力:支持乡镇卫生院配置和升级医疗设备,包括CT (电子计算机断层扫描)、DR (直接数字化X射线摄影)、彩超、全自动生化分析仪等医疗设备。


二是提升急诊急救能力:支持乡镇卫生院配备院前及院内急救设备,包括除颤仪、心电监护仪、心肺复苏仪等。


三是提升远程医疗能力:支持乡镇卫生院配置远程医疗服务相关设备,推动与上级医院开展远程会诊、远程检查、互联网复诊等服务项目。




明确主要支持西部地区卫生院


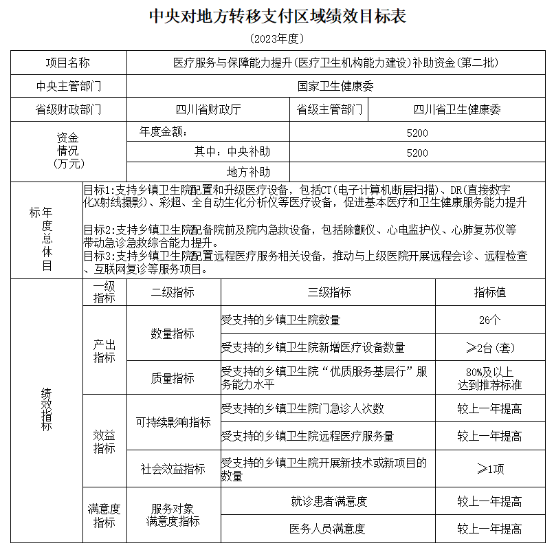
从文件来看,此次补助金额为4.56亿元,主要针对西部13省(含兵团),涉及支持的乡镇卫生院数量228个,每家卫生院补助金额为200万元,合计4.56亿元。


分别为:内蒙古、广西、重庆、四川、贵州、云南、西藏、陕西、甘肃、青海、宁夏、新疆及生产建设兵团。


对于补助资金的指标要求,绩效目标明确,支持的乡镇卫生院数量必须达标,且受支持的乡镇卫生院新增医疗设备数量需在2台(套)以上,且受支持的乡镇卫生院开展新技术或新项目不得少于1项。





新一轮设备采购潮来了


其实国家财政部每年都对医疗机构服务能力建设有专项拨款,如2022年5月,财政部、国家卫生健康委、国家疾控局关于下达2022年医疗服务与保障能力提升(医疗卫生机构能力建设)补助资金预算的通知显示,县域医疗卫生机构能力建设项目对国家乡村振兴重点帮扶县 、西藏、新疆脱贫县按照400万元/县的标准予以补助。


对西藏、新疆(含兵团)非脱贫县、其余省份脱贫县 、中西部地区医疗服务能力薄弱县按照 200万元/县的标准予以补助。各县70%的补助资金用于县级公立医院 ,每县支持一家县级公立医院,各县30%的补助资金用于基层医疗卫生机构 。


随着新一轮资金到位,西部地区乡镇卫生院将迎来一波设备采购潮。


值得注意的是,作为基层临床检验不可或缺的医疗设备,全自动生化分析仪已经不止一次出现在官方标配的文件中。


在国家新颁布的《乡镇卫生院服务能力标准(2022版)》、《社区卫生服务中心服务能力标准(2022版)》及《村卫生室服务能力标准(2022版)》中明确规定:“B”级乡镇卫生院、社区卫生服务中心及“A”级村卫生室均需配置“全自动生化分析仪”。


基层医疗机构升“A、B”级必备


①乡镇卫生院

②社区卫生服务中心

③村卫生室

素材来源:财政部

声明:
1、凡本网注明“来源:小桔灯网”的所有作品,均为本网合法拥有版权或有权使用的作品,转载需联系授权。
2、凡本网注明“来源:XXX(非小桔灯网)”的作品,均转载自其它媒体,转载目的在于传递更多信息,并不代表本网赞同其观点和对其真实性负责。其版权归原作者所有,如有侵权请联系删除。
3、所有再转载者需自行获得原作者授权并注明来源。

最新评论

关闭

官方推荐 上一条 /3 下一条

客服中心 搜索 洽谈合作
返回顶部