立即注册找回密码

QQ登录

只需一步,快速开始

微信登录

微信扫一扫,快速登录

搜索
小桔灯网 门户 资讯中心 市场观察 查看内容

宠物检测,大未来!

2023-9-27 15:35| 编辑: 沙糖桔| 查看: 2549| 评论: 0|来源: 体外诊断价值圈

摘要: 大多是根据人用设备原理进行改造后延伸到宠物领域。

目前宠物医疗器械主要集中于医学影像、体外诊断两大方向,且大多是根据人用设备原理进行改造后延伸到宠物领域。其中,影像类器械主要有B超、DR、核磁、CT等设备,体外诊断类器械有检测试剂、血液分析仪、生化分析仪、内分泌分析仪、眼科显微镜、内窥镜等设备。

各大IVD企业纷纷入局

迈瑞生物成立子公司深圳迈瑞动物医疗科技有限公司,为动物提供诊疗服务,产品覆盖血液分析仪、生化分析仪、化学发光、分子诊断等领域。
圣湘生物出资设立合资公司大圣宠医,推广其在宠物(含经济动物)检测领域的延伸应用。
广州万德康是万孚生物旗下全资子公司,着力宠物检测服务,为宠物提供快速诊断产品和服务。
基蛋生物成立江苏基蛋动物医疗科技经营检验检测服务。理邦动物医疗则涵盖超声影像、体外诊断、临床监护、心电诊断四大业务板块。
斯马特科技深耕于医疗和兽用POCT诊断行业,拥有强大的产品研发能力及产品批量化生产能力并注重国内外业务平衡发展,产品目前已覆盖全球90多个国家和地区,其中全自动便携式生化分析仪国内外装机量已超12000台。
国际市场上,Mars(Antech)、硕腾Zoetis、赫斯卡医疗Heska均占据一席之位,合计市场份额约25%左右。

宠物检测市场项目大全

详细整理后,你会发现宠物诊断市场检测项目同样很多,未来随着年轻人和老年人养宠规模越来越大,相关宠物诊断市场也将迎来增长,下面就一起来看看宠物诊断方向,都有哪些检验检测项目吧!

常规检测项目


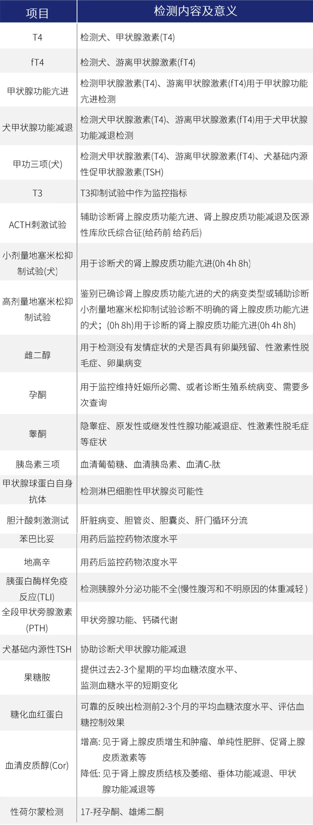
内分泌检测


微生物检测项目


病原PCR单项检测


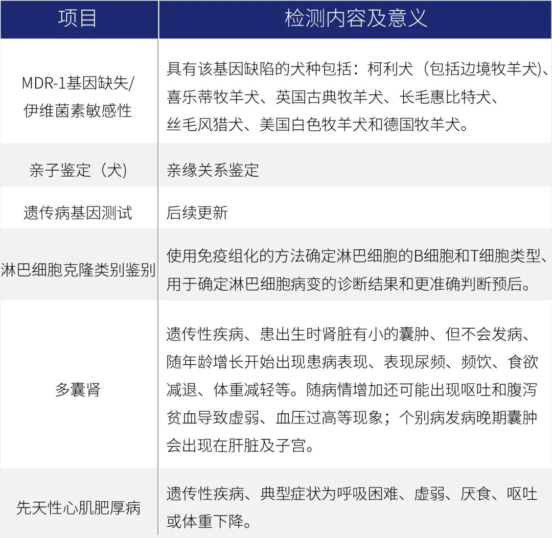
遗传类基因检测


抗体类检测


过敏原类检测项目


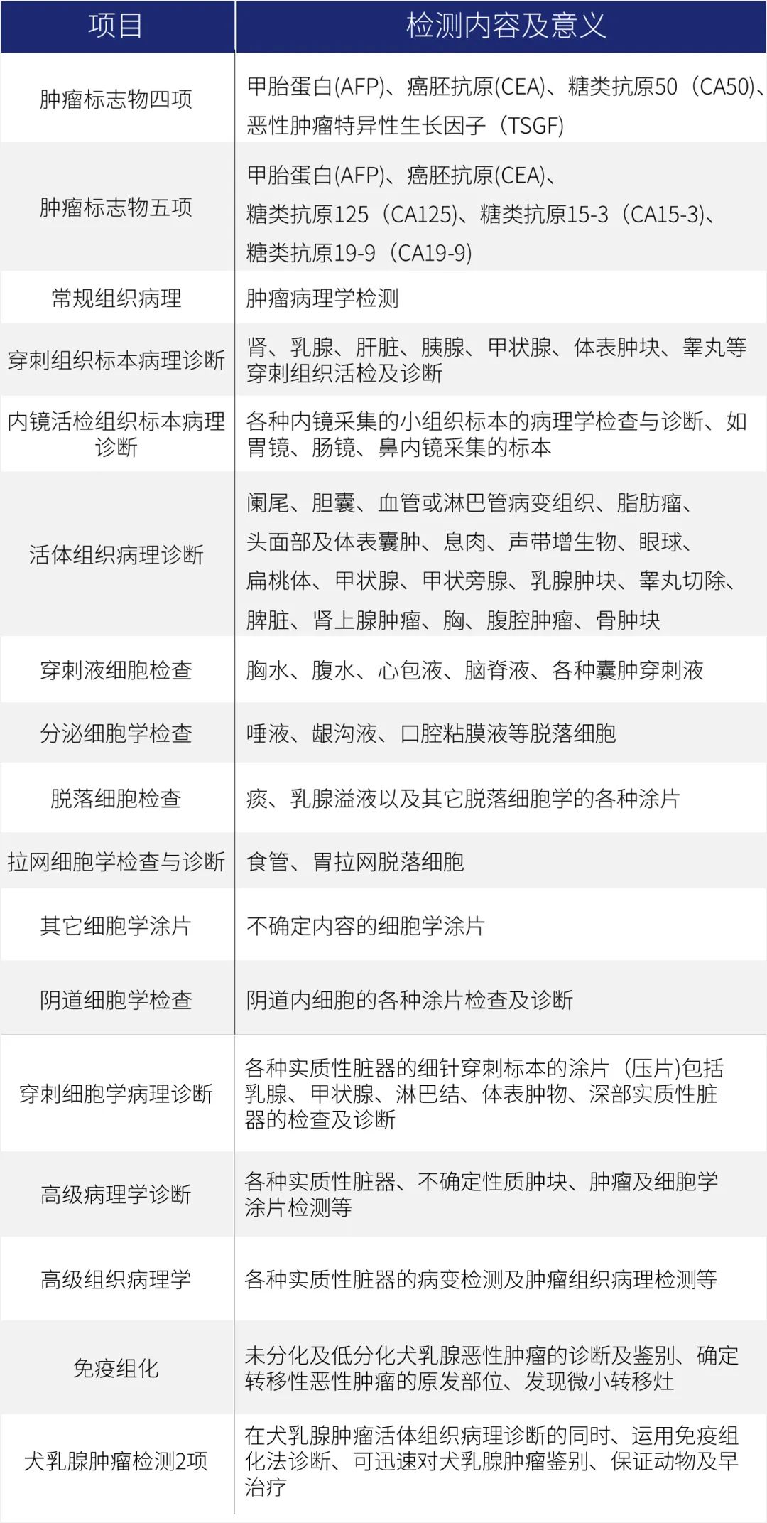
肿瘤类检测项目


  尿液分析类检测项目

声明:
1、凡本网注明“来源:小桔灯网”的所有作品,均为本网合法拥有版权或有权使用的作品,转载需联系授权。
2、凡本网注明“来源:XXX(非小桔灯网)”的作品,均转载自其它媒体,转载目的在于传递更多信息,并不代表本网赞同其观点和对其真实性负责。其版权归原作者所有,如有侵权请联系删除。
3、所有再转载者需自行获得原作者授权并注明来源。

最新评论

关闭

官方推荐 上一条 /3 下一条

客服中心 搜索 洽谈合作
返回顶部