立即注册找回密码

QQ登录

只需一步,快速开始

微信登录

微信扫一扫,快速登录

搜索
小桔灯网 门户 资讯中心 市场观察 查看内容

IVD领域长期黄金赛道?——病原体检测

2023-9-1 14:05| 编辑: 沙糖桔| 查看: 2252| 评论: 0|来源: 灼识咨询

摘要: 截至2021年,我国仅感染性病原体检测送检标本量约有1.18亿份

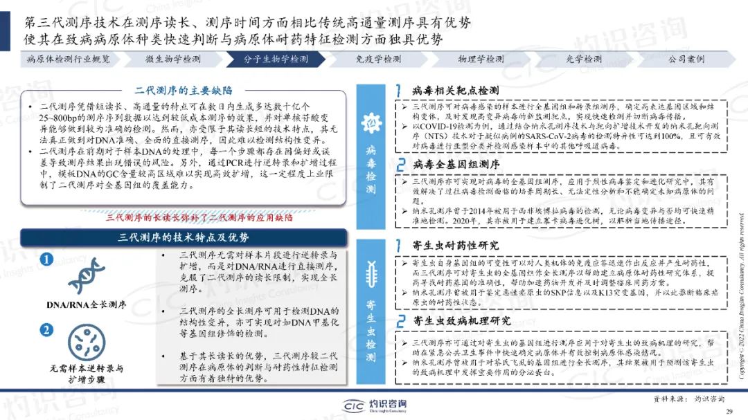
病原体检测指可直接或间接导至人体疾病的病原体或提示可能存在病原体感染的人体生物标志物进行检测。按照病原类型,病原体检测可分为病毒、细菌及真菌、寄生虫检测。按照检测目的可进一步划分为种属检测及毒力/药敏检测。


病原微生物种类繁多,变异迅速,快速鉴定病原微生物的检验技术也在不断发展前进着。目前,应用比较广泛的病原微生物检测方法主要有直接涂片镜检、分离培养、生化反应、血清学反应、核酸分子杂交、基因芯片、多聚酶链反应等我国传染病检测数量巨大,检测手段以基于分子生物学的核酸检测及免疫学检测为主。


截至2021年,我国仅感染性病原体检测送检标本量约有1.18亿份,到2030年预估可达1.73亿份。



声明:
1、凡本网注明“来源:小桔灯网”的所有作品,均为本网合法拥有版权或有权使用的作品,转载需联系授权。
2、凡本网注明“来源:XXX(非小桔灯网)”的作品,均转载自其它媒体,转载目的在于传递更多信息,并不代表本网赞同其观点和对其真实性负责。其版权归原作者所有,如有侵权请联系删除。
3、所有再转载者需自行获得原作者授权并注明来源。

最新评论

关闭

官方推荐 上一条 /3 下一条

客服中心 搜索 洽谈合作
返回顶部