立即注册找回密码

QQ登录

只需一步,快速开始

微信登录

微信扫一扫,快速登录

搜索
小桔灯网 门户 资讯中心 政府动态 查看内容

国家发文:严查第三方医学检验机构!

2023-4-3 16:24| 编辑: 沙糖桔| 查看: 2723| 评论: 0|来源: IVD原料网

摘要: 公布了2023年国家随机监督抽查计划的通知


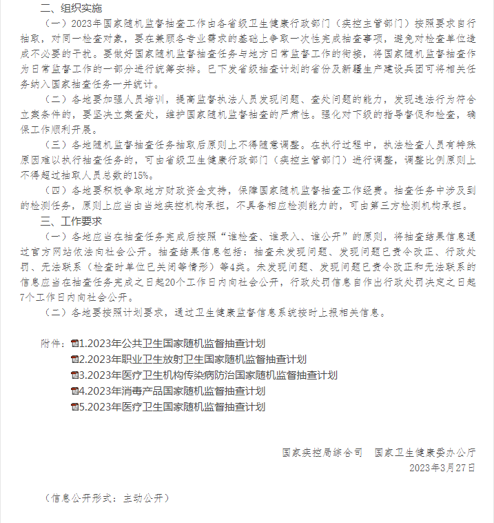
3月29日,国家疾控局综合司、国家卫生健康委办公厅联合发布通知,公布了2023年国家随机监督抽查计划的通知。全文如下:





各省、自治区、直辖市及新疆生产建设兵团卫生健康委、疾控主管部门,中国疾控中心:


为加强公共卫生、医疗卫生监督执法工作,按照2023年卫生健康重点工作有关要求,国家卫生健康委和国家疾控局联合制定了2023年国家随机监督抽查计划(以下简称计划,可从国家卫生健康委网站下载)。现将有关事宜通知如下:


一、监督抽查内容


(一)学校、公共场所、生活饮用水供水单位和餐具饮具集中消毒服务单位卫生管理情况;


(二)用人单位及职业健康检查、职业病诊断、放射诊疗机构落实职业病防治法律法规情况;职业卫生技术服务机构、放射卫生技术服务机构依法执业情况;


(三)医疗卫生机构预防接种管理,重点检查新冠病毒疫苗的接收、储存、接种等情况。医疗卫生机构传染病疫情报告,重点检查新冠病毒感染疫情报告是否存在瞒报、缓报、谎报等情况。医疗卫生机构传染病疫情控制、消毒隔离措施落实、医疗废物管理、病原微生物实验室生物安全管理等情况;


(四)消毒产品和涉及饮用水卫生安全产品生产经营情况;


(五)医疗机构(包括民营医疗机构)、采供血机构、母婴保健技术服务机构依法执业情况。持续巩固医疗美容行业突出问题专项治理和打击整治人类辅助生殖技术应用领域违法违规行为工作成果,进一步加大对开展医疗美容、辅助生殖、医学检验、健康体检等服务的医疗机构的抽查力度,依法依规严肃查处违法行为情况。


此次监督抽查共分为5部分:


1.2023年公共卫生国家随机监督抽查计划

2.2023年职业卫生放射卫生国家随机监督抽查计划

3.2023年医疗卫生机构传染病防治国家随机监督抽查计划

4.2023年消毒产品国家随机监督抽查计划

5.2023年医疗卫生国家随机监督抽查计划


通知指出,本次监督检查对象为:辖区医疗机构(含医疗美容机构、母婴保健技术服务机构、医学检验实验室)和采供血机构。重点从医疗机构资质、人员管理、药品和器械管理、医疗技术管理、医疗文书管理、临床用血管理及生物医学研究等方面。


其中,医学检验实验室监督抽查和IVD人员息息相关,抽查比例为50%


1.医学检验实验室资质管理情况。是否取得资质并按要求开展校验;是否进行医学检验诊疗科目登记。


2.技术人员管理情况。是否满足工作要求,是否存在使用非卫生技术人员从事医学检验工作的情况;实验室技术人员操作及流程是否规范,检测能力与接收样本是否匹配。


3.仪器设备场所管理情况。是否满足工作要求,检测试剂采购渠道和质量是否合格


4.质量控制管理情况。程序是否符合相关要求,是否开展室内质量控制,是否按要求参加省级及以上临床检验中心组织的室间质量评价;已参加室间质量评价的是否连续两次以上结果合格,或经整改后结果是否合格。


5.医学证明文件管理情况。出具医学证明文件是否符合相关规定;是否出具虚假证明文件。

从文件可以看出,医学实验室的监督抽查中,对规范操作和质量控制方面重点关注。对于缺乏专业人员的民营医疗机构以及乡镇医疗机构,非卫生技术人员从事医学检验工作的情况较多;对于操作和流程规范来讲,高等级医院基本不存在问题,级别低的医疗机构,将是重点抽查对象。


另一方面,在质量控制管理情况方面,室内质控和室间质评将作为重点抽查。对于医疗机构来讲,医疗质量的水平,是保障医疗安全,直接关系到人民群众的健康权益的基本要素。而实验室检验诊断的质量管理,是整体医疗质量不可忽视的一环。


实验室做质控的目的是为了监控检测系统的状态,因此选择质控品最重要的原则,就是如实的反映检测系统的实际状态。目前市场上一般包括厂家配套的质控品和第三方质控品,其中ISO15189更推荐使用第三方质控品。


目前,等级医疗机构参加室间质评的比例比较高,基本能做到全覆盖,基层医疗机构的室内质控开展较少,室间质评参加的相对较少。


作为医疗质量管理的最直接手段,对于医疗机构来讲,首先要做到质控全覆盖,合理选择第三方独立质控品牌,选择具有室内质控室间化对比能力的产,促进检验结果互认。更多质控信息,请参考增速30%:IVD行业超50亿赛道大揭秘


最后,文件要求,省级卫生健康行政部门请于2023年6月30日、11月30日前将本地医疗卫生国家随机监督抽查工作阶段性工作总结和全年工作总结报送国家卫生健康委医疗应急司。



声明:
1、凡本网注明“来源:小桔灯网”的所有作品,均为本网合法拥有版权或有权使用的作品,转载需联系授权。
2、凡本网注明“来源:XXX(非小桔灯网)”的作品,均转载自其它媒体,转载目的在于传递更多信息,并不代表本网赞同其观点和对其真实性负责。其版权归原作者所有,如有侵权请联系删除。
3、所有再转载者需自行获得原作者授权并注明来源。

最新评论

关闭

官方推荐 上一条 /3 下一条

客服中心 搜索 洽谈合作
返回顶部