立即注册找回密码

QQ登录

只需一步,快速开始

微信登录

微信扫一扫,快速登录

搜索
小桔灯网 门户 资讯中心 政府动态 查看内容

重磅!上海LDT实施方案落地!

2023-3-29 14:02| 编辑: 沙糖桔| 查看: 3422| 评论: 0|来源: 上海市卫健委、IVD联盟

摘要: 最终有4家医院列入LDT试点单位


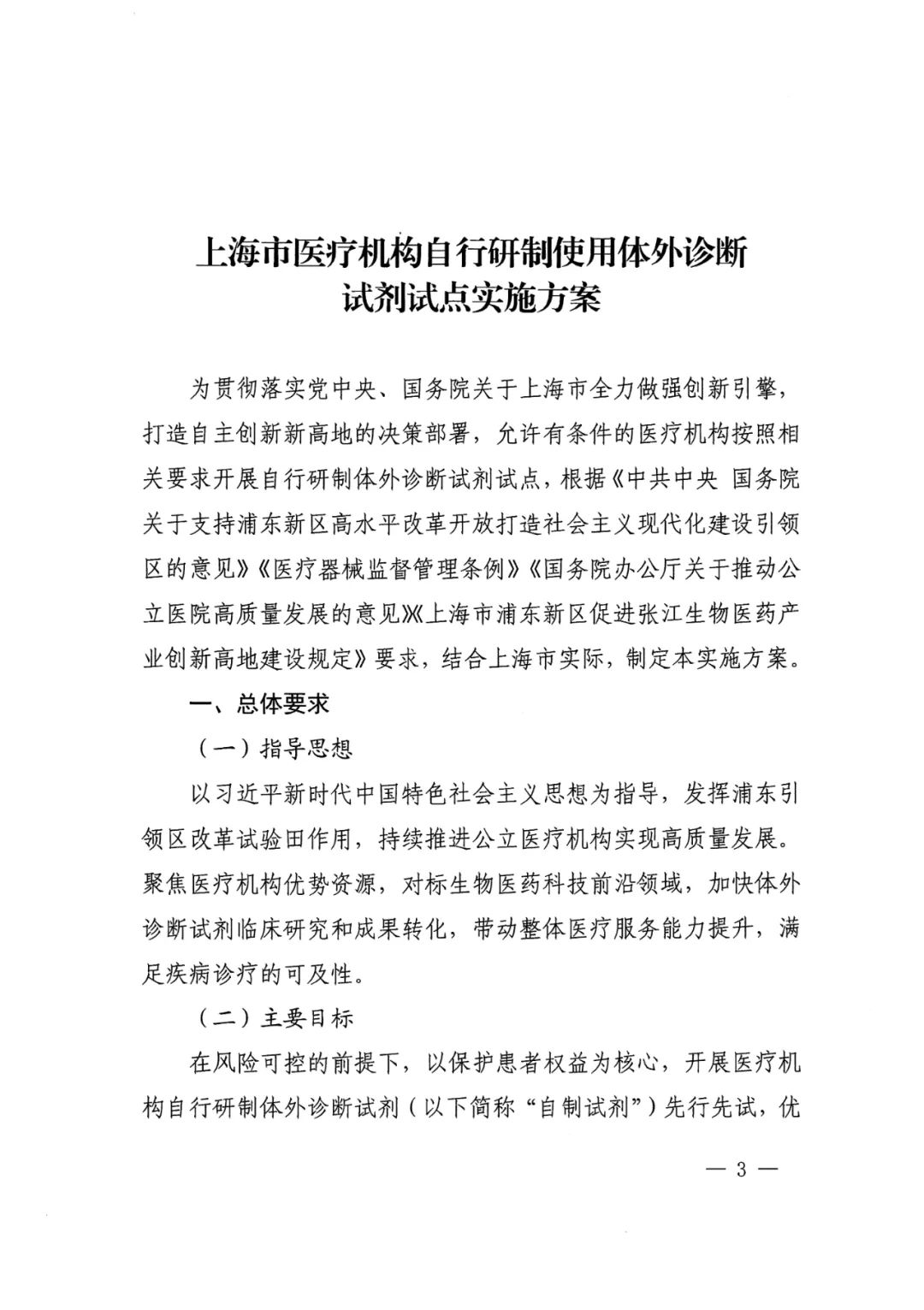
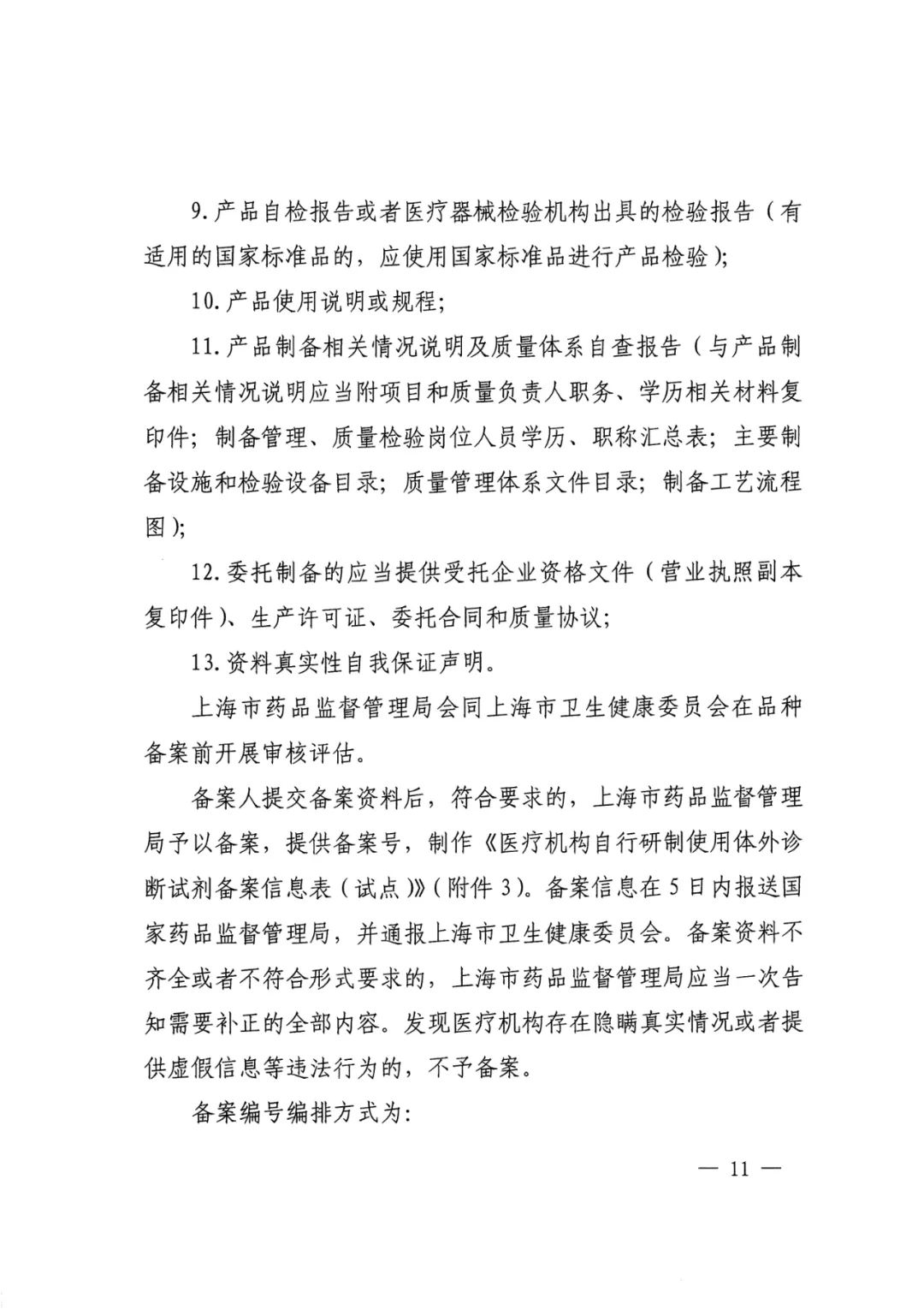
近日,IVD行业备受瞩目的LDT实施方案终于在上海药监局和上海卫健委的文件“关于印发《上海市医疗机构自行研制使用体外诊断试剂试点实施方案》的通知”中露面。


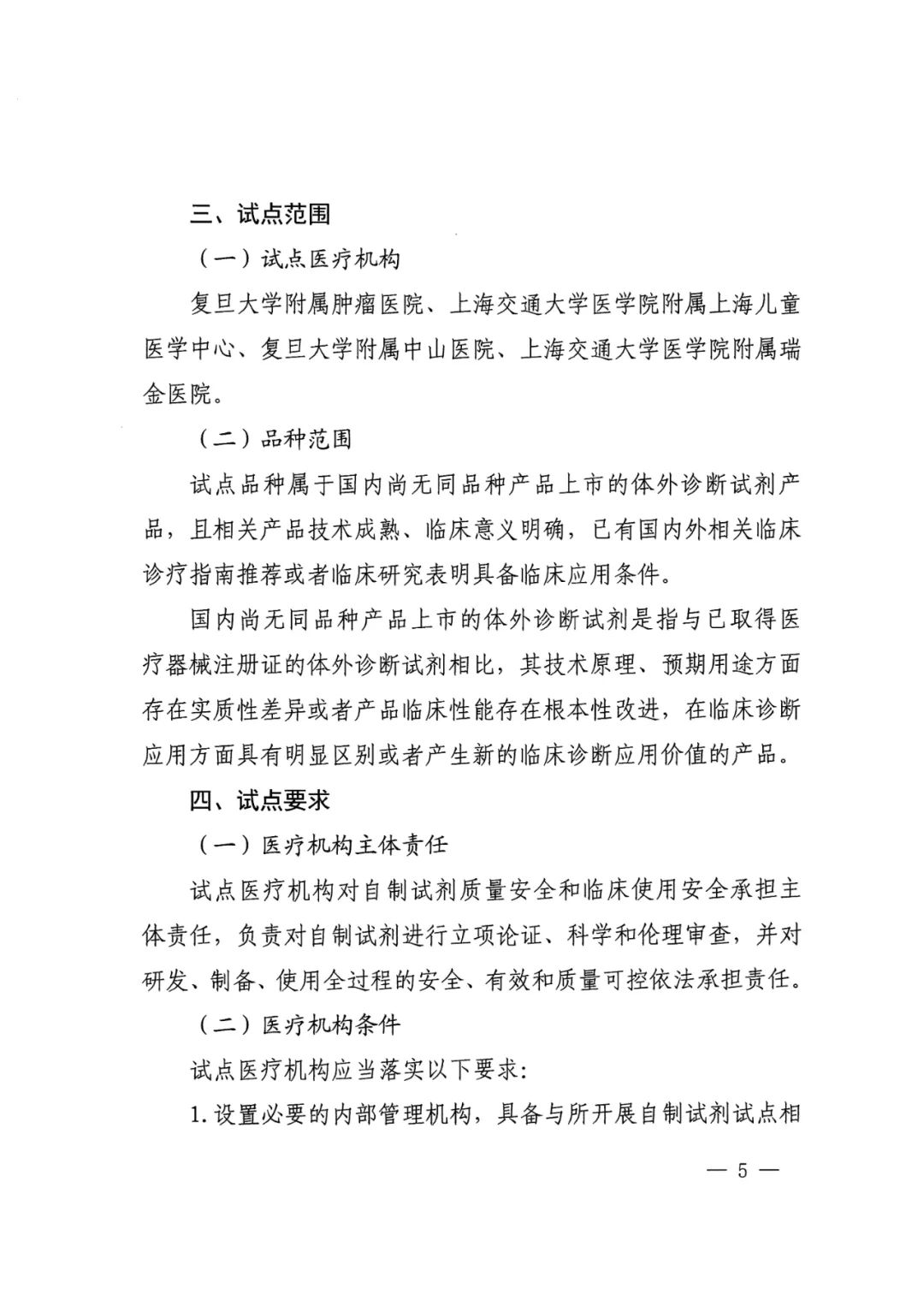
最终有4家医院列入LDT试点单位,分别为复旦大学附属肿瘤医院、上海交通大学医学院附属上海儿童医学中心、复旦大学附属中山医院、上海交通大学医学院附属瑞金医院。


原文如下:


声明:
1、凡本网注明“来源:小桔灯网”的所有作品,均为本网合法拥有版权或有权使用的作品,转载需联系授权。
2、凡本网注明“来源:XXX(非小桔灯网)”的作品,均转载自其它媒体,转载目的在于传递更多信息,并不代表本网赞同其观点和对其真实性负责。其版权归原作者所有,如有侵权请联系删除。
3、所有再转载者需自行获得原作者授权并注明来源。

最新评论

关闭

官方推荐 上一条 /3 下一条

客服中心 搜索 洽谈合作
返回顶部