传染病POCT行业发展现状及趋势分析
2023-1-5 15:42|
编辑: 沙糖桔|
查看: 5854|
评论: 0|来源: 英诺唯真生物科技
摘要: 新冠肺炎疫情下,全球医疗卫生体系面临严峻挑战。
新冠肺炎疫情下,全球医疗卫生体系面临严峻挑战。通过灵敏度高、特异性好的检测方法实现新冠肺炎的诊断和鉴别诊断,对于疫情防控具有重要意义。过去应对SARS、甲型H1N1流感及 H7N9型禽流感等突发性传染病疫情的经验表明,快速、便携、经济的即时检测(point-of-care testing,POCT)技术在传染病检测和预防方面优势明显,是传染病防控的有力工具。
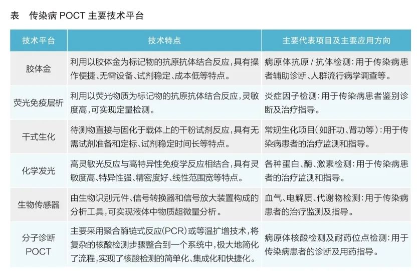
POCT是在采样现场进行、利用便携式分析仪器及配套试剂快速得到检测结果的一种检测方式。POCT通常不需要由临床检验师进行检测操作,在采样现场即可进行分析,可大幅度缩短诊断时间,且在样本用量、样本种类、试剂便利性和操作者专业性要求方面具有较大优势。POCT应用场景广泛,是体外诊断行业最具发展潜力的细分领域之一。技术平台多元化是POCT的一大特点。胶体金、荧光免疫层析、干式生化、化学发光免疫分析、生物传感器和分子诊断POCT等技术平台在传染病防控中均有所应用(见表)。
 传染病具有传染性、流行性、季节性、地域性等特征。随着社会、经济、环境、医学等方面技术的进步,传染病谱不断发生变化,一些传染病正逐渐消亡,而新发传染病也不时出现,如SARS、中东呼吸综合征、埃博拉、寨卡、新冠肺炎等。传染病检测市场随着传染病的新发与消亡而复杂多变。POCT市场可分为专业市场和自测市场两部分,传染病检测以专业市场为主、自测市场为辅。全球POCT专业市场中,传染病检测约占14%的份额,产品主要用于医院、疾控中心及血站。传染病POCT自测市场主要有艾滋病、梅毒、乙肝、丙肝、甲流、乙流等传染病快速检测产品。根据Kalorama Information的市场调研数据,2018年,全球传染病POCT市场规模约为10.9亿美元,年复合增长率约为5%。预计到2023年,市场规模可达13.6亿美元。主要检测项目包括流感病毒、肝炎病毒、HIV、A族链球菌等。在区域分布上,美国传染病POCT市场规模约占全球传染病POCT市场48%的份额,欧洲占22%,日本占10%,其他国家和地区共占20%。发展中国家通过世界卫生组织、盖茨基金会及政府集中采购等渠道,往往能够以较低价格购进传染病检测产品。近30年来,我国已发现和鉴定超过100种新发传染病或已知传染病的新基因型、新血清型。根据国家卫生健康委员会疾病预防控制局发布的数据,2019年,全国报告法定传染病超1024万例,同比增长超30%。在传染病例数增加及国家防治传染病力度加大的背景下,我国传染病POCT市场不断扩容。POCT可突破检测环境和人员的限制,为传染病患者的治疗和管理提供快速指引,有助于传染病疫情控制。未来,POCT企业可在质量控制体系优化、产学研协作、多项目联检、应用场景拓展及数字化创新等方面重点发力,突破高端核心技术瓶颈,提升产品市场竞争力。POCT质量控制系统与临床实验室不同,目前尚未建立严格的POCT质量控制体系和管理规范。为快速、准确地为临床诊疗提供有效依据,企业应注重POCT产品质控,确保其符合该类产品的国家标准要求,并持续改善产品性能,提高检测准确性;POCT产品使用机构则应建立完善的室内质控程序和标准,通过建立系统的POCT质量管理体系,进一步规范产品质量控制措施。未来,POCT产品在研发、临床、审评、使用等各环节的监管规范化水平将不断提高,只有高质量产品才能脱颖而出。突破核心技术是POCT产品研发的关键环节。目前,核心原材料及样本的获取是国内POCT企业面临的主要研发瓶颈之一,而高校、科研院所在研发样本获取和技术积累方面更具优势。加强产学研协同合作,既有助于POCT企业增强研发实力,也有助于相关科研成果的转化。加强POCT领域产学研合作,一方面,企业可以与高校、科研院所等单位建立长效合作机制,在生物原材料等领域尽快实现技术突破,掌握自主知识产权,从而加速POCT产品的国产替代进程,为突发公共卫生事件的科学应对夯实基础;另一方面,政府也要加强政策扶持与资金投入,加大对POCT基础研究及创新成果转化的支持力度。POCT的方法学平台众多,不同的方法学均有其优缺点。如抗体检测可能由于窗口期或干扰物质而出现假阴性或假阳性,核酸检测可能由于样本取材等原因而出现假阴性。企业在研发时应在方法学设计上有所考量,并加强不同方法学的技术开发及联合应用。分子诊断POCT是较为前沿的POCT领域,全球市场主要由赛沛、雅培等外资头部企业占据。目前,一些国内企业已在这一新赛道积极布局。如何进一步提升产品性能将成为分子诊断POCT领域未来发展需要解决的重点问题。在突发传染病疫情中,对病原体的鉴别诊断十分重要。如甲型流感病毒、乙型流感病毒等相关病毒感染致病的临床表现与新冠病毒肺炎相似,快速检测和精准鉴别对疫情防控至关重要。国家卫健委发布的新冠肺炎诊疗方案也专门强调了对甲型流感病毒、乙型流感病毒等常见呼吸道病原体的联合检测。POCT企业应关注对联合检测试剂盒的开发或对病原体检测产品线的完善。新冠肺炎等传染病疫情的传播具有广泛性,POCT产品除了在医疗机构使用外,在其他场景也具有应用潜力。一是可用于居家检测。如一些国家和地区为减轻医疗资源压力,暂不对新冠肺炎轻症患者进行新冠病毒检测。此外,特殊时期,患者前往医院就诊被感染的风险也较大,通过POCT产品进行居家自测,将有助于在疫情防控中进行自我健康管理及评估。国内POCT企业可加强对于国际市场的关注,在满足当地相关产品监管要求的情况下,为国际市场提供便捷检测产品。二是可用于海关防疫。“外防输入”是我国新冠肺炎疫情防控的重点之一,尤其是对无症状感染者,如何快速排查成为关键。目前,国内采用常规核酸检测、流行病史、临床症状等相结合的方式对入境者进行排查,但海关场景下的检测条件有限,样本需外送检测,耗费大量时间及人力物力。为解决这一问题,POCT企业可加快研究末梢血、唾液等样本类型,以有助于拓展产品应用场景,提高防疫效率。将实验室内多种POCT设备进行互联,借助云端数据和网络化管理,可针对特定场景进行不同功能模块的配置,增强检测数据的可追溯性,简化报告及数据传输工作,对于提升患者诊疗及医院管理效率具有重要意义。对POCT产品进行数字化创新,一方面可以运用移动互联技术打破数据壁垒,实现数据共享;另一方面可以通过将POCT设备小型化、智能化、无创化,拓展POCT试剂产品的应用场景,推动POCT诊断关口前移和向基层下沉。
|
声明:
1、凡本网注明“来源:小桔灯网”的所有作品,均为本网合法拥有版权或有权使用的作品,转载需联系授权。
2、凡本网注明“来源:XXX(非小桔灯网)”的作品,均转载自其它媒体,转载目的在于传递更多信息,并不代表本网赞同其观点和对其真实性负责。其版权归原作者所有,如有侵权请联系删除。
3、所有再转载者需自行获得原作者授权并注明来源。