立即注册找回密码

QQ登录

只需一步,快速开始

微信登录

微信扫一扫,快速登录

搜索
小桔灯网 门户 资讯中心 创投论道 查看内容

惊艳的培养基第一股:“估值倒挂”,不自信还是“让利”投资者?

2022-3-9 10:25| 编辑: 沙糖桔| 查看: 14528| 评论: 0|来源: 瞪羚社 | 作者:Kris.

摘要: 2月28日,据上交所官网显示,正在闯关科创板的上海奥浦迈生物科技股份有限公司近期对外披露了一轮问询回复意见,引起了市场关注。奥浦迈是一家专门从事细胞培养产品与服务的高新企业,作为生命科学产业的上游选手且 ...


2月28日,据上交所官网显示,正在闯关科创板的上海奥浦迈生物科技股份有限公司近期对外披露了一轮问询回复意见,引起了市场关注。


奥浦迈是一家专门从事细胞培养产品与服务的高新企业,作为生命科学产业的上游选手且在所处赛道IPO进度最前,又市场视为“培养基第一股”。


值得注意的是,公司上市前最后一轮融资定格在2020年12月,西藏鼎吉、上海优俍分别以3000万、2200万的代价获得公司1.2%、0.88%的股权,公司此时的估值已经来到了25亿人民币。


按目前已有的信息来看,公司初步计划拟募资5.03亿元,如果按招股书提到的发行股票数不低于25%的比例来看,那么初步计算的估值只有20亿出头。


当然这只是纸面上的倒挂,未来最终询价的结果才是真实的发行市值。不过,这样的计划安排,是公司不自信,还是想向投资者展现脚踏实地的一面?


不管怎样,公司基本面才是最重要的,今天我们来给大家分析奥浦迈的投资价值。



01
培养基:生物制药界的“奶粉”

当下,生物制药界有一个常用的比喻:培养基就相当于奶粉,直接影响着婴儿(生物药)的健康成长。


只要是需要用到细胞生产的生物制剂产品,就离不开培养基,它更是决定的目标产品的产量和质量的关键耗材;如生产PD-1为例,培养基的渗透压直接决定了杂交瘤细胞中抗体产生的速率和质量。

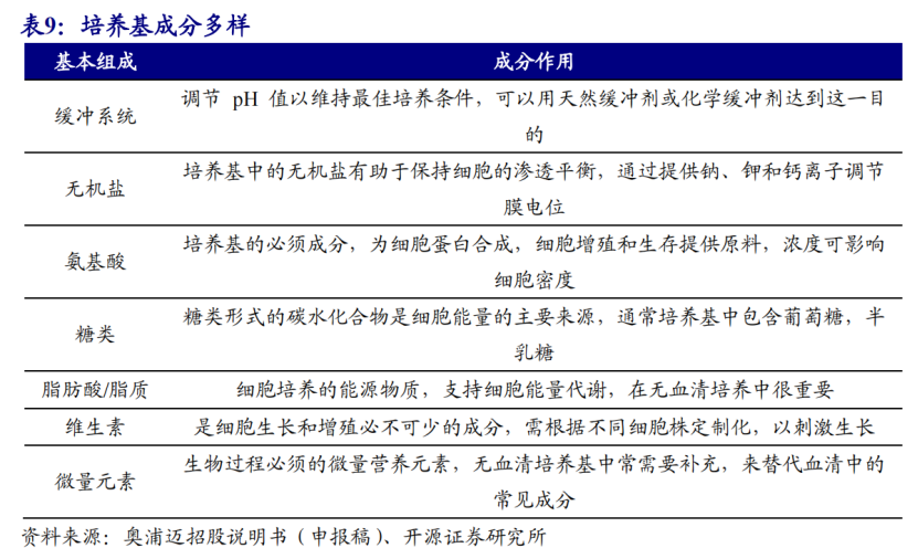
培养基开发的技术壁垒高、工艺复杂,配方一般包含 70-100 种不同化学成分(包括糖类、氨基酸、维生素、无机盐、微量元素、促进生长的因子等)。


同时,培养基是全球生物制药领域最重要的上游耗材之一,在2020年生物制药耗材市场占比达到35%。


据沙利文咨询研究显示,2020年国内生物制药培养基市场规模为44亿元,预计2025年将达到84亿元,2020-2025年的年复合增长率将达到29%。

放眼全球,全球细胞培养基领域的年销售额已达到60-70亿美金,中国市场的销售额连其中1/10都未达到;有机构预测,2030年中国将会占到全球市场份额的一半以上,成长空间巨大。

中国培养基市场,过去一直被进口品牌垄断,三大厂商即赛默飞、丹纳赫和默克占据了主要市场份额,尤其是在无血清培养基配方和工艺技术领域长期被国外供应商垄断,这在很大程度上影响了我国生物制品发展的自主可控。

培养基根据蛋白/多肽提取物等不确定成分的含量,可划分为含血清、低血清、无血清、无蛋白、化学成分确定等培养基类型,由前往后化学成分的确定性递增;其中,无血清培养基又因免了动物血清造成的病毒、支原体等污染的风险被称为“确定的培养基”,而无血清/化学成分确定培养基,拥有特异性高等优点,为细胞提供更优的生长条件,支持细胞高密度生长,提高细胞表达量。


2020年,我国培养基市场的国产化率已经来到了22.8%,未来将进一步提升。

我国培养基市场国产比例


根据沙利文咨询研究显示,2020年奥浦迈在国内培养基市场中,国产厂商中的市场占有率位列第二,处于国产第一梯队的位置。

对于奥浦迈这样的国产厂商而言,未来中短期增长的核心逻辑有且只有两条:市场扩容、进口替代,长期核心逻辑为出海、横向品类扩张。

02
奥浦迈的商业逻辑:培养基与CDMO两翼齐飞,从源头绑定客户

为什么会被进口产品长期垄断呢?

培养基作为生物制药的核心耗材,可以直接影响生物药的研发进度和成败,所以下游客户对产品的选择十分谨慎,在采购时倾向于品牌认可度高、市场口碑好的进口产品。

另外以最新国内的指导原则为例,下游制药企业更换培养基供应商需要增添额外的成本,进一步加强了头部培养基企业与下游客户的粘性。

“2021年6月发布的《已上市生物制品药学变更研究技术指导原则(试行)》,培养基属于生物制品生产企业的重要原材料,培养基关键成分的变更(如增加、去除、替换、增多、减少、供应商改变)均根据实际情况纳入变更参考类别,按照《指导原则》的技术要求提供相应说明及更新材料。

基于这个行业特性,奥浦迈也构建了“培养基+CDMO”两大核心业务。


培养基业务占公司收入的主要比重,包括目录培养基、定制化培养基、OEM培养基加工、培养基配方转让四大收入来源。

2018-2020年及2021年1-9月,公司培养基产品收入为1970.60万元、2602.06万元、5336.99万元和9477.04万元,2018-2020年复合增长率为64.57%。


CDMO业务包括抗体工程人源化筛选、细胞株构建、工艺开发到中试生产以及临床I&II期样品生产
声明:
1、凡本网注明“来源:小桔灯网”的所有作品,均为本网合法拥有版权或有权使用的作品,转载需联系授权。
2、凡本网注明“来源:XXX(非小桔灯网)”的作品,均转载自其它媒体,转载目的在于传递更多信息,并不代表本网赞同其观点和对其真实性负责。其版权归原作者所有,如有侵权请联系删除。
3、所有再转载者需自行获得原作者授权并注明来源。

最新评论

关闭

官方推荐 上一条 /3 下一条

客服中心 搜索 洽谈合作
返回顶部