每年全世界有超过1400万患者被诊断患上癌症,其中大多数患者在确诊时肿瘤已经处于晚期或已经扩散。这时无论是手术还是药物治疗的效果都不佳。如果可以提早诊断,就有望提高癌症生存率。 基于分析血液循环细胞DNA(cell-free DNA,cfDNA)的液体活检(liquid biopsy)正在逐渐成为新一代癌症的诊断方法。该技术的原理是癌症患者的cfDNA中含有肿瘤细胞释放的循环肿瘤DNA(circulating tumor DNA, ctDNA)。与高通量测序技术(NGS)和先进算法相结合,研究人员已经能够通过ctDNA检测确定肿瘤中的基因变异。但是这一手段目前大多被用于分析晚期癌症患者的肿瘤。早期肿瘤释放到血液中的ctDNA片段数目非常稀少,对液体活检技术的应用产生限制。
▲循环肿瘤DNA(ctDNA)是肿瘤细胞释放到血液中的DNA片段,有可能反应整个肿瘤基因组,因此具有临床应用潜力。(图片来源:维基百科) 近期,约翰霍普金斯大学(Johns Hopkins University)医学院的研究人员开发出一种称为靶向错误矫正测序(targeted error correction sequencing, TEC-Seq) 的超级敏感的ctDNA检测方法,有望解决癌症无创早期检测的难题。这项研究发表在近期的《Science Translational Medicine》杂志上。 TEC-seq 是基于肿瘤组织的检测原理开发出的ctDNA的检测方法。它对结直肠癌、乳腺癌、肺癌、卵巢癌等癌症类型中最常出现58种致癌基因进行深度测序和分析。这58个基因片段总长只有80930个碱基对,但是测序深度达到30000X。除了深度测序以外,研究人员还对测序流程做出了一系列改进来提高检测的灵敏度。其中包括:优化测序库的生成和靶向片段的捕捉,通过加入少量外源条形码(barcode)最大化独特ctDNA在测序库中的呈现可能,以及在后期分析时过滤掉测序错误和其它原因导至基因变异。
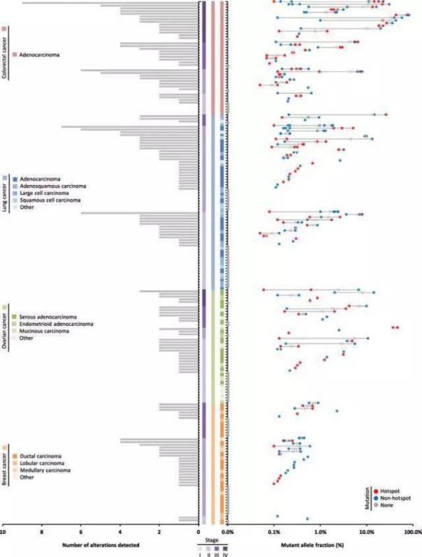
▲TEC-Seq方法示意图(图片来源:参考资料[1]) 研究人员首先使用TEC-seq对44名健康志愿者的血样进行了检测。TEC-seq没有在他们的ctDNA中发现上述58个致癌基因发生变异。通过将TEC-seq检测结果与传统测序检测手段进行比较,研究人员发现TEC-seq能够避免很多传统测序检测中出现的假阳性基因突变。 在早期癌症患者中,研究人员检测了194名乳腺癌(n=45)、结直肠癌(n=42)、肺癌(n=65)或卵巢癌(n=42)患者的血样。这些患者尚未接受治疗,其中大部分患者的肿瘤处于I期或II期。检测结果表明,采用TEC-seq技术,在晚期癌症患者中(III或IV期), 超过3/4的患者被检测出致癌基因突变。而在早期癌症患者中(I或II期)这个比率为62%。 研究还发现,这些TEQ-seq发现的基因变异虽然有一部分是热点突变(hotspots),但是仍然有很多变异出现在非热点区域。如果只关注热点突变,阳性检出率则只有56%。这一结果说明对致癌基因进行更全面的测序可以提高检测灵敏度。
▲乳腺癌、卵巢癌、肺癌、结直肠癌症患者的ctDNA检出情况(图片来源:参考资料[1]) 在接受检测的194名患者中,有152名患者同时提供了血样、肿瘤组织和正常组织样本。研究人员用另一种靶向NGS检测手段对这些组织中致癌基因上的基因变异进行了检测,希望能够证明TEC-seq检测发现的基因变异是否源于肿瘤组织。 研究结果证实,TEC-seq在血浆中发现的基因变异中有72%同样出现在肿瘤组织中。对于III或IV期癌症患者,这个比例增加到77%,而对早期癌症患者来说,这个比例下降到68%。研究人员认为,患者肿瘤组织的异质性(heterogeneity)可能是造成血浆中发现的基因变异不能在肿瘤组织样本中重现的原因。为此,他们在有些患者身上的不同部位获取肿瘤组织进行分析,研究结果表明血浆中发现的基因变异在某些患者身上只在部分次级肿瘤样本中出现。
▲ctDNA和组织样本活检一致率分析(图片来源:参考资料[1]) 这些结果综合起来表明, TEC-seq检测有望用于无症状的患者进行癌症早期筛查,从而提高发现早期诊断。这对挽救癌症患者的生命至关重要。 “如果能够提前检测出肿瘤的存在,我们拯救患者生命的机会将大大增加,”这项研究的资深作者,约翰霍普金斯大学Sidney Kimmel癌症中心癌症生物学的联合主任 Victor Velculescu博士说。 研究人员将进一步在更大的患者群中验证这一检测方法的效果,同时他们希望能够进一步优化TEC-seq的检测方法,提高这一检测的灵敏度和准确性。 |



/3