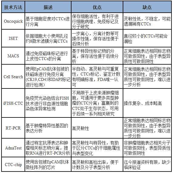
液态活检作为体外诊断的一个分支,以其非侵入式的血液检测技术即能监测肿瘤或转移灶释放到血液的循环肿瘤细胞(CTC)、循环肿瘤DNA(ctDNA)碎片和外泌体(Exosome),是检测肿瘤、辅助治疗的突破性技术。在早期人们对于液态活检的重视程度不够,并没有发现其潜在的应用价值,所以从循环肿瘤细胞概念提出后的几十年该领域进展缓慢,但随着对其研究的深入人们逐渐认识到其巨大的应用价值,在这个阶段关于液态活检的研究呈现出爆炸性增长的趋势(图1),而且各大生物公司也对该领域表现出了巨大的兴趣,对其开发力度也随之不断加大,目前已逐步进入临床。 图1 液态活检研究增长趋势 液态活检技术主要包括CTC、ctDNA和Exosome。CTC是由实体瘤或转移灶释放的,进入外周血循环的肿瘤细胞,侧重于细胞病理诊断,适用于化疗效果监测;ctDNA是肿瘤细胞释放到血液循环系统中的DNA片段,侧重肿瘤基因层面,其主要反映的是肿瘤的基因突变信息,更适用于靶向药物治疗;而Exosome来源广泛,淋巴细胞、树突状细胞、肥大细胞及上皮细胞、肿瘤细胞等都可以分泌外泌体,其内含物包含过度表达的特异性的蛋白标志物,还含有大量的miRNA、cirRNA和DNA片段等,包含的生物信息非常丰富,但目前研究还不够深入,在临床上的应用还有待发掘。相比较于传统的肿瘤诊断手段,液态活检的优势在于能解决精准医疗的痛点,通过非侵入性取样降低活检危害,而且可以有效延长患者生存期,具有较高的性价比。 自液态活检问世以来,围绕其开发出了各种各样的新技术以促使其能尽早在临床上应用,尤其是关于CTC富集和分析技术,已先后出现膜过滤法、免疫磁珠阳性/阴性富集法、微流控法、免疫荧光染色、RT-PCR等,这些技术的不断革新提高了从海量血细胞中获取CTC的准确度和对后续分析提供了支持,也使该项技术的临床应用成为可能。但是我们也应看到虽然有各种各样的新技术涌现,但每一种技术手段都有其局限性,对此,我们进行了归纳总结(如图2)。 图2 CTC富集分析技术比较 从总结图中可以看出现行的CTC分离、分析方法中主要可以划分为依据抗原抗体特异性识别和细胞物理特性差异两大类,对于肿瘤细胞特异性抗原的筛选又可分为EpCAM和CK抗原,而物理特性差异又分为密度差异、肿瘤细胞体积差异、变形性差异等。根据上述的分离原理一些生物公司分别推出了自己的产品,汇总如下(图3),其中尤其以CTC的产品占据最大比重,这也印证了CTC的产业化相较于ctDNA和Exosome走得更快,引起的关注度更高。目前,液态活检在欧美地区发展速度很快,他们占据着该领域的龙头地位,掌握着最前沿的科技技术,其中强生公司的cell search已经获得FDA批准上市销售,isoFlux利用其独特的阳性富集方法开发出全新、高灵敏性的仪器也有意进入中国内地市场。虽然我国液态活检起步较晚,与西方存在一定差距,但是也有诸如莱尔生物公司,格诺思博生物公司和广州益善生物公司开发出了相应的产品,除此之外,国内的一些其他实力厂家看到液态活检的广阔前景也在积极布局,投入大量的人力、财力进行研发攻关。相信在不久的将来会有越来越多的液态活检产品问世。 图3 液态活检产品分类 CTC、ctDNA和Exosome作为液态活检“三驾马车”, CTC的发展、开发自不必多言,那么ctDNA和Exosome又处于一个怎样的阶段呢?就目前的发展状况来看ctDNA和Exosome的研发和产业化尚有很大的空间,无论是机理探究还是研发产品都较少,临床研究也多集中在一期和二期,而CTC则已经进入临床阶段并且积累了一定的临床数据(全球范围内有20个四期临床试验),根据调研结果显示国外目前从事ctDNA和Exosome研究的分别有16家和3家,尚没有一款产品上市销售,国内虽然很多公司蜂拥而入但是真正拥有开发出产品实力的公司寥寥可数。CTC、ctDNA和Exosome本同属于液态活检领域,它们之间既有联系又与区别,这也导至了其研发进度的快慢,我们在此一并对其优缺点进行了总结(图4),从中可以看到它们互有侧重,未来针对其各自特点开发出对应的产品共同为临床结果的确诊形成合力才是它们的发展方向。 图4 CTC、ctDNA和Exosome的比较 液态活检应用广泛,除应用于癌症的预测和治疗外,还应用于唐氏综合症等先天性疾病、性别和亲子鉴定、器官排异、以及糖尿病等。但尤以肿瘤领域为重点领域,围绕肿瘤的筛查、诊断、疗效监测等各个方面已经形成完整的覆盖面(图5),正逐渐被临床医生和病患所接受,我们有理由相信随着液态活检技术的进一步成熟,其最终走向市场、服务临床是必然的,也是攻克肿瘤所必需的。
|



/3