立即注册找回密码

QQ登录

只需一步,快速开始

微信登录

微信扫一扫,快速登录

搜索
小桔灯网 门户 查看主题

2.6亿!沈阳农业大学质谱、色谱等设备采购计划公布

发布者: 鹏哥 | 发布时间: 2026-3-31 14:44| 查看数: 632| 评论数: 0|帖子模式

登陆有奖并可浏览互动!

您需要 登录 才可以下载或查看,没有账号?立即注册 微信登录

×
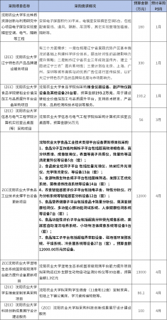
沈阳农业大学2026年2026年1(至)4月政府采购意向发布,包含8个采购项目,预算总额近2.6亿元。仪器设备方面,计划采购超高效液相色谱、高分辨质谱、成像联用仪,表面等离子共振仪,微量热等温滴定量热仪、粮食仪器设备、副产物仪器设备等设备百余台套。
640?wx_fmt=png&from=appmsg#imgIndex=1

本次公开的采购意向是该单位政府采购工作的初步安排,具体采购项目情况以相关采购公告和采购文件为准。

最新评论

浏览过的版块

关闭

官方推荐 上一条 /3 下一条

快速回复 返回列表 客服中心 搜索 洽谈合作
快速回复返回顶部 返回列表