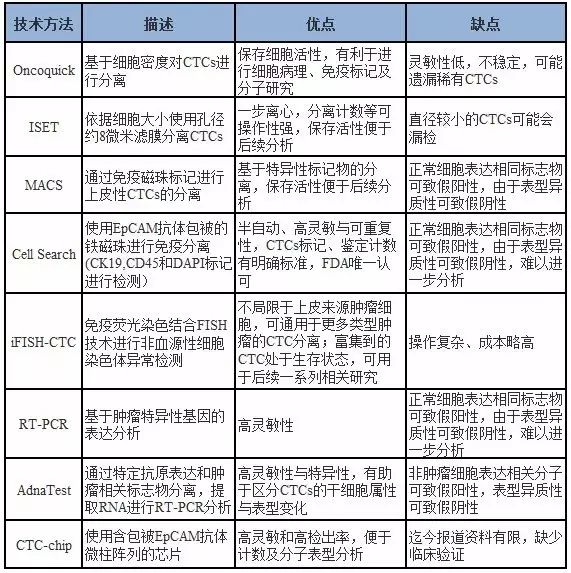
1、ctDNA研究 液体活检(Liquidbiopsy)的检测方法,可以捕获到进入血液的其它细胞或DNA,从而替代了疾病的诊断,例如肿瘤。关于这些检测方法的价值,现在还有很多不清楚的地方,但是许多医生认为,这些检测方法是一个很大的进步,可能可以为更多的病人实现个体化治疗。这些检测方法是第一次非介入性地,可重复性地抽取肿瘤样本,医生们从而可以建立基因表达谱,靶向突变用药,快速判断治疗是否有效,及随肿瘤的发展而调节治疗方案。 目前在德州大学MD安德森癌症中心,约10%的有转移性大肠癌的患者正在接受液体活检。 卢煜明教授被誉为无创产前诊断的奠基人。早在1997年,他的研究小组发现孕妇血浆中存在游离的胎儿DNA,也正是这项研究产生了更加安全、简单的唐氏综合症检测方法。卢教授正在与世界各地的实验室竞争开发基于简单血液检测的癌症筛查技术,即液体活检。失活的(dying)癌细胞会释放DNA到血液中,但在癌症早期,癌细胞所释放的DNA量很少,并且会被进入循环系统的健康DNA所掩盖,从而难以检测。 卢教授说:“我们的目标非常明确,就是开发一种血液检测,在癌症可治愈之前发现它。”卢教授所在的医院正在进行两项与DNA检测相关的大型研究。其中一项是对1000名乙肝患者进行跟踪,验证DNA检测能够早于超声检测发现肝脏肿瘤。另一项涉及2万人的研究与鼻咽癌相关。这种癌症可能吃咸鱼、遗传易感性以及Epstein-Barr病毒感染有关。 卢教授开发的检测方法是希望在人的血浆中检测到失活的癌细胞释放的病毒DNA。卢教授说:“虽然目前通过DNA检测预测患癌的风险成本依然很高,但随着测序技术的不断发展,癌症早期筛查将会变得更加便宜、应用范围更加广泛。之前胎儿检测的费用也很昂贵,但是现在已经降到了800美元,我相信,同样的事情会发生在癌症上。” 血浆游离循环肿瘤DNA(Cell-free Circulating Tumor DNA ,ctDNA)是由肿瘤细胞释放到血浆中的单链或者双链DNA,携带有与原发肿瘤组织相一致的分子遗传学改变。 数十年来,科研人员一直都在寻找能够很好地反映肿瘤情况的生物标志物,与蛋白质类生物标志物相比,循环DNA的表现应该会更好。在临床工作中,蛋白质已经被用来诊断疾病,或者监测治疗效果。但是蛋白类生物标志物检测会出现假阳性结果,因为也有其它原因会导至血液中的蛋白类生物标志物增加。可是ctDNA检测出现假阳性结果的可能性就要低得多,因为我们不是检测ctDNA的水平,而是检测它是否携带有肿瘤特异性的突变,或其它基因组改变信息。 早在1947年Mandel和Metais就发现了循环核酸;30年后Leon等人的研究结果表明肿瘤患者外周血清DNA水平大大高于正常人,之后研究者在肿瘤患者的血浆和血清中检测到了癌基因突变,并且与原发肿瘤相一致。 2013年新英格兰医学杂志The New England Journal of Medicine研究结果发现:ctDNA检测作为一种无创的检测方法,能够真实的反映实体瘤组织中的基因突变图谱与频率,是治疗效果的评估及治疗后临床随访的重要监测指标。 Bettegowda和他的同事最近报道了一篇文章,称ctDNA水平在早期和晚期肿瘤(各种癌症)中存在差异。研究人员发现,在640例患者中,ctDNA可检测超过75%的晚期胰腺癌,卵巢癌、结直肠癌、膀胱癌、胃癌、乳腺癌、黑色素瘤、肝癌,以及头颈癌。然而,在原发性脑、肾、前列腺癌和甲状腺癌的检测却不到50%。此外,在206例转移性结直肠癌患者中,源自KRAS基因突变的ctDNA具有87.2%的敏感性和99.2%的异质性。研究人员还发现,96%的表皮生长因子受体被抑制后复发的患者体内有ctDNA,这就表明在丝裂原活化蛋白激酶途径中发生了单基因或多基因突变。 ctDNA作为一种新的肿瘤标志物,将在肿瘤的诊断、治疗及预后检测等方面发挥重要作用,尤其对于一些不具有典型临床症状、检查无特异性和诊断困难的肿瘤可避免复杂的、具有创伤性的活检。ctDNA来自肿瘤细胞的体细胞突变,不同于遗传突变的是,遗传突变存在于体内每个细胞。因此,ctDNA是一种特征性的肿瘤生物标记物,并且还可以被定性、定量和追踪。 ctDNA临床应用领域: 适用范围:实体瘤患者 随着肿瘤分子生物学研究的进展,血浆游离循环肿瘤DNA检测技术必将成为临床肿瘤早期诊断、预后判断、跟踪随访等的一项重要的分子生物学检测手段。 2、循环肿瘤细胞(CTC) 循环肿瘤细胞(Circulating tumor cell, CTC) 是指从实体瘤中脱离出来并进入外周血液循环的肿瘤细胞。 早在1889年,Paget提出了“种子和土壤”的学说,强调癌细胞和微环境之间的关系,认为肿瘤转移的形成,是处于旺盛生长状态的肿瘤细胞作为“种子”,当遇到合适的器官、组织的基质环境,即“土壤”时,就会发生肿瘤的转移。期间,有专家提出了“解剖——机械”学说,认为CTC的转移为随机现象,CTC在最先到达脏器的毛细血管或淋巴结发生机械性滞留。在1896年,澳大利亚学者Ashworth在一例转移性肿瘤患者血液中首次观察到从实体肿瘤中脱离并进入血液循环的肿瘤细胞,并率先提出了CTC的概念。从上世纪末以来CTC检测技术得到了不断的改进,随之带来的是CTC检测在临床的应用。 随着CTC临床应用价值凸显,许多研究机构和研发团队都在推出不同的CTC检测技术。目前,CTC检测技术主要分为以下几种: 已经完成及正在进行的大量研究显示,CTC在临床上具有很大的应用价值。目前,CTC在临床上的应用主要包括以下几个方面: (1)早期筛查 研究发现,在早期肿瘤患者中,利用影像学还未发现病灶时已经可以在外周血中检测到CTC,因此CTC可以用于肿瘤的早期诊断,2007年ASCO就将CTC纳入了肿瘤标志物。在临床上,也遇到过非常典型的案例,一受检者利用CTC做肿瘤早期筛查,在外周血中检出1个CTC,后又通过数字PCR技术对ctDNA进行了定量分析,结果提示该患者肿瘤与结直肠相关性较大。在随后进行的肠镜检查中,在受检者结直肠部位发现一个低分化腺瘤。 (2)快速疗效评估——作为肿瘤生物动力学标志物 通过CTC在不同治疗阶段的数目变化,可辅助快速评估手术、放化疗及其他治疗手段的疗效。 (3)辅助肿瘤患者分期分级 通过检测CTC数目,辅助评估肿瘤患者的分期及分级。血液系统是肿瘤转移的重要途径,是否发生远处转移是判断临床分期的标准之一。近年来,CTC检测在临床上的应用使之成为了TNM传统分期系统的有效补充,从而指导下一步的治疗。 (4)判断患者是否需要辅助化疗 术后CTC数目大于阈值,建议强化术后辅助化疗;CTC数目小于阈值,建议采用标准辅助化疗。 (5)监测癌症转移复发风险 CTC数目上升,提示肿瘤进展,转移复发风险增大;CTC数目下降,提示肿瘤缓解,转移复发风险降低。 (6)提供预后相关的分子生物学特征 目前研究已经证实血液中检测到的CTC可以作为乳腺癌、前列腺癌和结肠癌等肿瘤的独立预后因素。CTC监测数目越高,提示患者预后较差。在转移性乳腺癌患者接受系统治疗之前,每7.5 ml血液中CTC计数超过5 个, 提示更短的无进展生存时间和总生存时间。在转移性结肠癌患者中,每7.5 ml血液中CTC计数超过3个,患者中位总存活期和无进展存活期都明显缩短。 (7)监测耐药情况——基于获得连续样本的便利性 通过检测CTC数目变化,实时监测肿瘤药物耐药性的发生。 CTC在肿瘤诊断、治疗和监控等方面的临床表现已逐渐崭露头角,是目前最具发展潜力的肿瘤无创诊断和实时疗效监测手段,临床应用价值极其显著。 3、外泌体检测 虽然实体肿瘤的检测仍然是癌症诊断中的常规程序,但新一代测序等现代技术,已经使科学家们能够更详细地跟踪肿瘤的组织起源。许多肿瘤会脱落细胞,称为外泌体(exosome)的囊泡,也有DNA进入血液和其他体液的痕迹。最近的研究表明,这些碎片可以作为标记物,来监测疾病的进展,甚至有助于研究人员在症状出现之前诊断癌症。 结果发现,肿瘤DNA通常可在血液样本中检测到。例如,6月5日在《JAMA Oncology》发表的一项研究中,研究人员检测了4000多名孕妇的血液样本——为了确定胎儿中的染色体异常而抽取的,确定了三例孕产妇癌症:一例卵巢癌,一例滤泡性淋巴瘤,和一例霍奇金淋巴瘤。本文共同作者、鲁汶大学人类遗传学中心的Joris Vermeesch说:“我们发现,在大多数的这些肿瘤中,即使是低等级的肿瘤,也可以用一个人的血液,用于研究肿瘤生物学。” 这样的“液体活检”不仅仅是血液和血浆样品。在其他研究中,研究人员将膀胱癌患者术后复发风险,与尿液中的DNA甲基化水平关联起来,检测粪便样本中的肠癌DNA,并鉴定了头颈部癌患者唾液中的癌症相关突变。以前,这种分子测试被用来监测晚期疾病和肿瘤转移。现在,随着越来越多的精确工具,即使在疾病的最早期阶段,也可以在血液中发现少量的癌细胞和DNA。 约翰霍普金斯大学医学院的BertVogelstein称:“粪便和尿液可以检测结直肠癌或膀胱癌,但血液能够检测所有的癌症——至少从概念上来说。然而,从逻辑上说,检测非常少量的DNA一直都存在挑战。” 4、基于肿瘤血小板的RNA检测技术 2015年11月,来自阿姆斯特丹自由大学的Myron G在《Cancer cell》发表的一篇文章提出,基于肿瘤血小板(Tumor-educated blood platelets,TEPs)的RNA测序可用于泛癌症分析、癌症类型的区分和肿瘤基因突变诊断。 结果表明,血小板的RNA测序可以区分癌症患者与健康人,其准确率达到96%,也能区分六种原发肿瘤类型,其准确度达到71%,并能识别几种肿瘤中发现的基因改变。领先于其他的液体活检,基于TEPs的RNA测序可以通过查明原发肿瘤的部位对癌症进行精确的诊断。 研究表明血小板在体内肿瘤细胞的转移传播中发挥重要作用。 肿瘤细胞能将(突变的)RNA转入血小板中,响应外部信号时血小板的特定pre-mRNAs发生剪接。TEPs可以检测出血小板所含的肿瘤源性RNA生物标志物,这使其成为具有潜在的癌症诊断功能的诊断方法。在这项研究中,Myron G等描述了血小板mRNA在各种癌症患者和健康人体中分布的情况,并评估基于TEPs的测序能否作为癌症分级和癌症辅助诊断的方法。 Myron G的研究团队,从283名对象身上抽血,分离血小板,提取血小板RNA,扩增RNA随后进行测序。结果显示:基于TEPs的RNA测序能够区分出228名是肿瘤患者(包括局部和转移肿瘤)和55名是健康个体,其准确率达96%。也可以区分6种不同类型的肿瘤,其准确率达到了71%。基于TEPs的RNA测序,使her2阳性,KRAS基因突变,表皮生长因子受体或PIK3CA阳性的肿瘤得以准确区分。结果表明,肿瘤血小板mRNA为泛癌症检测、肿瘤分类和肿瘤突变基因诊断提供了一个有价值的平台,并促进了基于血液的液体活检的发展。 5、基于尿液miRNA表达检测技术 2015年6月,德国弗莱堡大学医学院研究人员开发出一种通过尿样检测乳腺癌的方法,测定乳腺癌的准确率超过90%。这一方法未来可用于乳腺癌早期诊断和治疗。该成果已申请专利,并被刊登在《BMC癌症》杂志上。 弗莱堡大学医学院妇科的斯蒂克勒教授及其领导的研究小组成功发明了尿样检测法,在尿样中测定微RNA分子浓度的变化。miRNA分子控制细胞中的物质转化,乳腺癌患者的miRNA分子浓度水平与健康人有明显差异,通过对差异水平的检测,就可以确定诊断对象是否患有乳腺癌。 实验组为24名乳腺癌患者,对照组为24名健康人,检测9个与乳腺癌相关的miRNA(miR-21,miR-34a, miR-125b, miR-155, miR-195,miR-200b, miR-200c, miR-375, miR-451)表达量差异。发现四个miRNA在乳腺癌患者和健康人之间有显著差异。该检测的灵敏度和特异性最高都达到91.7%。 尿样检测法的最大优点是只需要几毫升的尿液,不需要采集血样或组织切片,对检查对象来说非常方便且没有痛苦。这一方法还非常适合乳腺癌治疗过程的检查,以及群体性体检。
|



/3