伟:阿里巴巴与芝麻开门 从2003年开始到现在13年的时间,我觉得我对这个领域已经很了解,但是在刚才我从火石map的发布中看到了很多之前没看到过的数据,而且这些数据对我来说有一定的帮助,我觉得我对这个市场可能是低估了,发现市场比我想像的大很多。 我们非常开心能看到中国出现真正一家精细做数据的公司,因为这对我们有很大的帮助,不光是对企业,对投资人乃至对整个业界其实都有帮助。 价值与发展 >>>> “液体活检”像一个宝藏 今天我讲的是液态活检,题目叫“阿里巴巴与芝麻开门”。因为液态活检这个行业大家已经很了解了,这个行业已经很热,据我所知从去年到今年看到的数据,在精准医学领域,肿瘤领域做测序的公司已经超过5000家了。我看过一份调查报告,在京沪广三地已经有超过3800家公司是做测序的。 这么大的一个行业里面有这么多的公司在,一定是这个行业非常好。在这个巨大的行业背后一定有巨大的商业机会,它像一个宝藏一样。在这个行业里我希望有很多的公司可以成为真正的阿里巴巴,真正能把宝藏的大门打开,看到里面真正的东西。 >>>>液体活检的临床价值 首先我们来回忆一下往事,因为很好的研究历史可以更好的找到未来。说液体活检行业非常好,到底它的价值在哪? 其实我在最早的时候根本不知道这个行业的价值在哪,我是做技术的,开始是解决技术问题,后来发现它在临床里面真的有价值,而且能解决很多原来经典传统医学解决不了的临床问题。 为什么要做精准治疗?原来应该是患者到了医院开始做“活检”,不做手术,就做穿刺做活检,检查一下是什么癌,比如腺癌又分各种各样不同的组织表型,从而定义出这个癌是什么样的癌种。后来大家会发现肿瘤是一个快速进化的疾病,在治疗过程当中它的治疗会发生很大的变化。
这个是克利夫兰的一个临床研究,他提出再次活检,在用药的过程当中还要继续活检,看肿瘤是否变化和活跃,在精准治疗疗程下面是传统治疗。 在精准医疗治疗方式之下做了四次活检,一次是治疗前,后面三次是治疗后,这样经过四次治疗之后,他的生存时间延长了48个月,四年时间。 >>>>液体活检将解决哪些问题? 医疗最最根本要解决的问题为两种: 一种是延长患者的生存时间,第二是提高患者的生活质量,这是最重要的临床终点。而患者经过再次活检可以延长寿命,所以说再次活检对化疗非常有帮助,它能精准地定义化疗效果。 精准诊疗模式里最早的是组织确认、病变确认。患者到底是什么样的亚型,怎么治疗?根据指南,就是进行多次活检,根据患者的状态及时调整治疗方案。 为什么要进行液体活检?因为多次穿刺其实对患者要求很高,伤害也很大,所以说有的患者不适宜做多次穿刺活检,大家就想,有什么方式可以获得活检样本?血液跟肿瘤是非常密切的,所以血液里会有大量的肿瘤信息,然后就有了液态活检;比如还有尿液等等,其实都是液态活检的一部分。 大家看到研究血液的公司最多,而做尿液和唾液的公司是小众,但是它对某些特殊癌种做药研是有好处的,对泌尿系统可能有用处,获得比较好的信息,而血液对甲状腺、肺癌可能有偏向性,所以大家还是在血液里做研究。 >>>>液态活检发展迅速 液态活检在今年发展得非常迅速: 第一,美国的Memorial Sloan Kettering认为“液态活检能永久的改变活检方式”,其实我不是非常赞同,我觉得会替代一部分,因为固体活检也有很大的价值。 第二,被MIT Technology Review评为“2015年十大新的技术”,当然这个会广泛应用到临床,它的价值非常明显。
这是当时我们在十三届肺癌高峰论坛做的一个调研,调研发现,“临床领域对液体活检的评价”有87%的人表示认可,而13%的人对这个概念还比较模糊,需要教育。 医生要治病必须有依据,他们对价格、灵敏度、认知要求都比较高,所以这些都是临床上比较关心的,但至少我觉得大部分医生对液态活检是认可的,大家都看到了它的临床价值,所以整个市场才会进入一个高速发展的模式。 >>>>液体活检发展历程
液体活检的四个类别 这四类做的比较多的还是CTC和ctDNA,循环肿瘤细胞就是血液里面循环的细胞,那么这个在调查的时候49%的医生知道CTC的框架是什么,还有51%对它不够了解,但是在今年年底将可以看到中国至少有超过90%医生会认可CTC。 首先对CTC来说有一个发展过程: 对CTC的发现比较重要的是在2004年大家发现CTC是独立的疾病预后因子;另外,2010年前大家都认为CTC是扩散了之后才有肿瘤细胞,而2010年就发现一期的癌症也有CTC,这是历史性的一个发现;而2013年,有人发现循环肿瘤细胞可以指导用药,就是通过实验室肿瘤细胞的分型。 刚刚上一周发现CTC在血液循环里完成进化,这个有极其重要的作用,所以CTC和跟它相互作用的免疫细胞都是未来治疗的靶向目标。所以现在做药物应该更多地从肿瘤细胞去找到它的靶点,而能保证杀伤力才是最重要的一个方向。 主流技术 下面跟大家分享其中比较重要的几个技术。 >>>>CTC技术 CTC是最早的细胞,拿到它的时候大家发现CTC比较大,大家认为比较大的细胞比较轻。最早的时候用物理方法捕获,后来发现这个方法并不好,就把这个领先的技术转变了一下。 目前的方法是依靠芯片,但是业界很多就是在传统的方式上装个马甲,其实这个方式并不是特别好,要做真正的芯片的话,就要做流式细胞技术的芯片,在局部更精确。芯片比较便宜,因此能把成本降的非常低,能服务于大众。 CTC领域现在提得最多的应该是强生,这里面还有两家领证。目前有不同的技术要批证,希望业界能有更多更好的技术。我觉得这个东西有很大的价值,希望大家做更好的产品出来。
(由于干货内容很多,以下仅呈现最精彩的观点及PPT精华部分) >>>>ctDNA技术
ctDNA技术的比较:
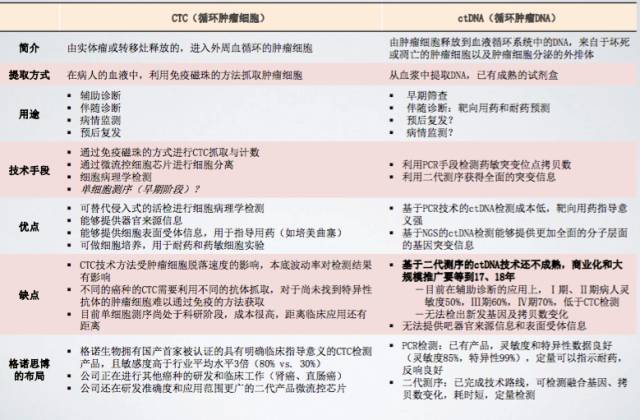
CTC与ctDNA的对比:
市场分析 液体活检的市场细分及变化: 全球液体活检市场: 循环肿瘤细胞在肺癌中的应用,有约50亿元可及市场 :
CTC检测在四个细分市场的应用场景下都有突出的优势: 肺癌 CTC是一种高敏感度靶向PCR的CTC检测技术: 适用人群:所有肺癌,主要应用范围包括辅助诊断、化疗用药指导、复发监测等。 临床数据:灵敏度80.2%,特异性88%;在I期患者中,阳性率为67.2%。 “芝麻开门” 何总在讲完液体活检的“市场”后,也为大家分享了格诺生物的创业心得,他说,“我希望有很多的公司可以成为真正的阿里巴巴,真正能把宝藏的大门打开”,他将这个“挖宝秘诀”称之为“芝麻开门”,并将“秘诀”归纳如下。 >>>>执着的“工匠”精神
“魏则西事件”告诉我们:
技术革新:设计体系的考量:技术、性能、质控、生产工艺、外观等;彻头彻尾的解决问题•产品的全体系质控;乔布斯的“苹果式”思维和雷军的“小米式”思维。 >>>>“芝麻开门”金钥匙之三
这条路毕竟越走越难,所以剩下的人也毕竟越来越少;进入中国的医保体系才能服务于大众,因为医学的根本是服务大众。 友情提示:嘉宾观点不代表火石创造立场。 |



/3