立即注册找回密码

QQ登录

只需一步,快速开始

微信登录

微信扫一扫,快速登录

搜索
小桔灯网 门户 资讯中心 企业动态 查看内容

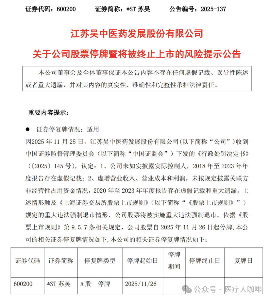
知名上市医疗公司,将被强制退市

2025-12-1 15:08| 编辑: 鹏哥| 查看: 1213| 评论: 0|来源: 中国经济网

摘要: 虚假记载;虚增营业收入、营业成本和利润,未按规定披露关联方非经营性占用资金情况

11月25日晚,*ST苏吴(600200)公告称,公司收到中国证监会《行政处罚决定书》,认定公司未如实披露实际控制人,2018年至2023年年度报告存在虚假记载;虚增营业收入、营业成本和利润,未按规定披露关联方非经营性占用资金情况,2020年至2023年年度报告存在虚假记载和重大遗漏。


上述情形触及《股票上市规则》规定的重大违法强制退市情形,公司股票将被实施重大违法强制退市。公司股票自2025年11月26日起停牌。


图片


根据上述违法事实,中国证监会决定,对*ST苏吴责令改正,给予警告,并处以1000万元罚款;对*ST苏吴实际控制人、董事长钱群山给予警告,并处以1500万元罚款采取10年证券市场禁入措施;对其他相关责任人分别给予警告,并处罚款100万元至200万元不等。


根据规定,上海证券交易所上市委员会在公司提出听证、陈述和申辩的有关期限届满或者听证程序结束后15个交易日内,就是否终止公司股票上市事宜进行审议,作出独立的专业判断并形成审议意见。上海证券交易所根据上市委员会的审议意见,作出是否终止股票上市的决定。


若公司股票被上海证券交易所作出强制终止上市决定,公司股票自公告终止上市决定之日后5个交易日届满的次一交易日复牌,进入退市整理期交易,并在股票简称前冠以“退市”标识。退市整理期的交易期限为15个交易日。退市整理期届满后5个交易日内,上海证券交易所将对公司股票予以摘牌,公司股票将终止上市。

声明:
1、凡本网注明“来源:小桔灯网”的所有作品,均为本网合法拥有版权或有权使用的作品,转载需联系授权。
2、凡本网注明“来源:XXX(非小桔灯网)”的作品,均转载自其它媒体,转载目的在于传递更多信息,并不代表本网赞同其观点和对其真实性负责。其版权归原作者所有,如有侵权请联系删除。
3、所有再转载者需自行获得原作者授权并注明来源。

最新评论

关闭

官方推荐 上一条 /3 下一条

客服中心 搜索 洽谈合作
返回顶部