立即注册找回密码

QQ登录

只需一步,快速开始

微信登录

微信扫一扫,快速登录

搜索

微珠可大大提高CRISPR诊断灵敏度,以及满足多重检测需求

2025-10-31 08:58| 编辑: 沙糖桔| 查看: 1261| 评论: 0|来源: 小桔灯网|作者:动力彩虹🌈

摘要: 未来可‌进一步简化即时检测流程。

COVID-19大流行凸显了全球对快速、高灵敏度、易于部署的诊断技术的迫切需求,但现有技术,比如qPCR、NGS和抗原检测在灵敏度、特异性、可扩展性或成本效益上存在局限。CRISPR-Cas系统(如Cas12/Cas13)因其靶向特异性及侧切活性成为诊断新工具,但现今的CRISPR-Cas系统在反应平台和报告系统的发展还相对滞后,尤其是缺乏能够同时满足高灵敏度和多重检测需求的解决方案。


近日,杂志nature biomedical engineering上发表了一篇题为“Bead-based approaches for increased sensitivity and multiplexing of CRISPR diagnostics”的文章。在本文中,作者开发了一种新的基于微珠的分裂荧光素酶的报告系统bbLuc,与CRISPR的荧光标准报告系统相比,其灵敏度高达20倍。其次还开发了一个基于微珠的平台bbCARMEN,能够在并行的、基于液滴的反应中检测9个不同的病毒靶标,灵敏度低至2.5拷贝RNA/µl 。这些技术为能够针对特定应用和资源限制进行定制的诊断工具铺平了道路。

图片来源:Nature biomedical engineering


主要内容




01

‌bbLuc系统设计概


作者将纳米荧光素酶(NanoLuc)拆分为HiBiT和LgBiT两部分,分别偶联至不同微球,通过Cas13靶向RNA激活的侧切活性释放HiBiT,并与LgBiT重建有活性的荧光素酶并发光。经过优化linker以及微球表面HiBiT密度,与CRISPR诊断中基于荧光的标准报告系统设计相比,其灵敏度提升20倍(图f)。


‌bbLuc系统的初步设计与优化。图片来源:Nature biomedical engineering


02


bbLuc在SHINE平台中的单时间点发光读数方法


‌由于SHINE平台中,RPA组分中单链结合蛋白(SSB)抑制了linker,作者优化了RNA linker,调整其为2-hexapeg 14U,还调整了RPA试剂浓度。优化后的bbLuc可在 SHINE平台中作为荧光报告基因的替代品。作者通过将纳米发光材料的底物呋喃嘧啶浓度从50 nM增加到150 nM,延长了发光信号的持续时间和灵敏度,使发光SHINE的灵敏度达到荧光SHINE的20倍(图d),并消除了对连续读数的需要,这种检测方法称为bbLuc SHINE。可以使用低成本便携式手持光度计进行单时间点发光读数,甚至可以仅适用智能手机相机进行成像。


在临床样品中,bbLuc SHINE方法成功识别了23例COVID-19阳性病例中的20例,识别阴性病例准确率为100%(图e,f),而荧光SHINE方法在23例阳性病例中检测出18例(图f)。


bbLuc在SHINE平台中的应用。图片来源:Nature biomedical engineering


03

bbLuc在尼日利亚的实地验证


在尼日利亚的实地验证中,作者使用发光和荧光SHINE法检测了18例患者样本(12例阳性,6例阴性)。结果显示,bbLuc SHINE 在60分钟内检出所有qPCR阳性样本(12/12)(图d),而荧光SHINE仅检出7/12(图e)。仅使用智能手机相机进行成像时,可检测到每μL  少至103个拷贝的SARS-CoV-2 RNA(图b),适用于资源匮乏地区。


bbLuc在尼日利亚的实地验证。图片来源:Nature biomedical engineering


04

‌bbCARMEN多重检测平台‌


‌作者将不同crRNA偶联至彩色编码微球(如SARS-CoV-2用AF546标记)(图a),将颜色编码的微球添加到含有Cas13和其他检测成分的溶液中以及扩增的患者样本中。对于每个反应,将检测混合物与油混合,摇晃形成含有主混合物和一个彩色编码微球的微型液滴,通过油包水微滴反应实现单靶标隔离检测(图b)。然后使用荧光显微镜和自动图像分析来跟踪颜色编码的crRNA珠和Cas13活性的信号,结果显示,30分钟内可成功检测液滴的荧光强度(图d)。


使用crRNA 微珠开发 bbCARMEN 技术。图片来源:Nature biomedical engineering


05

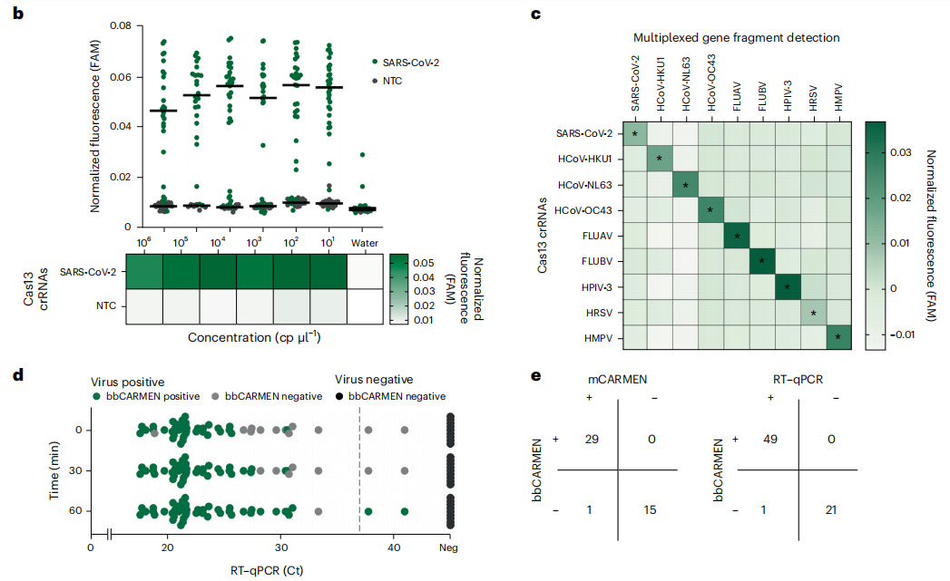
在bbCARMEN上实现呼吸道病毒多重检测


作者将人类RNase P crRNA(内参)和9联呼吸道病毒面板(RVP)中的每个crRNA偶联到具有特异性颜色代码的微珠上,并使用‌bbCARMEN技术进行检测。结果显示,bbCARMEN成功区分了所有微珠颜色代码和靶信号,几乎没有脱靶信号(图b,c)。每种病毒的LOD达2.5–40拷贝/μl ,与原mCARMEN上RVP的LOD一致或略高。临床验证显示,bbCARMEN可在60分钟内检出97.9%的SARS-CoV-2阳性样本(图d-e),与RT-qPCR一致性非常高。


在bbCARMEN上实现呼吸道病毒多重检测。图片来源:Nature biomedical engineering


总结跟讨论



在本文中,作者开发了一种新的基于微珠的分裂荧光素酶的报告系统bbLuc,与CRISPR的荧光标准报告系统相比,其灵敏度高达20倍。其次还开发了一个基于微珠的平台bbCARMEN,能够在并行的、基于液滴的反应中检测9个不同的病毒靶标,灵敏度低至2.5拷贝RNA/µl 。这些平台代表了 CRISPR 诊断领域向前迈出的一步,突破了灵敏度、便携性和可及性的界限,并为在各种环境中快速准确地检测生物分子开辟了新的途径。


微球技术使bbLuc的发光信号动态范围更广,且无需激发光源;bbCARMEN通过微滴化和彩色编码简化操作,成本降低50%;而且两种技术具有很强的兼容性,均可适配现有CRISPR酶(如Cas12/Cas13)。但现有的挑战在于,‌bbLuc技术中,LgBiT微球切割仍受空间位阻限制,需优化长链RNA合成,‌bbCARMEN中‌,荧光串扰也限制多重检测靶标数量。未来可‌结合HUDSON免提取技术,可进一步简化即时检测的流程。



声明:
1、凡本网注明“来源:小桔灯网”的所有作品,均为本网合法拥有版权或有权使用的作品,转载需联系授权。
2、凡本网注明“来源:XXX(非小桔灯网)”的作品,均转载自其它媒体,转载目的在于传递更多信息,并不代表本网赞同其观点和对其真实性负责。其版权归原作者所有,如有侵权请联系删除。
3、所有再转载者需自行获得原作者授权并注明来源。

最新评论

关闭

官方推荐 上一条 /3 下一条

客服中心 搜索 洽谈合作
返回顶部