立即注册找回密码

QQ登录

只需一步,快速开始

微信登录

微信扫一扫,快速登录

搜索
小桔灯网 门户 资讯中心 技术杂谈 查看内容

MaMBA技术平台 | 赋能超高多重蛋白质解析与检测

2025-9-30 10:26| 编辑: 沙糖桔| 查看: 1783| 评论: 0|来源: 小桔灯网 | 作者:沙糖桔

摘要: 多重、高通量的蛋白质检测和空间成像


研究背景



现有技术的瓶颈:

传统免疫检测(如免疫荧光、ELISA)是生物研究和临床诊断的基石,但其多重检测能力 严重受限。这主要是由于抗体宿主物种的冲突和荧光报告基团的光谱重叠,通常只能同时检测2-3个目标。

DNA条形码技术是解决多重性问题的理想方案,即用一段独特的DNA序列代替传统的荧光染料或酶来标记抗体。通过检测DNA“条形码”,理论上可以实现极高通量的检测。

然而,现有的抗体-DNA偶联方法存在巨大挑战:过程繁琐、成本高、缺乏通用性。传统的化学偶联(针对赖氨酸或半胱氨酸)是非位点特异性的,容易损害抗体的结合活性和特异性,且每个抗体都需要优化条件,难以规模化应用。


核心科学问题:如何开发一种简单、通用、高效且能保持抗体功能的抗体-DNA偶联策略,以释放DNA条形码技术在生物成像和检测中的全部潜力?


研究方法:MaMBA技术平台



作者开发了一套名为 MaMBA 的技术体系,其核心是利用纳米抗体作为模块化适配器,实现对抗体的高效、位点特异性DNA标记。

关键方法细节:

位点特异性偶联使用一种工程化的酶——OaAEP1,它能以极高的效率和特异性,在纳米抗体的C末端识别一个短肽标签(NGL)并连接一个带有叠氮基团 的短肽。随后,通过无铜点击化学 将带有互补DBCO基团DNA寡核苷酸连接到纳米抗体上。

模块化与通用性选用能结合IgG抗体Fc段的纳米抗体。这意味着,制备好几种通用的 Nb-DNA 模块后,可以像“万能钥匙”一样,与任何来自同一物种(如兔或鼠)的普通商品化一抗 简单混合即可完成DNA标记,无需对一抗进行任何化学修饰。

可切割变体通过在DNA链接器中引入二硫键,创建了可切割的MaMBA。在用还原剂(如TCEP)处理后,DNA条形码可以被切除,从而实现抗体的重复使用(用于成像)或去除干扰(用于检测)。


研究成果



基于MaMBA技术,研究者开发了两种强大的应用,并进行了充分验证:

1.

多重原位成像技术:misHCR


原理:

将MaMBA标记的抗体与杂交链式反应(HCR)信号放大技术结合。不同抗体标记上不同的DNA HCR“引发器”,通过顺序杂交和成像,实现多重蛋白检测。

成果:

在小鼠脑切片上成功实现了对12种蛋白质的原位空间成像。

在人类银屑病皮肤样本中,清晰展示了6种细胞标志物的分布差异。

证明该方法具有高信号强度、高空间分辨率和卓越的特异性。


2.

高通量定量检测技术:BLISA


原理:

将MaMBA标记的抗体用于ELISA类似的平台,但最终读数不是颜色,而是通过qPCR或下一代测序(NGS)定量检测释放的DNA条形码。

成果:

高灵敏度与多重性:BLISA的灵敏度比传统ELISA提升最高达49倍,并可同时检测7种磷酸化蛋白。

高通量临床检测:成功对517份 人血清样本进行高通量SARS-CoV-2抗体检测,结果与ELISA高度一致,并准确区分了 vaccinated 和 unvaccinated 个体。

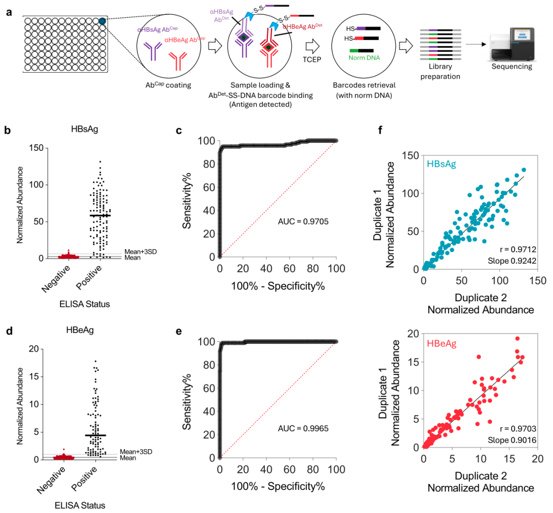
在600份血清样本中同时检测乙型肝炎病毒(HBV)的两种抗原(HBsAg和HBeAg),表现出高灵敏度(>92%)和高特异性(>99%)。

药物筛选应用:利用8-plex BLISA对90种FDA批准的药物进行小规模筛选,成功鉴定出能激活多个信号通路的候选化合物PFK15。


总结

本研究提出的MaMBA技术,通过纳米抗体适配器和酶促-点击化学偶联策略,巧妙地解决了抗体-DNA偶联的长期痛点。它不是一个单一的方法,而是一个强大的模块化平台,成功催生了misHCR和BLISA两种前沿应用,分别在空间蛋白质组学成像和高通量生物标志物检测领域展现出巨大的转化潜力,为基础研究和临床诊断提供了强有力的新工具。


参考文献:

Modular DNA barcoding of nanobodies enables multiplexed in situ protein imaging and high-throughput biomolecule detection.

DOI: https://doi.org/10.7554/eLife.105225


声明:
1、凡本网注明“来源:小桔灯网”的所有作品,均为本网合法拥有版权或有权使用的作品,转载需联系授权。
2、凡本网注明“来源:XXX(非小桔灯网)”的作品,均转载自其它媒体,转载目的在于传递更多信息,并不代表本网赞同其观点和对其真实性负责。其版权归原作者所有,如有侵权请联系删除。
3、所有再转载者需自行获得原作者授权并注明来源。

最新评论

关闭

官方推荐 上一条 /3 下一条

客服中心 搜索 洽谈合作
返回顶部