立即注册找回密码

QQ登录

只需一步,快速开始

微信登录

微信扫一扫,快速登录

搜索
小桔灯网 门户 资讯中心 产品杂谈 流水线 查看内容

流水线“租赁”潮来了...

2025-6-3 15:16| 编辑: 沙糖桔| 查看: 1672| 评论: 0|来源: 体外诊断价值圈

摘要: 租赁模式正在成为很多IVD流水线厂家、渠道商和医院洽谈合作的新模式。


5月29日,中国政府采购网发布《温州市中心医院急诊生化免疫试剂(耗材)采购及配套设备租赁项目的公开招标公告》。


公告显示:租赁费预算为0.90万元(最高限价0.10万元),耗材预算2400万元。


从体外诊断价值圈的报道整理来看,租赁模式正在成为很多IVD流水线厂家、渠道商和医院洽谈合作的新模式。
与传统的设备购置方式相比,租赁入院具有诸多优势。首当其冲就包括可以降低医院的初期投入成本,缓解资金压力,并且租赁方式引入的设备更加灵活多样,使得医院不再过度依赖设备销售商提供的捆绑销售方案。
同时避免了投放、捐赠、低价模式,所带来的潜在风险。



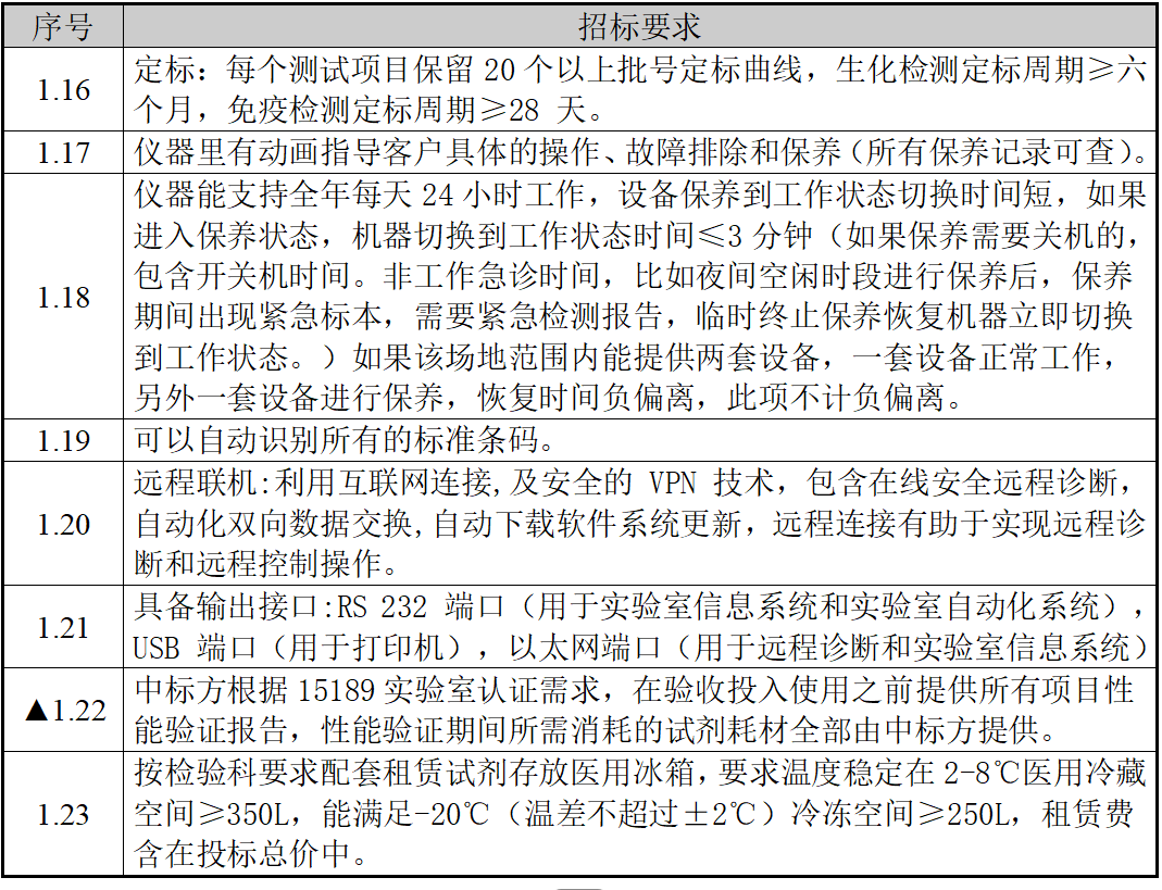
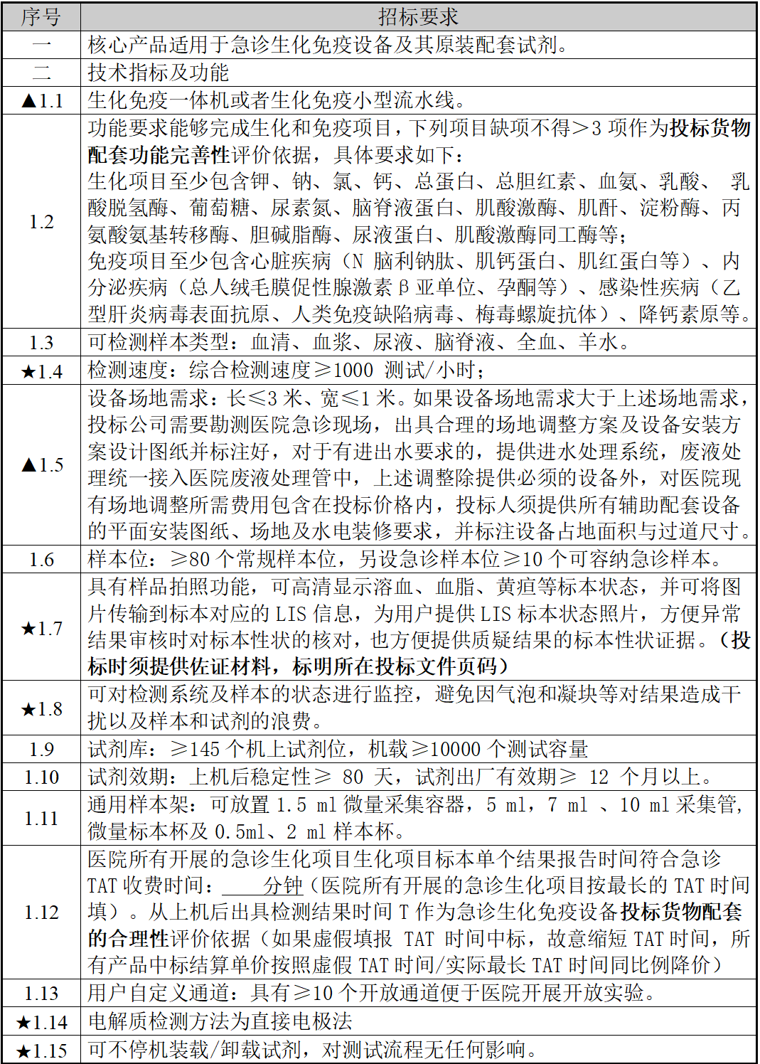
项目一览表



技术要求:

商务要求:


测试项目和测试量



本次招标单位-温州市中心医院介绍




温州市中心医院(温州市肿瘤医院、温州市医药科学研究所、温州市第六人民医院)坐落在美丽的瓯江之滨,始建于1897年,是浙江最早的三家百年名院之一,是一所集医疗、教学、科研、预防、保健、康复为一体的三级甲等综合性医院,是温州市卫健系统直属龙头医院,是温州医科大学定理临床学院。现已发展成拥有百里坊院区、双屿院区和南白象院区3个核心型单位,永嘉县人民医院1个紧密型单位,6家专科联盟型单位,39家延伸型单位,7家帮扶型单位的大型医疗集团。


医院检验科总面积约2000平方米,拥有先进的检测设备,包括高通量测序仪、飞行质谱仪、贝克曼PE四轨道全自动生化免疫流水、智能化实验室标本传送系统、罗氏602化学发光和荧光显微镜等,开展常规检验项目500多项,年收入1.2多亿,年标本量120多万,可满足临床需要。全院实现医嘱电子化、标本条码化、送检智能化、管理系统化、结果网络化功能。


来源:中国政府采购网、体外诊断观察

声明:
1、凡本网注明“来源:小桔灯网”的所有作品,均为本网合法拥有版权或有权使用的作品,转载需联系授权。
2、凡本网注明“来源:XXX(非小桔灯网)”的作品,均转载自其它媒体,转载目的在于传递更多信息,并不代表本网赞同其观点和对其真实性负责。其版权归原作者所有,如有侵权请联系删除。
3、所有再转载者需自行获得原作者授权并注明来源。

最新评论

关闭

官方推荐 上一条 /3 下一条

客服中心 搜索 洽谈合作
返回顶部