立即注册找回密码

QQ登录

只需一步,快速开始

微信登录

微信扫一扫,快速登录

搜索
小桔灯网 门户 资讯中心 医学关注 查看内容

综述:阻击传染病,一文破译病原分子诊断密码

2025-3-4 14:34| 编辑: 沙糖桔| 查看: 3437| 评论: 0|来源: 基因慧

摘要: 传染病的火眼金睛——病原分子诊断


本文是连续第七年发布的《基因行业蓝皮书2024》(详情链接)的连载第七篇,一文了解病原分子诊断的技术、应用和产业。首个中英双语的《基因行业蓝皮书2025》启动,欢迎企业及园区等合作支持公开发布。


(注:原文完稿于2024年7月,刊于基因慧2024年9月公开发布的《基因行业蓝皮书(2024-2025)》。以下略有改动。仅用于行业研究,不作为临床依据。)


一、需求:传染病的火眼金睛——病原分子诊断


传染病是全世界特别是低收入国家以及幼儿死亡的主要原因。下呼吸道感染和腹泻两种传染病被世界卫生组织(WHO)列为全球十大死亡原因之一。


近代全球重大的传染病包括 14 世纪的黑死病(鼠疫)、16 世纪的天花、19 世纪的霍乱、20 世纪的流感大流行等。近 20 多年来,被 WHO 认定为“国际关注的突发公共卫生事件”,包括 SARS(2002 年)、 甲型 H1N1 流感(2009 年)、埃博拉病毒(2013 年)、寨卡病毒(2015 年)、新型冠状病毒(2019 年)、猴痘(2022 年)等。


可以看出,重大传染病发生率趋于频繁,新型病毒变种趋于复杂和传播迅速。传染病防控需要长期、周期性、多方位地部署。特别是对于突发、新型及重大的传染病,包括核酸检测、抗原检测在内病原分子诊断是临床诊断及治疗的重要依据,主要场景包括门急诊、住院患者(特别是ICU住院患者)和大规模人群筛查等。限于篇幅,本文以核酸检测为主来阐述。



二、病原微生物分子诊断的价值


传染病本质上是感染性疾病的一种,由病原体侵入生物体引起,能够人传人或由患病动物传染至人,引起的组织器官的感染。常见传染病包括流感、艾滋病、肝炎、 结核病、疟疾、梅毒等。病原体包括病原微生物、医学寄生虫及某些节肢动物,本节以病原微生物检测为主来展开。


对于突发、新型的传染病,快速有效的病理诊断是防控的关键,主要依赖实验室诊断,包括组织病理学诊断、微生物学诊断、 免疫学诊断、分子生物学诊断(分子诊断)等。


对于重大传染病流行快、传播广且早期临床表征不明显的特点,传统诊断无法满足需求,延误防控时机;分子诊断通过分子生物学方法检测患者体内遗传物质的变化,以快速、高效、大规模等特点,近来年在重大传染病防控中发挥越来越重要的作用。



三、病原微生物分子诊断的技术路线和应用场景


通常病毒没有细胞结构,由蛋白质外壳和内部的核酸(DNA和或RNA)遗传物质组成。基于这个特点,目前病原微生物的分子诊断主要基于核酸检测和抗原(蛋白)检测。


核酸检测由于具备更高准确性,且能发现新型未知病毒以及高通量属性,自2020年以来在全球传染病病原分子诊断中发挥主要作用。


常见的病原微生物分子诊断技术包括实时荧光PCR(dPCR)、等温扩增、数字PCR(dPCR)、核酸即时检测(POCT)、高通量测序(NGS)等技术。 


核酸检测的样本采集包括上呼吸道、下呼吸道、组织、脓液等病灶部位直接进行病原学采样,也可以通过血液、脑脊液等无菌体液进行 cfDNA 提取和检测,最终获得人与病原的核酸样本。


在数据分析阶段,主要是通过生物信息分析,检测人体内是否存在足量的病原微生物的核酸。如果是,那么样本是阳性,否则是阴性。2020 年核酸检测阳性作为新冠病毒感染检测的“金标准”。相对而言,抗原检测基于 POCT等技术快速反应的特点,检测时间更短,但假阴性较高,作为核酸检测的补充手段。


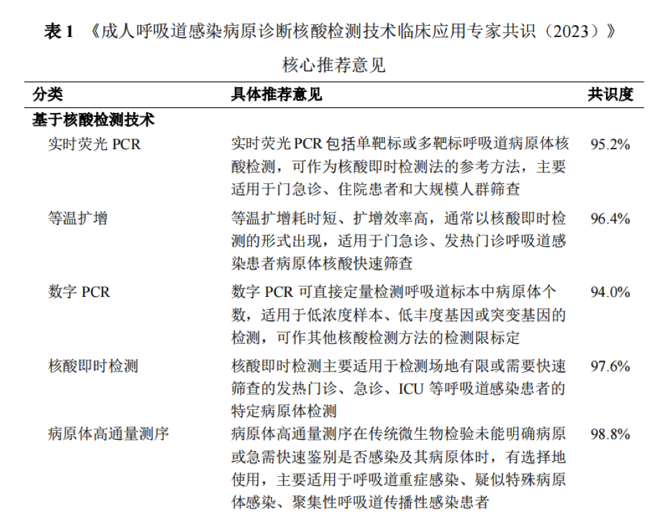
图:成人呼吸道感染病原诊断核酸检测技术

(来源/《成人呼吸道感染病原诊断核酸检测技术临床应用专家共识(2023)》,中华检验医学培训工程专家委员会


在检测技术中,PCR 用于快速的大规模核酸检测(筛查),测序技术——包括宏基因组测序(mNGS) 和病原靶向测序(tNGS)等——对新发病原的发现和鉴定发挥着核心作用,并在急危疑难重症的感染病患者的病原学检测中越来越被广泛应用,包括耐药及毒力基因检测、重症感染检测以及低浓度的病原微生物的检测等获得业内认可。


基于 NGS 的病原检测,主要技术路线包括随机测序、探针捕获测序和扩增子测序。其中, 探针捕获是实现病原靶标富集的重要技术路线,对比普通 PCR 和芯片杂交的 10 重量级, 可以做到1000 重量级,在灵敏度和特异性上有较大优势(关键是核酸提取效率和 PCR 扩 增体系的效率),也可以覆盖更广谱的病原微生物。


即时检测(POCT)将核酸扩增、免疫层析或化学发光检测集成到微流控生物芯片, 形成便携式(随身携带)、快速检测(10-20 分钟内)、操作简单的自动化系统,适用于需要快速筛查的发热门诊、急诊、ICU 以及家庭、社区等呼吸道感染自测的特定病原体检测,应用便捷,未来需进一步提高灵敏度和特异性。


根据中华检验医学培训工程专家委员会组织多家机构发布的《成人呼吸道感染病原诊断核酸检测技术临床应用专家共识(2023)》,针对不同场景推荐了不同检测方法:

  • 针对急性上呼吸道感染高危针人群,建议进行病原体核酸即时检测,缩短患者就诊时间、降低病原体传播风险;

  • 针对免疫功能正常、存在住院风险的气管支气管炎成人患者,建议采用多靶标病原体核酸;

  • 针对社区获得性肺炎患者,建议对重症社区获得性肺炎患者同时进行常规病原学检查和核酸检测,以提高病原体检出率;

  • 针对医院获得性肺炎和呼吸机相关肺炎患者,建议病原学诊断应以传统培养方法为主,必要时联合采用多靶标病原体核酸检测;对于患者存在免疫缺陷、3天内未通过传统微生物检验明确病原体且经验性抗感染治疗无效时,建议mNGS检测;

  • 对于慢性阻塞性肺疾病怠性加重患者,建议仅对有流行病学史、流感样症状或病情严重需耍住院治疗的患者进行核酸检测。


近年来,基于高通量测序的病原微生物检测在临床专家和研究者之间达成越来越多的共识。2023 年,中华医学会检验医学分会组织发布《高通量宏基因组测序技术检测病原微生物的临床应用规范化专家共 识》;《中华传染病》杂志刊发《高通量测序技术在分枝杆菌病诊断中的应用专家共识》;中华检验医学培训工程专家委员会、中华医学会呼吸病学分会共同发布了《成人呼吸道感染病原诊断核酸检测技术临床应用专家共识(2023)》等。



四、病原分子诊断的国内相关企业浅析


2020-2022 年,病原微生物核酸检测技术平台在全球快速得到推广,使得各区域的头部分子诊断企业在营收上获得数亿到数十亿的快速增长。国内代表机构包括达安基因(2020 年营收 53.41 亿元)、圣湘生物(2020 年营收 47.63 亿)、金域医学、迪安诊断、万孚生物、 华大基因、兰卫医学、之江生物、明德生物、上海伯杰、凯普生物等。 


另一方面,峰值投入的固定资产无法完全复用到目前的其他场景,叠加现金流的挑战带来其他产品机会成本的损失,大部分腰部企业在2023-2024年受到极大运营甚至生存压力。


根据公开的文件,传染病防控中核酸检测的主体逐步从第三方实验室转移到大型公立医院、疾控中心的公共检测实验室。同时,尽管目前国内相关设备及原料供应链成熟,但是由于检测分析平台较为复杂且缺乏专业人才,民营企业很长时间内将在重大传染病防控中发挥着关键作用,为公共卫生安全提供持续创新的技术、产品以及人才。


未来在传染病病原分子诊断的产业化进程中,自动化是重要趋势和需求。包括自动化样品处理系统、一体机以及 POCT 系统迭代更新。


其中,自动化设备由于对整体供应链成本及周期的赋能受到市场的较大关注, 自 2023 年加速产业化。代表企业例如上海汉赞迪、苏州中析生物、北京的青元开物等。2022 年 7 月,以生命科学全流程智能化企业定位的汉赞迪完成近亿元首轮融资;2024 年 4 月,以生命科学自动化创新型技术公司定位的苏州中析生物宣布获得 Pre-A++ 轮融资,在一年内连续完成了三轮融资。 


国内 mNGS 和 tNGS 头部机构包括微远基因、金匙医学、杰毅生物、微岩医学、探因医学、金圻睿等。其中,2024 年,微远基因获得 D+ 轮数亿元人民币融资,杰毅生物获得 C+ 轮数亿元人民币。


在传染病病原微生物分子诊断的产业化中,建议关注:


  • 从政策层面,从公共卫生安全层面,明确了公共检测实验室的建设,加大了生物安全的力度;同时从技术可行性及实施层面,建议鼓励和支持民营企业发挥技术创新及产业平台的作用,支持基于 NGS 的病原分子诊断产品准入,来应对病毒等病原微生物的快速演化,快速响应大规模筛查需求;规范 POCT 在家庭自测场景的产品开发。

  • 从模式层面,产品将从自动化走向真正意义的准确检测、全流程、用户友好的一体机,才能满足公共检测实验室的需求;商业上包括抗原检测、核酸检测已经纳入集中采购, 未来的技术创新服务、平台建设服务等高附加值服务将成为新的增长点。以头部机构的营 收及市场份额推断,我国传染病分子诊断的市场规模预计为 300 亿元人民币。

  • 从技术层面,自动化走向真正的智能化仍需要至少 3-5 年时间,在微流控等技术加持下,建议加快 POCT 的研发、产品规范及应用扩大;mNGS 和 tNGS 极可能形成 IVD 入 院检测,将展现更大的应用价值和市场前景;纳米孔测序以及更多新兴测序技术(例如集成多种测序技术的设备)在病毒溯源及鉴定中将发挥不可替代的作用。



【彩蛋】


根据国家卫生健康委临床检验中心发布的《2023 年全国血液微生物 cfDNA 宏基 因组高通量测序室间质量评价预研活动结果报告》相关信息,基因慧总结相关实验室和企业名单如下:


  • 报名实验室共 146 家,合格的机构 102 家,包括医院 58 家,独立医学检验实验室(ICL)44 家。 

  • 分布最广地区是广东、浙江、湖北、江苏、天津。

  • 主要企业供应商包括:核酸提取等试剂盒——根(TianGen)、凯杰(Qiagen) 、诺唯赞(Vazyme)等;测序仪——华大智造(MGI)、因美纳(Illumina)、真迈生物(Gene Mind)、赛陆医疗(Salus Pro)、Ion Torrent等。



图:2023 年全国血液微生物 mNGS 室间质评实验室的方法学统计 (来源 / 国家卫生健康委临床检验中心公开文件)



更详细内容,可视化图表及更新信息,请关注即将在2025年Q2-Q3发布的首个中英双语版的《基因行业蓝皮书2025》,欢迎合作支持公开发布。



【致谢】

感谢黄荷凤院士、卢光琇教授对蓝皮书作序推荐。感谢星云基因、华大智造、赛福基因、鹍远生物对《基因行业蓝皮书(2024-2025)》的支持,使得蓝皮书公开免费发布和传播。


【说明】

《基因行业蓝皮书》由基因慧联合合作伙伴向公众免费公开(含电子版及纸质版),未通过任何形式对外销售或授权任何第三方销售。


【声明】为了推动生命科技普惠和生物产业发展,基因慧秉持专业、赋能、中立的立场收集、分析及发布相关行业信息;但由于时效性及技术迭代特殊性,所刊登内容仅供研究参考,不作为临床诊疗及投融资等决策依据。本文相关信息不代表基因慧的观点。基因慧平台刊登的原创内容的知识产权为“基因慧”商标拥有者及相关权利人所有;欢迎转载,转载请申请并注明来源。欢迎在基因慧平台合作推广先进的技术、产品及市场成果以及产业规划、行业咨询及市场调研。

声明:
1、凡本网注明“来源:小桔灯网”的所有作品,均为本网合法拥有版权或有权使用的作品,转载需联系授权。
2、凡本网注明“来源:XXX(非小桔灯网)”的作品,均转载自其它媒体,转载目的在于传递更多信息,并不代表本网赞同其观点和对其真实性负责。其版权归原作者所有,如有侵权请联系删除。
3、所有再转载者需自行获得原作者授权并注明来源。

最新评论

关闭

官方推荐 上一条 /3 下一条

客服中心 搜索 洽谈合作
返回顶部