口腔癌是头颈癌的一个主要亚型,严重影响公众健康。超过90%的口腔癌起源于鳞状组织,因此被广泛称为口腔鳞状细胞癌(OSCC)。传统的口腔癌诊断和监测是通过组织活检进行的,但会给患者带来明显的疼痛和不适。在OSCC中,液体活检的研究主要集中在血液或唾液样本。例如,对于cfDNA,从唾液样本中发现的ALU反转录转座子、β-2微球蛋白和线粒体基因可能是潜在的OSCC诊断生物标志物。对于细胞外囊泡(EVs),血液样本中miR-210和miR-503-3p可能具有潜在的OSCC预后价值。目前,尽管液体活检在OSCC中的应用前景广阔,但其研究仍处于起步阶段,需要进一步的研究。
近日,杂志Scientific reports上发表了一篇题为“Comparison of saliva and blood derived cell free RNAs for detecting oral squamous cell carcinoma”的文章。作者研究了cfRNA转录组学在OSCC中的价值。结果显示,在唾液样本中,OSCC组CLEC2B显著上调,而DAZL、F9和AC008735.2显著下调。作者还在唾液样本中发现了OSCC组与其他正常组之间不同的免疫浸润特征,提示OSCC患者口腔环境存在免疫紊乱。这些发现强调了基于唾液的cfRNA在早期、非侵入性OSCC诊断中的潜力。然而,需要进一步的研究来验证这些发现并评估其临床适用性。
作者使用主成分分析(PCA)来比较不同液体活检的样本相似性。在唾液队列中,组织特征(OSCC、口腔良性肿瘤、正常健康对照)在主要维度上可以大致分离(图A)。而在血液队列中将OSCC与其他组区分开来更为困难(图B)。这表明唾液可能是一种比血液更有效的OSCC检测介质。
不同液体活检的样本相似性。
图片来源:Scientific reports
无论是唾液样本还是血液样本,OSCC组与口腔良性肿瘤组之间都存在许多显著差异表达的RNA。OSCC组和正常健康对照组之间,仅在唾液样本中观察到RNA的显著差异表达;血液样本中,两组的RNA表达无显著差异。这表明,与唾液样本相比,在血液样本中检测OSCC组与正常健康对照组之间的RNA差异更具挑战性。
作者对唾液组的分析揭示了OSCC与正常对照以及OSCC与良性肿瘤的7个相交的差异表达基因。与良性肿瘤和正常对照组相比,癌症组的CLEC2B显著上调(图A)。F9、DAZL和AC008735.2在癌症组中显著下调(图B、C、D)。
潜在的OSCC特异性液体生物标志物。
图片来源:Scientific reports
基因集富集分析(GSEA)
对不同类群生物过程差异的研究
与其他组相比,OSCC中许多免疫相关通路的信号增加,包括中性粒细胞活化、抗原加工和递呈、髓系白细胞活化、自然杀伤细胞介导的细胞毒性等。这些发现表明,与健康个体或良性口腔肿瘤患者相比,OSCC患者唾液的免疫谱存在明显差异。
OSCC中免疫相关通路的信号增加。
图片来源:Scientific reports
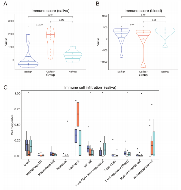
作者采用ESTIMATE量化各组免疫浸润水平。在转录组水平上,作者证实了OSCC组的免疫评分明显高于其他所有组(图A)。与其他各组相比,OSCC组中性粒细胞浸润明显增加。B细胞、CD4 + T细胞(非调节性)和调节性T细胞(Tregs)在OSCC中的表达降低(图C)。
在血液队列中没有发现各组之间免疫水平的差异(图B)。
唾液样本中不同组别免疫浸润的差异。
图片来源:Scientific reports
研究结果表明,血液(血浆)样本可能不是OSCC中基于cfRNA的液体活检的理想液体载体。而唾液样本在所有比较中都存在显著差异基因。唾液来源的CLEC2B、DAZL、F9和AC008735.2是潜在的OSCC诊断生物标志物。作者还在唾液样本中发现了OSCC组与其他正常组之间不同的免疫浸润特征,提示OSCC患者口腔环境存在免疫紊乱,值得进一步研究。
但此研究有几个局限性,应该在未来的研究中加以解决。首先,小样本量限制了研究结果的普遍性。在后续研究中,有必要在更大、更多样化的唾液队列中验证这些OSCC特异性唾液生物标志物候选物。其次,差异表达基因表达变化的潜在机制仍未被探索。第三,需要评估这些生物标志物在预测OSCC治疗反应或其预后价值方面的潜力。