神经退行性疾病,包括阿尔茨海默病(AD)和帕金森病(PD),表现出以无症状的病理改变为特征的临床前阶段,因此需要可靠的生物标志物来进行早期疾病检测和进展监测。最近的研究趋势指向具有神经起源的血液来源的细胞外囊泡(EVs)作为直接评估大脑致病性的途径。L1细胞粘附分子(L1CAM)已被用作神经元源性EV(NDEVs)的生物标志物。然而,L1CAM在神经元细胞和非神经元细胞中的表达重叠,这为其作为脑部疾病诊断的唯一标志物的实用性蒙上了阴影。
近日,杂志Science Advances上发表了一篇题为“Blood-derived APLP1+ extracellular vesicles are potential biomarkers for the early diagnosis of brain diseases”的文章,研究旨在确定脑特异性生物标志物。作者研究了淀粉样蛋白前体样蛋白1 (APLP1),证实了从人血清中分离的APLP1+ EV的大脑起源,并强调了其神经特异性。Thy-1 GFP M系小鼠的验证显示GFP和APLP1共表达,强调了APLP1+ EV在神经退行性诊断中的转化潜力。
APLP1作为BDEV生物标志物诊断神经退行性疾病的潜力
脑源性EV(BDEVs)的一个显著特征是其膜上存在脑特异性蛋白APLP1(下图I)。利用APLP1特异性抗体,可以从血液中选择性地分离这些BDEVs,过滤掉从其他器官释放的囊泡(下图II)。利用这种以BDEVs为中心的方法进行定期评估可以促进早期疾病检测,从而实时监测大脑健康。这种主动跟踪具有预防或减缓疾病进展的潜力,为神经退行性疾病管理提供了另一种途径(下图III)。
血液中APLP1+ BDEVs对神经退行性疾病的诊断潜力。图片来源:Science Advances
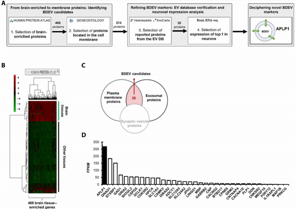
为了鉴定脑特异性BDEV标记,作者从HPA数据库中确定了488种只在大脑中表达的蛋白,并重点关注位于细胞膜的蛋白质上。使用“GO:0005886质膜”来识别位于脑细胞质膜上的蛋白质,并排除“GO:0008021突触囊泡”蛋白,以避免包括在EVs以外的囊泡中发现的膜蛋白。入选的蛋白质与ExoCarta和Vesiclepedia数据库进行交叉比对(如下图)。这一策略最终选择了35个蛋白质,只存在于大脑中,与膜结合,并存在于EV中。其中,APLP1在大脑中的表达最为突出,其在大脑皮层、胼胝体、纹状体和海马等大脑各区域均有广泛表达。
BDEV生物标志物的鉴定方法。图片来源:Science Advances
作者评估了APLP1在组织中的分布,并与L1CAM作比较。评估表明,L1CAM的蛋白表达在多个组织中,而APLP1的表达主要局限于大脑(图A)。mRNA表达分析进一步证实了L1CAM在大脑和其他器官中均匀分布(图B)。相反,APLP1表现出明显的脑特异性表达。且在检测的样本中,全长APLP1是主要存在形式(图C和D)。这些差异强调了与L1CAM相比,APLP1+ EV作为更可靠的脑特异性生物标志物的潜力。研究还表明APLP1在少突胶质细胞中表达最为明显,其次是神经元。
APLP1 的脑特异性表达。图片来源:Science Advances
作者从小鼠脑组织中分离EV,并从这些脑组织来源的EV中提取蛋白质。分析结果显示,与BDEVs相比,L1CAM在脑组织中的表达更丰富,而APLP1在BDEVs中的表达更强。作者还使用了Thy-1 GFP M系小鼠,这些转基因小鼠海马神经元在Thy-1启动子下有EGFP表达。通过荧光染色对血浆EVs中GFP和APLP1共定位的进一步研究证实,APLP1存在于GFP+ EVs中(如下图)。这种共表达强调了使用APLP1作为脑特异性生物标志物的潜力。
APLP1起源于大脑。图片来源:Science Advances
为了进一步评估APLP1+ EV对脑部疾病的诊断潜力,作者检测了它们在多形性胶质母细胞瘤(GBM)患者血液中的表达。作者量化了关键分子标记的存在:EGFR、EGFRviii、L1CAM和APLP1。其中,APLP1表现出最高的表达水平,大大超过了L1CAM、EGFRviii和EGFR的相对丰度。在GBM组中观察到CD63+APLP1−EV和CD63+APLP1+ EV群体的显著增加(下图C)。与健康个体相比,CD63+APLP1−EV亚群中有10.83倍的富集,CD63+APLP1+ EV亚群中有惊人的44.3倍增高(下图D)。这些数据证实了GBM环境中EV和BDEV的浓度均明显增高。
APLP1+ EV在神经系统疾病中的诊断潜力。图片来源:Science Advances
L1CAM被认为是一种神经元特异性标志物,已被广泛用于NDEVs的分离。血液中的大部分L1CAM主要以自由形式存在,而不是与EV相关。作者确定了APLP1优于L1CAM作为BDEV分离的表面标记物的特异性。初步结果表明,APLP1与神经元、少突胶质细胞和某些星形胶质细胞有潜在的关联。作者认为,更全面的了解需要进一步深入的研究和多样化的方法方法。总的来说,APLP1在BDEV标记物领域具有强大潜力,可与其他标志物联用,形成多生物标记系统,以解决复杂的脑部疾病诊断。