立即注册找回密码

QQ登录

只需一步,快速开始

微信登录

微信扫一扫,快速登录

搜索
小桔灯网 门户 资讯中心 市场观察 查看内容

洞察2024:中国病理诊断行业竞争格局及市场份额

2025-1-27 15:30| 编辑: 小桔灯网| 查看: 4825| 评论: 0|来源: 前瞻产业研究院

摘要: 导读:行业主要上市公司:艾德生物(300685)、安必平(688393)、迈克生物(300463)、中源协和(600645)、九强生物(300406)、金域医学(603882)、兰卫医学(301060)等。本文核心数据:竞争梯队;市场份额;企业集中度1、中国 ...


导读:

行业主要上市公司:艾德生物(300685)、安必平(688393)、迈克生物(300463)、中源协和(600645)、九强生物(300406)、金域医学(603882)、兰卫医学(301060)等。

本文核心数据:竞争梯队;市场份额;企业集中度



1、中国病理诊断行业竞争梯队

中国病理诊断行业主要分为两大梯队,第一梯队为外资企业,包括罗氏、徕卡、安捷伦、樱花、赛默飞、雅培、西门子、碧迪等,占据了我国病理诊断领域高端仪器和试剂市场;第二梯队为本土企业,包括迈新生物、艾德生物、安必平等。




2、中国病理诊断行业市场份额

2023年,我国病理诊断行业大部分市场份额仍被外资品牌占据,徕卡市场份额达到18%,其次为罗氏,市场份额约16%。但随着近年来病理诊断市场国产替代进程的加速,本土品牌市场份额逐渐提升,
2023年迈新股份市场份额达到13%。




3、中国病理诊断行业专利集中度

总体来看,我国病理诊断行业的专利集中度较高,2023年,我国病理诊断行业集中度CR2和CR5分别达到34%和61%。




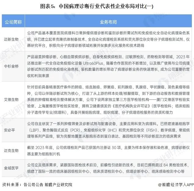
4、中国病理诊断行业企业布局

目前,病理诊断代表性企业中,迈新生物的产品基本覆盖医院病理科日常肿瘤病理诊断和鉴别诊断所需试剂和免疫组化全自动化病理染色系统,中杉金桥产品涵盖肿瘤诊断、心脑血管疾病诊断、自身免疫疾病检测、过敏原检测、药物检测等领域。




5、中国病理诊断行业竞争状态总结

从五力竞争模型角度分析,目前,尽管病理诊断行业市场集中度较高,但行业内的企业数量较多,行业竞争程度较激烈;在上游议价方面,病理诊断产业上游主要原材料专用性较高,议价能力较强;,病理诊断服务的购买者通常包括医院诊所和其他医疗机构,下游客户议价能力较强;在潜在进入者方面,病理诊断行业的市场潜力较大,潜在进入者威胁较高;替代品方面,病理诊断行业的替代品可能包括其他类型的诊断服务,如影像学检查、实验室测试等,其替代品威胁一般。

更多本行业研究分析详见前瞻产业研究院《中国病理诊断行业市场前景预测与投资战略规划分析报告

同时前瞻产业研究院还提供产业新赛道研究、投资可行性研究、产业规划、园区规划、产业招商、产业图谱、产业大数据、智慧招商系统、行业地位证明、IPO咨询/募投可研、专精特新小巨人申报、十五五规划等解决方案。

声明:
1、凡本网注明“来源:小桔灯网”的所有作品,均为本网合法拥有版权或有权使用的作品,转载需联系授权。
2、凡本网注明“来源:XXX(非小桔灯网)”的作品,均转载自其它媒体,转载目的在于传递更多信息,并不代表本网赞同其观点和对其真实性负责。其版权归原作者所有,如有侵权请联系删除。
3、所有再转载者需自行获得原作者授权并注明来源。

最新评论

关闭

官方推荐 上一条 /3 下一条

客服中心 搜索 洽谈合作
返回顶部