立即注册找回密码

QQ登录

只需一步,快速开始

微信登录

微信扫一扫,快速登录

搜索
小桔灯网 门户 资讯中心 医学关注 查看内容

基于Ab-oligo的cyCIF用于肿瘤和外周血杂交细胞的表型分析

2024-10-14 11:03| 编辑: 沙糖桔| 查看: 2152| 评论: 0|来源: 小桔灯网 | 作者:净姐

摘要: 全球癌症死亡率持续居高不下,凸显了影响生存的疾病监测和检测方面尚未解决的挑战

基于Ab-oligo的cyCIF依赖于在每次抗体染色后,依赖UV光从抗体上切割荧光探针,从而产生最小的细胞损失和细胞损伤。此外,基于Ab-oligo的cyCIF平台类似于质谱多路工作流程,因为所有Ab-oligo都是在一个步骤中孵育到组织上,减少了总体实验时间。


主要内容

全球癌症死亡率持续居高不下,凸显了影响生存的疾病监测和检测方面尚未解决的挑战。开发一种非侵入性的、基于血液的生物标志物将改变癌症患者的生存状况。本文中作者证明了超高含量分析对新鉴定的肿瘤细胞群的功能,这些肿瘤细胞是肿瘤细胞和免疫细胞在患者匹配的肿瘤和外周血标本中的杂交细胞。作者使用允许循环免疫荧光(cyCIF)的寡核苷酸偶联抗体(Ab-oligo),提出了肿瘤和外周血杂交细胞的表型分析。有趣的是,大多数循环杂交细胞(CHC)亚群并未在肿瘤相关的杂交细胞中鉴定出来。这些结果强调了将基于Ab-oligo的cyCIF用于肿瘤和外周血标本的超高含量表型分析的有效性。多重表型分析平台(足够温和,可分析血液,以检测和评估播散的肿瘤细胞)的组合代表了一种探索新型肿瘤生物学的新方法,以及将人群开发为癌症的血液生物标志物的潜在效用。


主要结果

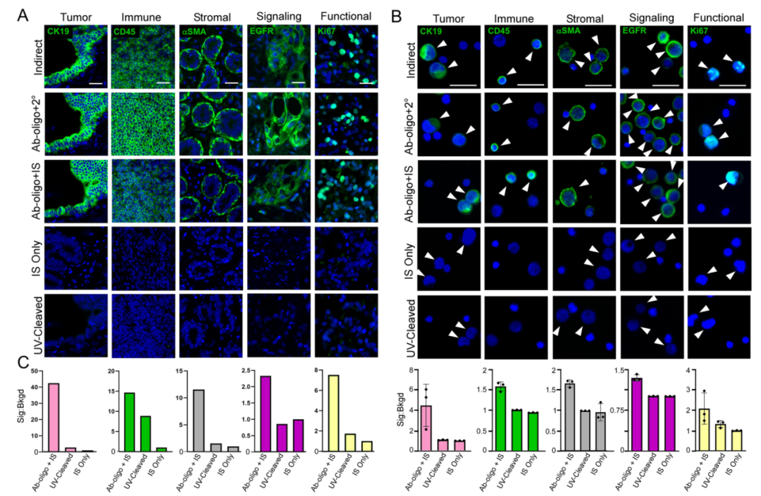
为了确定肿瘤相关杂交细胞和循环杂交细胞之间是否存在一致的表型,作者首先在患者匹配的肿瘤组织切片和肿瘤切除时采集的外周血样本中确定了深度表型的杂交细胞。作者利用cyCIF进行了多轮抗原染色和成像,并在轮间温和地去除信号,证明这些信号与外周血分析兼容。为了建立混合细胞表型Ab-oligo组合,作者从5个离散类别中选择了抗原:肿瘤表达、免疫细胞、基质、细胞信号传导和功能,以便分析相对于离散肿瘤标志(基质、免疫)的混合细胞特征(即增殖、细胞信号传导状态、表型/功能)。生成相应的Ab-oligo后,作者证明,与常规间接抗体染色(即使用结合荧光团的一抗-二抗)和常规二抗染色检测到的Ab-oligo偶联物相比,每种Ab-oligo (即Ab-oligo+IS)在肿瘤组织中具有一致的染色模式(下图A)。

图注:来自五个表型类别:肿瘤、免疫、基质、细胞信号和功能的代表性生物标志物的Ab-oligo验证


此外,作者评估了Ab-oligo + IS与单纯IS处理的组织以及Ab-oligo + IS染色组织经紫外线处理后的信号背景比。在所有病例中,特异性Ab-oligo信号与背景的比值均大于对照组(即大于1)(上图C)。接下来,作者在一个外周血-人癌细胞系模型上验证了Ab-oligo染色模式,该模型将Ab-oligo添加到从健康受试者分离的外周血单个核细胞(PBMCs)中,以评估抗体对肿瘤或免疫细胞的特异性。与肿瘤组织染色的结果一致,相对于间接抗体染色和Ab-oligo +二抗,Ab-oligo显示出相同的染色模式(上图B)。此外,除VWF不能染色外,所有Ab-oligo + IS组的信号/背景比均大于对照组(即大于1)。

为了在患者匹配的肿瘤和外周血中鉴定杂交细胞,作者将针对CD45(一种泛白细胞标志物)的一小组Ab-oligos,以及含有针对EpCAM、ECAD和泛细胞角蛋白(panCK)的Ab-oligos应用于CRC和PDAC肿瘤组织以及匹配的分离的PBMCs。利用这一组合,作者在CRC和PDAC样本的原发肿瘤和外周血中发现了大量杂交细胞(如下图)。

图注:肿瘤组织和外周血杂交细胞鉴定


接下来,作者在另外三轮染色中对患者匹配的样本应用了经过验证的Ab-oligo组合,以从杂交细胞获得更多的表型信息。在第一轮中,杂交细胞被鉴定出同时表达CD45和至少一种上皮标志物(ECAD、EpCAM和/或panCK)(如下图,第一轮)。在每一轮Ab-oligo染色之间,作者用紫外线处理标本,并重新扫描组织,以确保在进行下一轮染色之前完全清除荧光信号。另外,免疫组织化学染色包括:第2轮(CK19、Ki67、pAKT、CD44);第3轮(CK8、VIM、EGFR);第4轮(CK7、αSMA、VWF)。为了将所有的染色叠加到一张图像中,作者使用QiTissue(一个多重图像可视化和分析软件包)或基于特征的图像配准。这使得作者能够在肿瘤组织和相应的外周血标本中鉴定杂交细胞并对其进行表型分析(如下图)。

图注:在患者匹配的结直肠癌(CRC)和胰腺癌(PDAC)肿瘤切片和血液标本上进行四轮cyCIF鉴定和表型杂交细胞


参考文献:

Whalen RM, Anderson AN, Jones JA, Sims Z, Chang YH, Nederlof MA, Wong MH, Gibbs SL. Ultra high content analyses of circulating and tumor associated hybrid cells reveal phenotypic heterogeneity. Sci Rep. 2024 Mar 28;14(1):7350. doi: 10.1038/s41598-024-57381-8. PMID: 38538742; PMCID: PMC10973471.


  杭州乐为生医公司

杭州乐为生医公司可提供抗体寡核苷酸偶联技术服务及成品试剂盒。助力您在实验室条件下即可轻松实现Ab-oligo的高效偶联。

技术支持联系电话:18611591243

销售联系方式:19957893538

声明:
1、凡本网注明“来源:小桔灯网”的所有作品,均为本网合法拥有版权或有权使用的作品,转载需联系授权。
2、凡本网注明“来源:XXX(非小桔灯网)”的作品,均转载自其它媒体,转载目的在于传递更多信息,并不代表本网赞同其观点和对其真实性负责。其版权归原作者所有,如有侵权请联系删除。
3、所有再转载者需自行获得原作者授权并注明来源。

最新评论

关闭

官方推荐 上一条 /3 下一条

客服中心 搜索 洽谈合作
返回顶部