立即注册找回密码

QQ登录

只需一步,快速开始

微信登录

微信扫一扫,快速登录

搜索
小桔灯网 门户 资讯中心 职场漫话 查看内容

持续撕扯丨事业部总经理与IVD上市企业董事长的那些事!

2024-9-5 17:20| 编辑: 沙糖桔| 查看: 2452| 评论: 0|来源: 纳微科技

摘要: 最终结果究竟如何?让我们拭目以待!
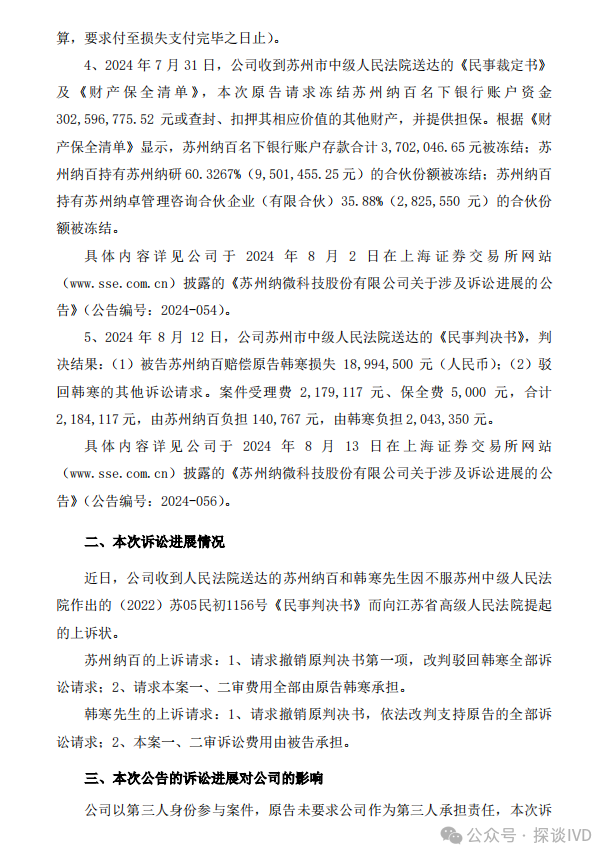
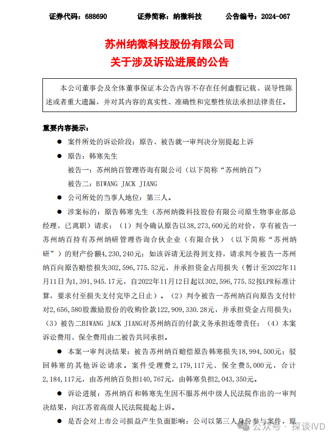
2024年9月5日,苏州纳微科技发布关于诉讼的最新进展的公告。
目前案件所处的诉讼阶段:原告、被告就一审判决分别提起上诉
原告:韩寒先生
被告一:苏州纳百管理咨询有限公司(以下简称“苏州纳百”) 
被告二:BIWANG JACK JIANG

公司所处的当事人地位:第三人。

涉案标的:

原告韩寒先生(苏州纳微科技股份有限公司原生物事业部总经理,已离职)请求:

1.判令确认原告以38,273,600元的对价,享有被告一苏州纳百持有苏州纳研的财产份额4,230,240元;如该诉请无法得到支持,请求判令被告一苏州纳百向原告赔偿损失302,596,775.52元,并承担资金占用损失(暂计至2022年11月11日为1,391,945.17元,自2022年11月12日起以302,596,775.52按LPR标准计算,要求付至损失支付完毕之日止)。

2.令被告一苏州纳百向原告支付针对2,656,580股激励股份的收购价款122,909,330.28元,并承担资金占用损失;

3.被告二BIWANG JACK JIANG对苏州纳百的付款义务承担连带责任;

4.本案诉讼费用、保全费用由二被告共同承担。

本案一审判决结果:

1.被告苏州纳百赔偿原告韩寒损失18,994,500元;驳回韩寒的其他诉讼请求。

2.案件受理费2,179,117元、保全费5,000元,合计2,184,117元,由苏州纳百负担140,767元,由韩寒负担2,043,350元。


最新诉讼进展:
苏州纳百和韩寒先生因不服苏州中级人民法院作出的一审判决结果,向江苏省高级人民法院提起上诉。

苏州纳百的上诉请求:

1、请求撤销原判决书第一项,改判驳回韩寒全部诉讼请求;

2、请求本案一、二审费用全部由原告韩寒承担。 

韩寒先生的上诉请求:

1、请求撤销原判决书,依法改判支持原告的全部诉讼请求;

2、本案一、二审诉讼费用由被告承担。

最终结果究竟如何?让我们拭目以待!



声明:
1、凡本网注明“来源:小桔灯网”的所有作品,均为本网合法拥有版权或有权使用的作品,转载需联系授权。
2、凡本网注明“来源:XXX(非小桔灯网)”的作品,均转载自其它媒体,转载目的在于传递更多信息,并不代表本网赞同其观点和对其真实性负责。其版权归原作者所有,如有侵权请联系删除。
3、所有再转载者需自行获得原作者授权并注明来源。

最新评论

关闭

官方推荐 上一条 /3 下一条

客服中心 搜索 洽谈合作
返回顶部