立即注册找回密码

QQ登录

只需一步,快速开始

微信登录

微信扫一扫,快速登录

搜索
小桔灯网 门户 资讯中心 政府动态 查看内容

国家检查组空降,严查医院

2024-8-8 15:23| 编辑: 鹏哥| 查看: 1934| 评论: 0|来源: 赛柏蓝

摘要: 截至目前,国家医保基金飞行检查已经在17省开展

截至目前,全国17省已经开展医院现场检查。


01

九月底前完成

大批医院将被现场检查


8月4日,国家医保局发布消息,国家赴青海医保基金飞行检查正式启动。

截至目前,国家医保基金飞行检查已经在17省开展,分别是陕西、河北、青海、广西、内蒙古、西藏、安徽、山西、云南、湖南、四川、山东、浙江、吉林、辽宁、海南、河南。


全国31个省、直辖市、自治区(不含港澳台),目前还有14省暂未启动国家医保基金飞行检查。按照国家医保局对医保基金飞行检查的安排,接下来不到两个月的时间里,其余省份也将陆续开展现场检查(9月底前完成)。


7月,国家医保局曝光医院违规使用医保基金典型问题,主要涉及七类问题,包括串换项目、分解收费、超标准收费、重复收费、过度检查、虚构医药服务项目、将不属于医保支付范围的纳入医保基金结算。


与此同时,各省纷纷公布2024年医保基金飞行检查名单。从大三甲至基层医疗机构,全国大批医院被列入待检名单。


一些省份在召开国家医保基金飞行检查启动会现场就直接采取抽签的方式确定了被检机构及零售药店。例如,西安市第三医院、西安唐城医院为被检医疗机构,西安怡康医药连锁有限责任公司为被检零售药店。


今年来,国家医保局多次强调,强化大数据筛查手段在医保基金监管中的应用,筛查分析苗头性、倾向性、趋势性问题,实现精准打击。此前,国家医保局陆续通报河南、辽宁两家医院涉嫌欺诈骗保问题,都是通过大数据模型筛查发现可疑问题线索。


国家医保基金飞行检查结果跟进迅速,不少在飞检中发现存在欺诈骗保问题的医院已经被点名,“边检查边通报”,医保基金飞行检查震慑作用更加明显。


7月24日-26日,国家医保局党组成员、副局长颜清辉带队赴安徽省调研医保基金监管法治建设、智能监管等工作。

 

02
公立医院专项审计密集推进
药品、耗材设备等是检查重点


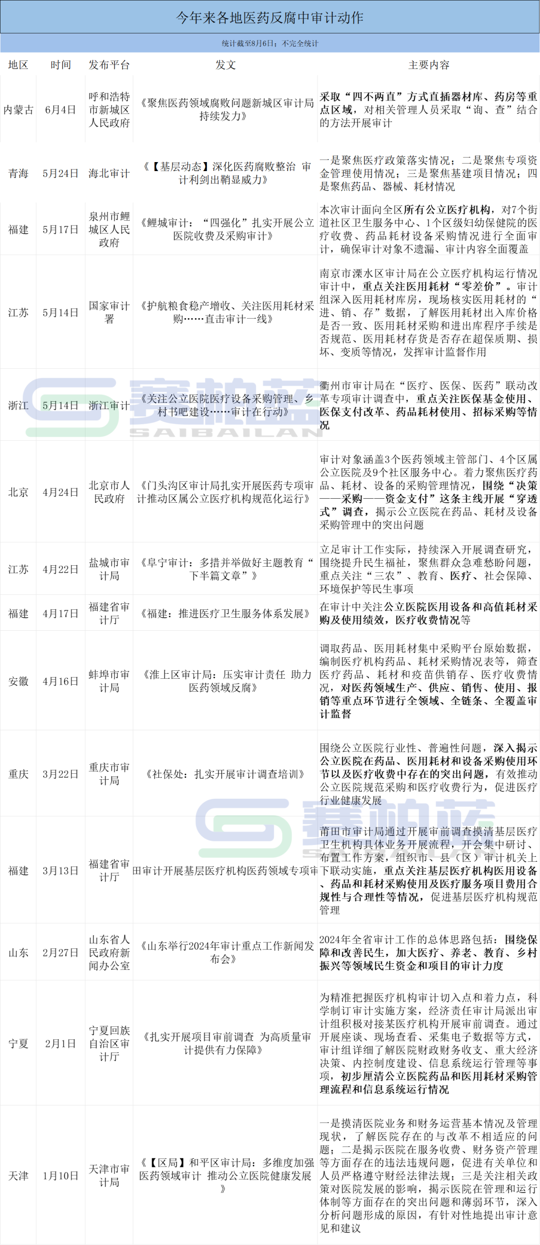
今年来,除了国家医保基金飞行检查,审计、卫健委等多部门也正在对医院进行强监管。


据赛柏蓝不完全统计,截至目前,广西、山东、安徽、重庆、宁夏、福建、江苏、浙江、北京、内蒙古等多个省份审计部门均在医疗反腐领域开展相关工作,重点关注公立医院在药品、医用耗材和设备采购使用环节及医疗收费等方面存在的突出问题。同时,不少地方将医疗收费、医用设施购置、药品采购及验收环节的审计纳入重点监督范围。


例如,7月,广西市场监管局召开全区市场监管系统药品和高值医用耗材生产经销使用情况专项审计查出问题攻坚整改工作推进会;


安徽蚌埠审计局从三个方面关注公立医院药品管理,分别是审查药品采购情况、HIS系统的使用情况、药品进出库的程序和手续管理情况;


天津市审计局从本级预算执行审计、直达资金专项审计、专项审计调查等多维度加强医药领域审计。


此外,还有地方审计局设置线索举报方式,收集地方医药领域腐败问题相关信息。


国家卫健委等十四部委发布《关于印发2024年纠正医药购销领域和医疗服务中不正之风工作要点的通知》指出,开展公立医院和药品医疗器械生产经销使用情况专项审计调查,重点关注推高药品价格等。


《中央巡视工作规划(2023-2027年)》也提出,深化巡视监督与纪律监督、监察监督、派驻监督统筹衔接,加强巡视监督与组织监督协作配合,充分运用审计、财政、统计等部门的专业力量和监督成果,增强监督合力。


目前来看,审计、卫健、医保、市场监管等部门正联合对医药领域腐败问题集中整治发挥作用。

 


声明:
1、凡本网注明“来源:小桔灯网”的所有作品,均为本网合法拥有版权或有权使用的作品,转载需联系授权。
2、凡本网注明“来源:XXX(非小桔灯网)”的作品,均转载自其它媒体,转载目的在于传递更多信息,并不代表本网赞同其观点和对其真实性负责。其版权归原作者所有,如有侵权请联系删除。
3、所有再转载者需自行获得原作者授权并注明来源。

最新评论

关闭

官方推荐 上一条 /3 下一条

客服中心 搜索 洽谈合作
返回顶部