立即注册找回密码

QQ登录

只需一步,快速开始

微信登录

微信扫一扫,快速登录

搜索
小桔灯网 门户 资讯中心 专栏文章 动力彩虹 查看内容

IVD前沿丨可提高测流免疫分析灵敏度100倍!

2024-8-5 15:36| 编辑: 沙糖桔| 查看: 1857| 评论: 0|来源: 小桔灯网 | 作者:动力彩虹

摘要: 利用弱电离AuNPs作为表面化学策略在开发超灵敏POC传感器方面有很大的前景
即时检测(POC)传感器,特别是基于金纳米颗粒的测流免疫分析(AuNP LFIAs),已经成为疾病诊断、家庭保健和病原体/病毒/药物/农药残留检测的强大和实用的工具。例如,新冠肺炎大流行时,基于AuNP LFIA的家庭自检提供了一种有效的初级诊断,可裸眼读出信号,有助于流行病预防工作。LFIAs具有便携式、用户友好、成本效益、节省时间(测试时间,≤15分钟),但表现出较低的敏感性。


提高AuNP LFIAs的敏感性,各种策略包括AuNP纳米复合物,量子点/荧光珠,上转换纳米颗粒、酶联放大,Cas内切酶介导放大、环介导等温放大、表面增强拉曼散射(SERS)技术等。然而,在不牺牲便利性和成本/时间效率的情况下提高灵敏度仍然具有挑战性。


近日,杂志Science Advances上发表了一篇题为“Weakly ionized gold nanoparticles amplify immunoassays for ultrasensitive point-of-care sensors”的文章。在本研究中,作者开发了一种弱电离AuNP LFIAs的表面化学策略,在保持方便性和成本/时间效率的同时,大大提高了灵敏度(最高100倍)。在检测各种血液生物标志物,如α-胎蛋白(AFP)、C反应蛋白(CRP)和PCT时,这种增强的敏感性超过了使用荧光或CL LFIA方法所达到的效果。还成功区分了野生型严重急性呼吸综合征冠状病毒2(SARS-CoV-2)和B.1.1.7突变株。利用弱电离AuNPs作为表面化学策略在开发超灵敏POC传感器方面有很大的前景。


图片来源:Science Advances


主要内容



弱电离AuNP LFIA原理


AuNP LFIA的关键成分是Ab标记的AuNP复合物。通常使用的是柠檬酸配体包裹的AuNPs(Cit-AuNPs)。中性pH作用下,形成Cit-AuNPs的强静电纳米界面。为了防止电荷相互作用诱导的Cit-AuNPs和抗体的聚集,缓冲液pH通常调整为~8.5。然而,Cit配体介导的强静电层可能会排斥抗体,削弱其与AuNP表面的结合亲和力。这一现象可能是决定传统Cit-AuNP LFIAs的敏感性的关键因素之一。


为了提高灵敏度,保持方便性和成本/时间效率,作者设计了具有松散静电纳米界面的AuNPs的表面化学性质,即弱电离的AuNPs,以促进Ab的吸附(如下图)。作者合成了抗坏血酸包被的AuNPs(AA-AuNPs),AA配体产生一个松散的静电层,防止在与抗体孵育过程中电荷相互作用引起的聚集。


弱电离AuNP LFIA概述。图片来源:Science Advances


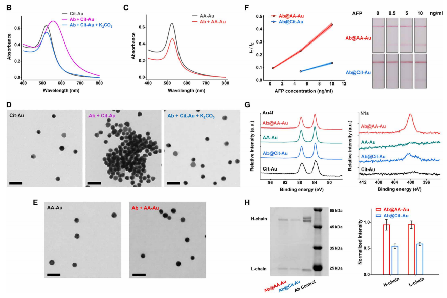
弱电离AuNP LFIA和强电离Cit-AuNPs的对比


抗坏血酸包被的AuNPs(AA-AuNPs)具有松散的静电层,使Ab@AA-AuNP的生产不需要调节缓冲液pH。该方法简化了AuNP LFIAs的合成过程,从而提高了方便性和时间/成本效率。


抗体的直接加入导至了强电离的Cit-AuNPs的聚集(图B、D),通过添加碳酸钾使pH大于8时,Cit-AuNPs的聚集被消除。对于弱电离的AA-AuNPs,在中性pH下直接添加抗体可以直接获得胶体Ab@AA-AuNP(图C和E)。


作者比较了弱电离AA-AuNP和强电离Cit-AuNPs对不同浓度的AFP的反应。结果显示在高浓度(5和10 ng/ml)下,AA-AuNP LFIA的IT/IC信号比Cit-AuNP LFIA高3倍以上(图F)。在低浓度为0.5 ng/ml时,Cit-AuNP LFIA无信号时,AA-AuNP LFIA显示出清晰的颜色信号(图F)。AA-AuNP LFIA比传统的Cit-AuNP LFIA更敏感。原因是AA-AuNPs表面的抗体吸附量高于Cit-AuNPs(约2倍)。这表明与传统的强电离的Cit-AuNPs相比,弱电离的AA-AuNPs有利于对Ab的吸附。


弱电离AuNP LFIA和强电离Cit-AuNPs的对比。

图片来源:Science Advances


弱电离的AA-AuNP LFIAs的分析性能


作者测试了不同的血清诊断标记物,AFP、CRP和PCT,以证明弱电离的AA-AuNP LFIAs的敏感性和普遍性。测试条带和与浓度相关的强度比(IT/IC)如图A到C,AFP的肉眼检测限为0.5 ng/ml,CRP为1 ng/ml,PCT为50 pg/ml,符合临床诊断标准(截止值:AFP 20 ng/ml,CRP 800 ng/ml,PCT50 pg/ml),线性良好(图D至F)。比较LOD和检测范围,弱电离AA-AuNP LFIAs优于荧光LFIAs和CL LFIAs,相比Cit-AuNPs最高提高了100倍灵敏度(图G至I)。


弱电离的AA-AuNP LFIAs对AFP/CRP/PCT的分析性能。

图片来源:Science Advances


AA-AuNP LFIAs在真实样本中的分析性能


作者收集了肝细胞癌(HCC)和非HCC患者的临床血清样本,使用AA-AuNP LFIAs检测AFP。根据20 ng/ml的截止值,AA-AuNPs LFIAs的检测结果对所有9个HCC样本均为阳性(图J),对10个非HCC样本的结果均为阴性。将AA-AuNP LFIA与临床CL免疫分析法(CLIA)进行比较发现,AA-AuNP LFIA与CLIA高度相关(图K)。时间相关试验表明,AA-AuNP LFIA在储存6个月后具有良好的稳定性(图l)。


AA-AuNP LFIAs在真实样本中的分析性能。

图片来源:Science Advances


利用AA-AuNP LFIAs检测病毒突变体


作者尝试应用弱电离的AA-AuNP LFIA检测SARS-CoV-2病毒突变体。用双检测条带(T1和T2)制备了AA-AuNP LFIA,以识别野生株和突变株B.1.1.7。T1条带对野生菌株和突变菌株均有响应。但病毒突变体会减弱T2条带与抗原位点之间的特异性结合。结果显示,对于野生菌株的检测,T1和T2条带表现出较强的颜色信号(图B)。对于突变株,T2条带的颜色信号弱于T1条带(图C)。因此,通过AA-AuNP LFIA计算T2和T1条带信号,成功地检测到野生病毒和携带一定突变的变体。由于制造和操作方便、超灵敏和检测可靠性,相信弱电离AA-AuNP LFIAs作为一种很有前途的新一代LFIAs的优势。


利用AA-AuNP LFIAs检测病毒突变体。

图片来源:Science Advances


总结与讨论


作者研究了表面化学对AuNP LFIAs灵敏度的影响。通过修饰表面配体,一种涉及弱电离AuNPs的表面化学策略可以实现超灵敏的裸眼LFIAs(灵敏度提高约100倍)。在检测各种血液生物标志物,如α-胎蛋白(AFP)、c反应蛋白(CRP)和PCT时,这种增强的敏感性超过了使用荧光或CL LFIA方法所达到的效果。还成功区分了野生型严重急性呼吸综合征冠状病毒2(SARS-CoV-2)和B.1.1.7突变株。这种表面化学设计消除了复杂的纳米合成、辅助装置或额外的试剂,同时有效地提高了灵敏度,其优点是:简化了制造过程,出色的可重复性和可靠性,以及对各种生物标志物的超灵敏度。表面化学使用弱电离AuNPs代表了一种通用的方法来敏化POC传感器。


不仅如此,这种弱电离AuNPs的表面化学方法不仅适用于POC纸基传感器,而且有应用于高通量和多分析微流控芯片传感器和流式细胞仪免疫分析的潜力。


声明:
1、凡本网注明“来源:小桔灯网”的所有作品,均为本网合法拥有版权或有权使用的作品,转载需联系授权。
2、凡本网注明“来源:XXX(非小桔灯网)”的作品,均转载自其它媒体,转载目的在于传递更多信息,并不代表本网赞同其观点和对其真实性负责。其版权归原作者所有,如有侵权请联系删除。
3、所有再转载者需自行获得原作者授权并注明来源。

最新评论

关闭

官方推荐 上一条 /3 下一条

客服中心 搜索 洽谈合作
返回顶部