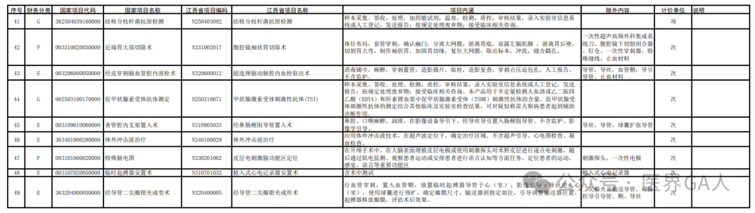
今天中午,江西省医保局联合省卫健委印发《关于公布新增和修订部分医疗服务价格项目的通知》(赣医保字〔2024〕32号), 明确新增 44 个医疗服务价格项目和修订 18 个医疗服务价格项目,其中,新增项目在全省非营利性医疗机构中试行,试行期 2 年;修订删除 1 个项目“病原体核糖核酸扩增定性检测”,合并入“各类病原体核酸检测”。通知自2024年8月1日起执行。优先通过现有价格项目兼容方式支持创新。通过受理新增医疗服务价格项目,对能够通过修订现行项目实现兼容的予以合并处理。



|
声明:
1、凡本网注明“来源:小桔灯网”的所有作品,均为本网合法拥有版权或有权使用的作品,转载需联系授权。
2、凡本网注明“来源:XXX(非小桔灯网)”的作品,均转载自其它媒体,转载目的在于传递更多信息,并不代表本网赞同其观点和对其真实性负责。其版权归原作者所有,如有侵权请联系删除。
3、所有再转载者需自行获得原作者授权并注明来源。