立即注册找回密码

QQ登录

只需一步,快速开始

微信登录

微信扫一扫,快速登录

搜索
小桔灯网 门户 资讯中心 检验前沿 查看内容

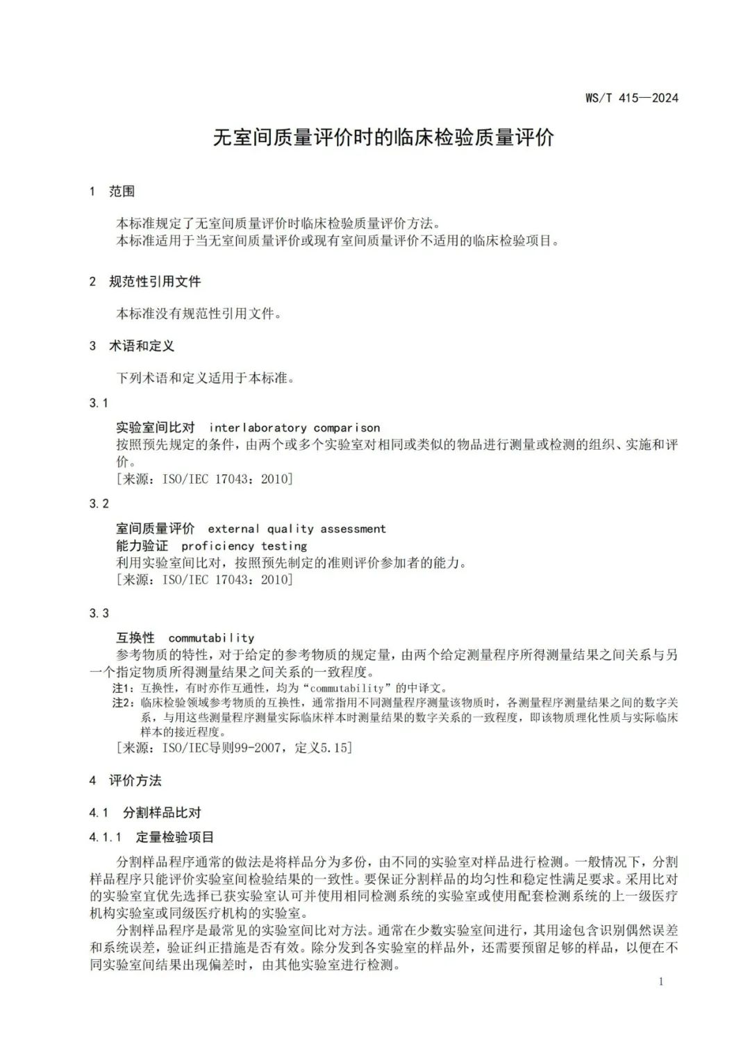
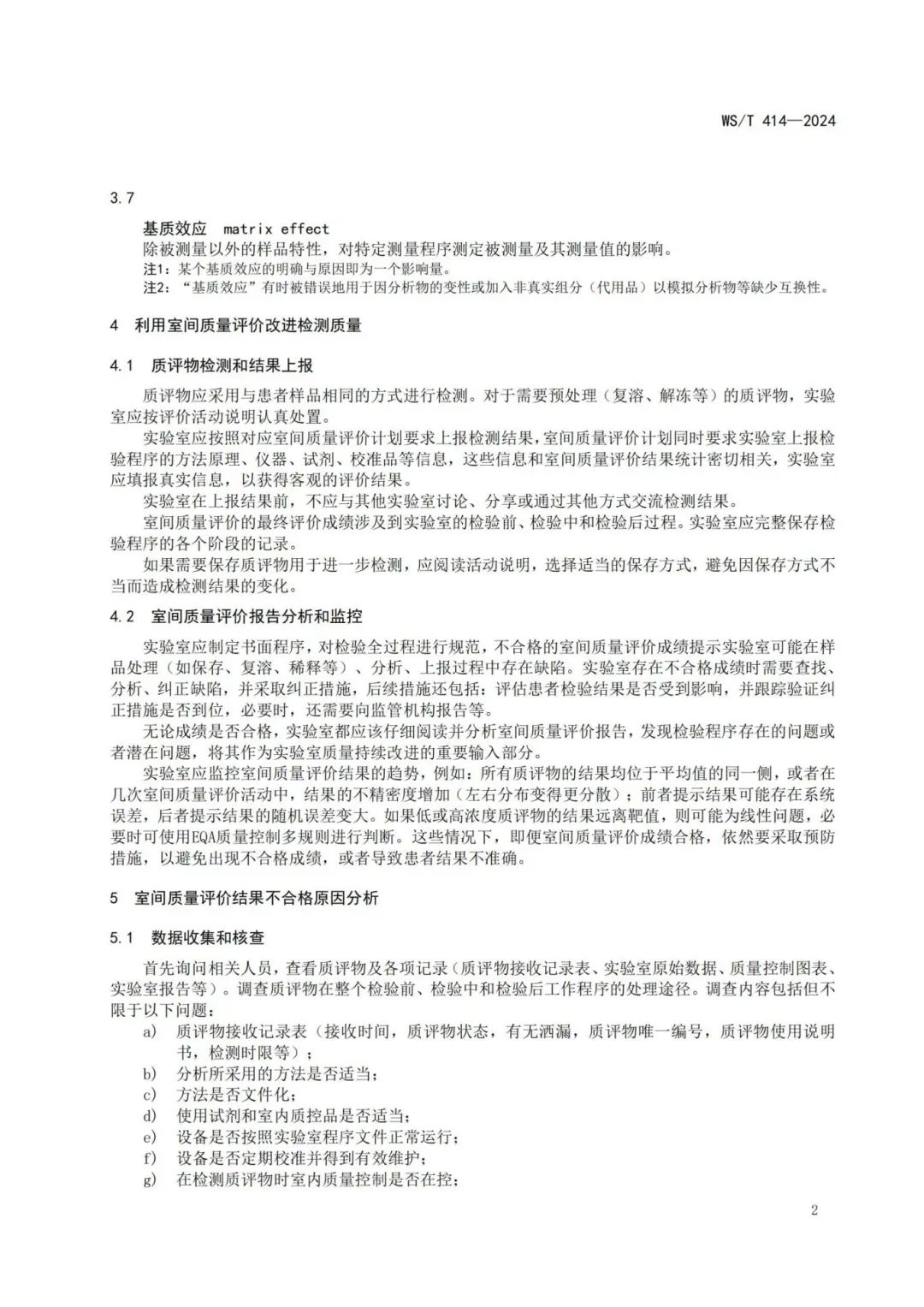
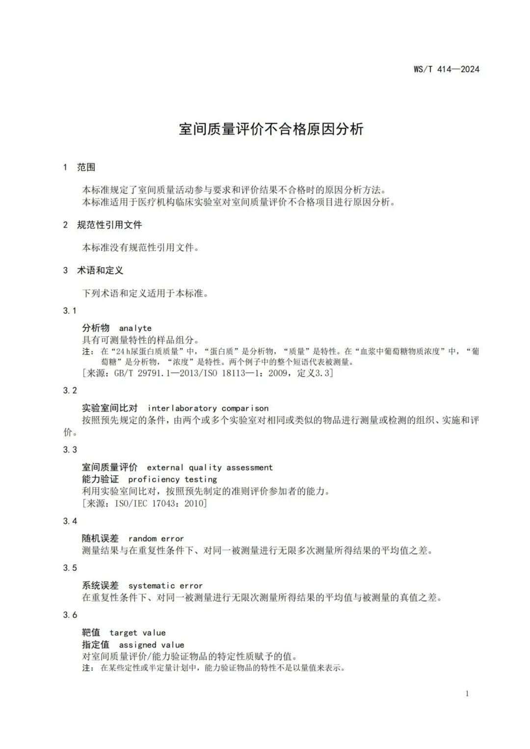
刚刚发布!【室间质评结果不合格原因分析】国家标准!

2024-5-31 14:04| 编辑: 沙糖桔| 查看: 2831| 评论: 0|来源: 检验医学

摘要: 数据收集和核查


数据收集和核查
01


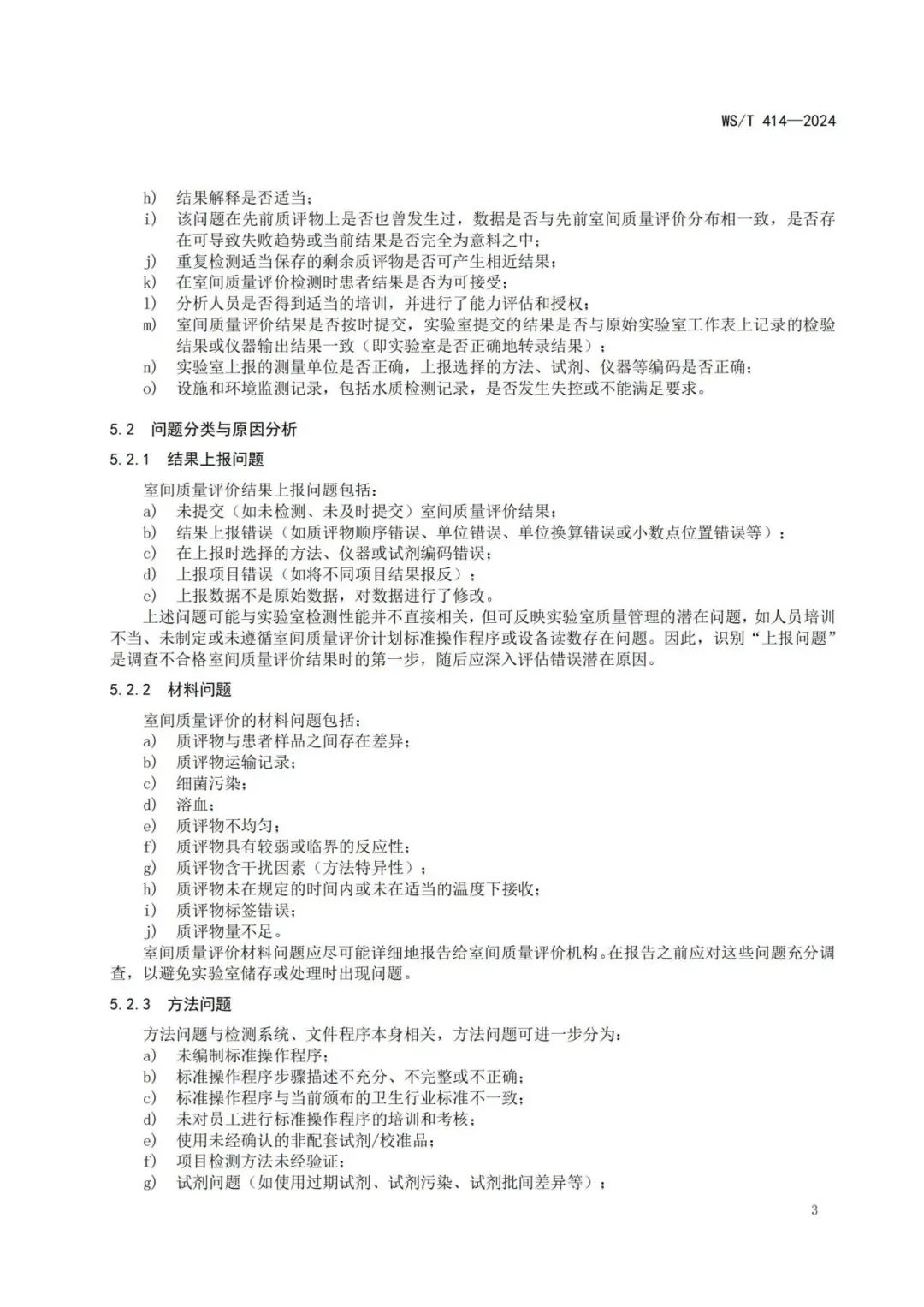
首先询问相关人员,查看质评物及各项记录(质评物接收记录表、实验室原始数据、质量控制图表、 实验室报告等)。调查质评物在整个检验前、检验中和检验后工作程序的处理途径。调查内容包括但不 限于以下问题:



a) 质评物接收记录表(接收时间,质评物状态,有无洒漏,质评物唯一编号,质评物使用说明 书,检测时限等); 

b) 分析所采用的方法是否适当;

c) 方法是否文件化; 

d) 使用试剂和室内质控品是否适当;

e) 设备是否按照实验室程序文件正常运行; 

f) 设备是否定期校准并得到有效维护;

g) 在检测质评物时室内质量控制是否在控;

h) 结果解释是否适当; 

i) 该问题在先前质评物上是否也曾发生过,数据是否与先前室间质量评价分布相一致,是否存 在可导至失败趋势或当前结果是否完全为意料之中; 

j) 重复检测适当保存的剩余质评物是否可产生相近结果; 

k) 在室间质量评价检测时患者结果是否为可接受; 

l) 分析人员是否得到适当的培训,并进行了能力评估和授权; 

m) 室间质量评价结果是否按时提交,实验室提交的结果是否与原始实验室工作表上记录的检验 结果或仪器输出结果一致(即实验室是否正确地转录结果); 

n) 实验室上报的测量单位是否正确,上报选择的方法、试剂、仪器等编码是否正确; 

o) 设施和环境监测记录,包括水质检测记录,是否发生失控或不能满足要求。




问题分类与原因分析
02


01





另附《WS/T 415—2024无室间质量评价时的临床检验质量评价》



声明:
1、凡本网注明“来源:小桔灯网”的所有作品,均为本网合法拥有版权或有权使用的作品,转载需联系授权。
2、凡本网注明“来源:XXX(非小桔灯网)”的作品,均转载自其它媒体,转载目的在于传递更多信息,并不代表本网赞同其观点和对其真实性负责。其版权归原作者所有,如有侵权请联系删除。
3、所有再转载者需自行获得原作者授权并注明来源。

最新评论

关闭

官方推荐 上一条 /3 下一条

客服中心 搜索 洽谈合作
返回顶部