立即注册找回密码

QQ登录

只需一步,快速开始

微信登录

微信扫一扫,快速登录

搜索
小桔灯网 门户 资讯中心 专栏文章 动力彩虹 查看内容

IVD前沿丨可检测癌症诱导的代谢改变新技术

2024-5-22 11:50| 编辑: 沙糖桔| 查看: 1270| 评论: 0|来源: 小桔灯网 | 作者:动力彩虹

摘要: 这项工作为提供更可持续的代谢诊断和最大的健康收益提供了见解。




以人群为基础的诊断可导至更高的生存率、更低的发病率和更低的医疗保健费用,特别是癌症等疾病。然而,由于缺乏高准确性和可负担性的诊断工具,导至未确诊病例的比例很高,特别是在中低收入国家。由于无需大容量样本载体(如采血管)、苛刻储存条件以及冷链运输,干血点标本(DSS)领域最近得到发展,利于在中心实验室集中检测。




目前,干血点试验已经证明在代谢研究中取得了大规模的成功,覆盖了发达国家95%以上的新生儿筛查先天性代谢疾病。蛋白质在干血点的过程中很容易灭活和降解,远远不足以检测癌症分析物。相比之下,大多数代谢物在干血点上保持稳定。代谢诊断可以识别癌症代谢异常的个体,特别是在欠发达地区。


近日,杂志Nature sustainability上发表了一篇题为“A sustainable approach to universal metabolic cancer diagnosis”的文章。作者提出了一种结合干血清斑(DSS)和纳米粒子增强激光解吸/电离质谱(NPELDI MS)来检测代谢物的诊断方法,可在几分钟内以低成本,环境友好,血清等效精度和用户友好的方法诊断多种癌症。这项工作为提供更可持续的代谢诊断和最大的健康收益提供了见解。



图片来源:Nature sustainability



主要内容



NPELDI MS平台

为了敏感、特异和可重复的代谢检测,作者首先检测了传统LDI MS平台中使用的有机基质DHB,但效果不理想。作者尝试应用无机纳米颗粒来替代有机基质(图a-c)。通过将铁系纳米颗粒分布在不锈钢靶板上,构建了可并行检测384个样本的多路代谢物微阵列(图d)。


灵敏度检测结果显示,检测限低至0.07μM。且特异性检测结果表明,铁纳米颗粒从复杂生物标本中直接提取代谢物有尺寸效应,表明NPELDI MS对代谢物具有选择性。不仅如此,实验结果还表明NPELDI MS的数据具有可重复性,变异系数(c.v.)<13%(图f)。数据的稳定性归因于代谢物和铁NPs之间的均匀共结晶(图g)。



NPELDI MS平台。图片来源:Nature sustainability




可行性分析

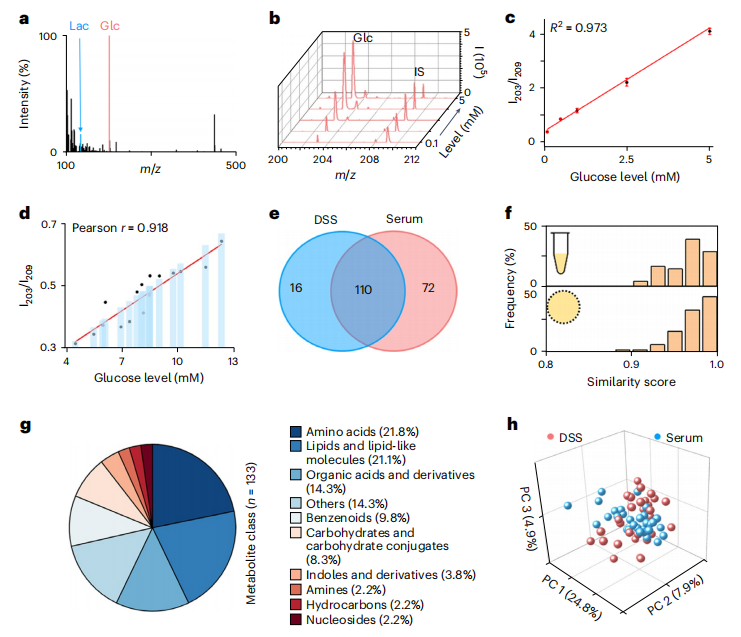
作者下一步旨在了解从DSS中提取的代谢物是否可以使用NPELDI MS进行可靠的定量和分析。作者选择葡萄糖和乳酸作为指标,观察到NPELDI MS的检测(图a)中指示分子的峰值强度的变化,分别对应于代谢物浓度0.10-5mM和0.05-5mM。相比商业生化试剂盒,重复性相似,但节约了10倍样本体积及检测时间。


进一步的评价结果显示,DSS提取物与血清样本中的代谢物定量呈线性相关,葡萄糖的Pearson相关性为0.918,乳酸的相关性为0.925(图d)。对于非靶向代谢谱,作者比较了从配对的DSS和血清样本中获得的光谱一致性。共检测到198个MS峰,与133种代谢物相匹配,涵盖了各种生化指标(图g)。其中110个(55.6%)MS峰在DSS和血清都能检测到(图e)。大多数MS峰在至少有80%的样本中都能检测到(图f),表明从配对的DSS和血清样本中获得的代谢谱的一致性。


这些结果表明,来自DSSs的代谢物允许其用于疾病诊断的分类任务。



可行性分析。图片来源:Nature sustainability




DSS样本不同存储条件对检测的影响

作者还测试了DSS样本在不同存储条件和穿孔取样位置对代谢谱检测的影响(图a)。


DSS样品在不同存储环境如空气中,真空和纯N2存储6h后代谢谱表现出较高的稳定性,检测结果与血清样本相似。DSS和血清样本之间相似性得分为:空气为0.729 ± 0.013,真空为0.734 ± 0.011,纯N2为0.754±0.035(图b)。DSS样品在不同的存储温度如−20°C、4°C、r.t.和40°C的空气中保存6小时后,表现出代谢谱对环境热变化具有良好的抗性,相似性得分超过0.93(图c)。相比之下,血清中的非靶向代谢谱随着温度变化而显著波动。DSS在空气中6天内连续记录非靶向代谢谱。在不同存储时间下,代谢谱变化很少,平均相似度得分均超过0.95(图d)。相比之下,与0 h相比,血清样本保存144 h的相似性得分显著下降到0.634(图e)。



DSS样本不同存储条件对检测的影响。

图片来源:Nature sustainability




DSS样本不同穿孔取样位置对检测的影响

作者在同一DSS内的4个不同位置进行了3次重复的代谢谱分析(上图f),结果显示从DSS中提取的代谢物含量不依赖于一定的穿孔位置。相比之下,从全血样本中制备的干血点(DBS),DBS的不同冲孔位置和中心区域在两者之间观察到明显的变异性,可能归因于当细胞和血浆成分分离时,分析物浓度在不同元素之间的分布不均匀。



DSS代谢谱进行癌症诊断

作为概念验证,作者分析了180例DSSs的非靶向代谢谱。与血清样本相比,从DSS中获得的非靶向代谢谱产生了一致的读数,并显示出相当的鉴别能力(图c、d),证实了非靶向DSS代谢谱的潜在诊断能力。DSS衍生的模型来区分癌症患者,受试者工作特征曲线下面积(AUROCs)训练集为0.841–0.993,验证集为0.900–1.000(图e)。


接下来,作者将所有图谱作为机器学习的输入,并确定了健康人群(HD)与不同癌症组之间存在显著差异的代谢物(图f)。在DSS和血清模型中,有2种共同上调和2种共同下调的代谢物,并建立了三个分类器,以AUROC 0.750/0.924/0.986区分PC/GC/CC组和HD组(图e)。总的来说,这些发现证明了DSS代谢分析在发现生物标志物方面的潜力。



DSS代谢谱进行癌症诊断。

图片来源:Nature sustainability




DSS代谢诊断的可持续性和经济评价

确保疾病的可持续诊断已引起全球越来越多的关注。成本效益是疾病筛查的关键。NPELDI质谱方法的特点是直接的代谢分析,不需要样品预处理,允许提高分析速度(~秒)。相比之下,传统的代谢分析方法需要繁琐的样品预处理,如色谱串联质谱(每批96个样品1-8小时)和核磁共振(每批96个样品1-2小时)。


此外,DSS中独特的基质避免了昂贵的冷链运输,减少了存储空间,降低了运输和存储成本,将生物样本库的样品容量提高了10倍。作为NPELDI质谱分析试剂盒中最重要的试剂,单次合成的铁NPs的化学品成本为2.15美元,重量大约为600毫克,产量足以满足400,000次质谱测试(每质谱测试需要~1.5μg)。因此,考虑到实验产量和费用,NPELDI MS平台本身可以成为大规模临床使用的成本效益的工具。


除了在资源消耗和化学危害方面比塑料血清低温保存管具有更大的可持续性,在生物安全方面,DSS制备中的样品干燥可以被认为是一种失活过程,排除了潜在的感染风险,且生物安全问题较低。相比之下,来自感染血源性感染源的患者的血清样本具有高致病性,需要敏感的病毒检测和额外的失活/去除技术。



总结与讨论

作者提出了一种结合干血清斑(DSS)和纳米粒子增强激光解吸/电离质谱(NPELDI MS)的诊断方法,可在几分钟内以低成本,环境友好,血清等效精度和用户友好的方法诊断多种癌症。整个方法允许可持续的代谢诊断,并且比现有的临床诊断检测具有几个优势,比如具有显著的成本效益,无需昂贵的冷链运输,减少了存储空间,降低了运输和存储成本,且生物安全问题较低。基于DSS的NPELDI MS诊断方法对其他疾病实体的验证还需要进一步的研究。迫切需要开发廉价和便携的MS平台,以在疾病负担沉重的地区实现即时检测。


总之,作者提出了一种标准化工作流程的方法,包括NPELDI MS和基于纸张的DSS的可持续代谢诊断。基于优化的工作流程,该方法是实用的,即使在资源有限的临床环境中,由当地卫生工作者在资源有限的临床环境中进行,也可以实现高水平的诊断准确性。这项工作为提供更可持续的代谢诊断和最大的健康收益提供了见解。


风险提示:股市有风险,投资需谨慎,以上内容仅供投资者参考,不作为投资决策的依据。

声明:
1、凡本网注明“来源:小桔灯网”的所有作品,均为本网合法拥有版权或有权使用的作品,转载需联系授权。
2、凡本网注明“来源:XXX(非小桔灯网)”的作品,均转载自其它媒体,转载目的在于传递更多信息,并不代表本网赞同其观点和对其真实性负责。其版权归原作者所有,如有侵权请联系删除。
3、所有再转载者需自行获得原作者授权并注明来源。

最新评论

关闭

官方推荐 上一条 /3 下一条

客服中心 搜索 洽谈合作
返回顶部