立即注册找回密码

QQ登录

只需一步,快速开始

微信登录

微信扫一扫,快速登录

搜索
小桔灯网 门户 资讯中心 国内新闻 查看内容

子公司股东发难,把基蛋生物9名董事告了!

2024-4-25 13:45| 编辑: 沙糖桔| 查看: 1886| 评论: 0|来源: IVD资讯

摘要: 昔日合作伙伴变仇人,一声叹息。

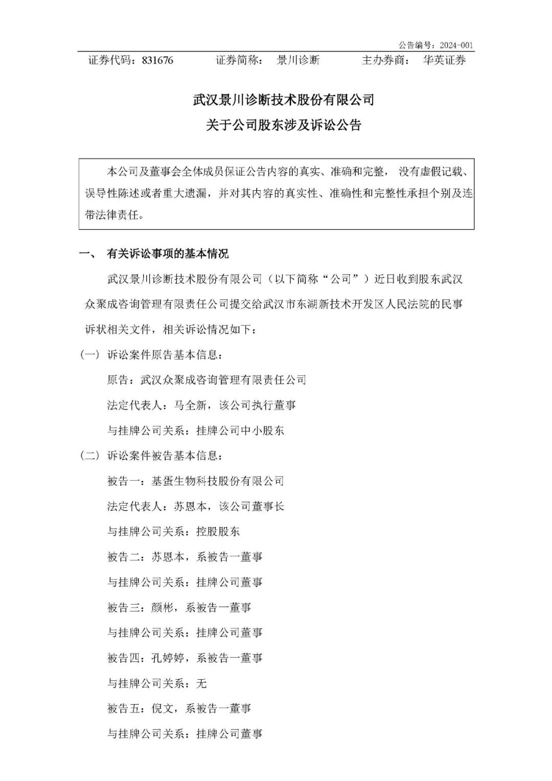
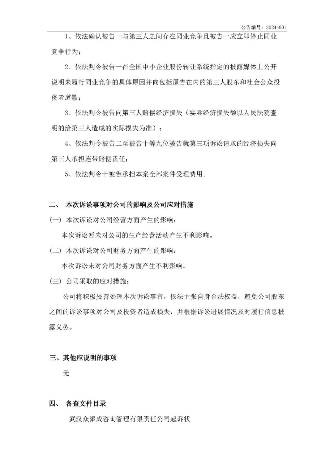
4月23日新三板挂牌企业景川诊断发布公告公司中小股东武汉众聚成咨询管理有限责任公司作为原告对公司控股股东基蛋生物及其9位董事发起民事诉讼希望法院依法确认基蛋生物与景川诊断之间存在同业竞争行为并要求基蛋生物立即停止同业竞争行为。

从景川方描述来看,是发现基蛋生物自己注册的全自动凝血分析仪和景川诊断的产品属于同类产品,在当初的某一份约定中违反了约定,所以景川要求基蛋停止同业竞争、道歉、赔偿经济损失,希望法院能够确认同业竞争行为。(具体事情的真实情况,需要结合基蛋后续的回应综合来看。)

景川诊断是基蛋生物的控股子公司。

2020年,基蛋生物公告收购武汉景川诊断54.9624%的股份,收购总价款为63,910,265.04元人民币;股份转让完成后,公司拟按照3.42元/股的价格认购景川诊断新增股份,认购金额为10,000,080.00元。本次交易完成后,基蛋生物将持有景川诊断58.5289%的股份。收购及增资后,景川诊断成为公司控股子公司,并纳入公司合并报表范围。通过景川诊断,公司将进入凝血检测的行业细分领域,开拓公司凝血检测业务板块。

双方在去年8月层发过一次诉讼。起因是景川要求基蛋完成对股东剩余股份的收购双方对收购事宜未达成一致。基蛋并未认可在11月反诉景川诊断要求解除收购剩余股份的约定。此事后来并无新进展。

此次景川再次发难,应该是通过这一行为再次向基蛋施加压力。

截止目前,对于此次诉讼,基蛋生物尚未公开回应,文末公告为景川单方面的陈述。

现在来看,IVD企业之间并购也是一个很复杂的事情,收购完成整合是一方面。另外还可能面对利益的问题一地鸡毛的司法纠纷,昔日合作伙伴变仇人,一声叹息。


声明:
1、凡本网注明“来源:小桔灯网”的所有作品,均为本网合法拥有版权或有权使用的作品,转载需联系授权。
2、凡本网注明“来源:XXX(非小桔灯网)”的作品,均转载自其它媒体,转载目的在于传递更多信息,并不代表本网赞同其观点和对其真实性负责。其版权归原作者所有,如有侵权请联系删除。
3、所有再转载者需自行获得原作者授权并注明来源。

刚表态过的朋友 (0 人)

最新评论

关闭

官方推荐 上一条 /3 下一条

客服中心 搜索 洽谈合作
返回顶部