立即注册找回密码

QQ登录

只需一步,快速开始

微信登录

微信扫一扫,快速登录

搜索
小桔灯网 门户 资讯中心 企业动态 查看内容

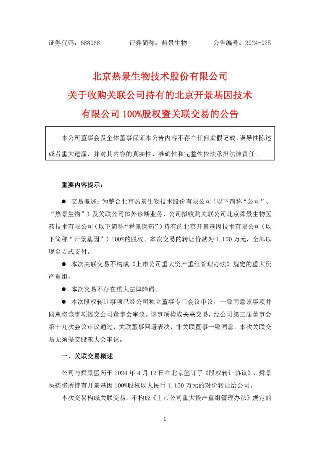
热景,收购开景基因100%股权!

2024-4-17 14:49| 编辑: 沙糖桔| 查看: 1749| 评论: 0|来源: 热景生物

摘要: 舜景医药将所持有开景基因100%股权以人民币1100万元的对价转让给公司


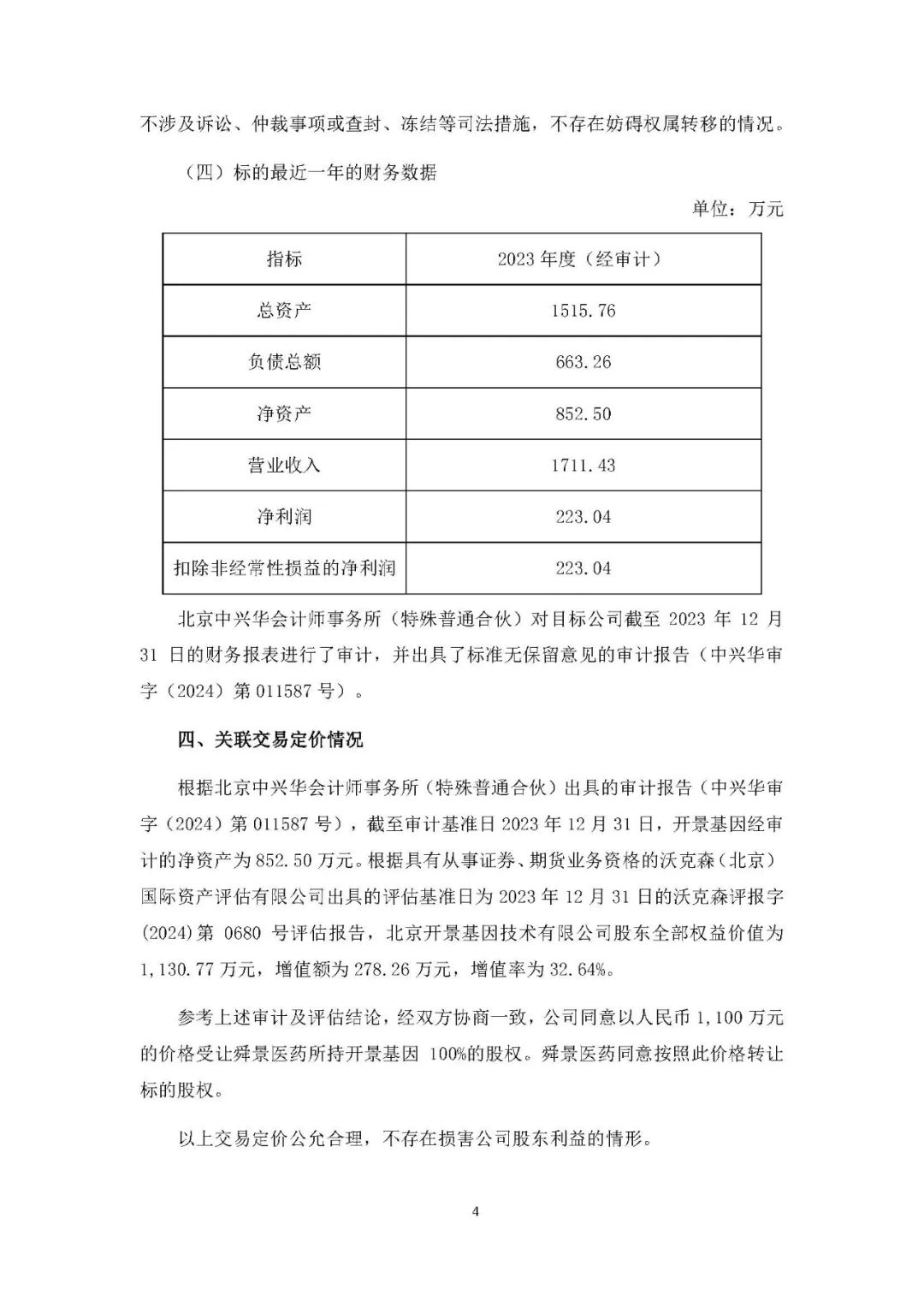
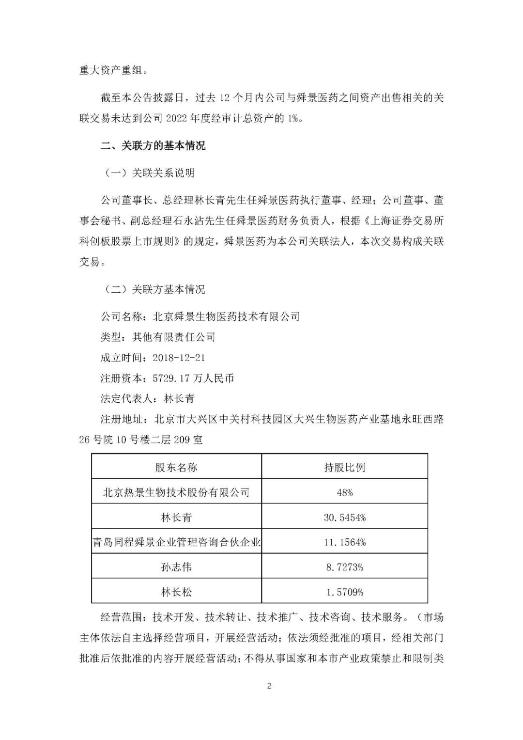
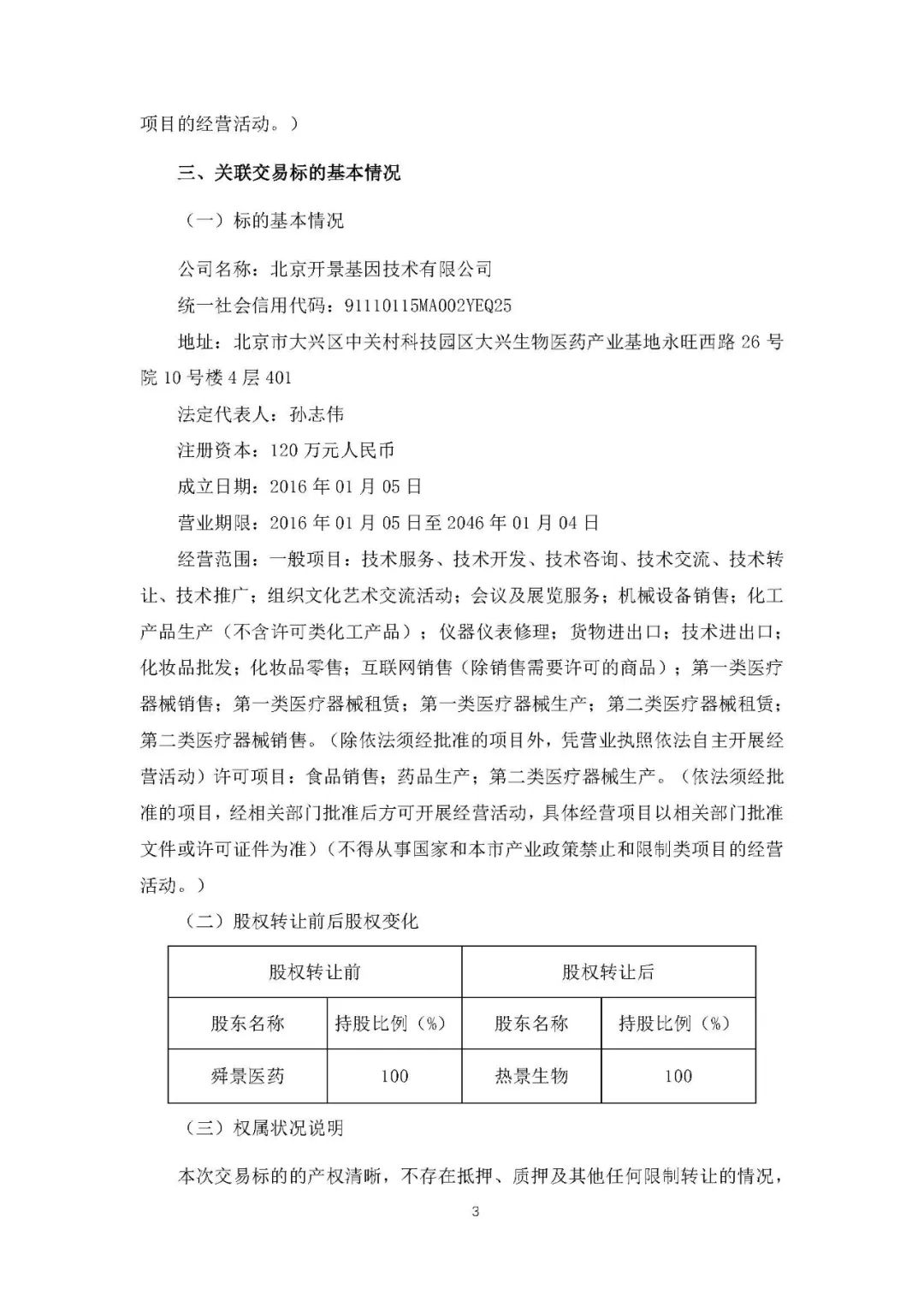
热景生物4月15日晚间发布公告称公司与舜景医药于2024年4月12日在北京签订了股权转让协议舜景医药将所持有开景基因100%股权以人民币1100万元的对价转让给公司。


开景基因成立于2016年,是专业从事体外诊断试剂原料研发、生产及销售一体的生物技术服务公司,为体外诊断试剂生产商提供优质的抗原、抗体原料及技术服务。其专注于生物技术平台的建立和应用,目前已经拥有了基因重组平台、蛋白表达纯化平台、杂交瘤技术平台和基因工程抗体表达平台等多个技术平台。



声明:
1、凡本网注明“来源:小桔灯网”的所有作品,均为本网合法拥有版权或有权使用的作品,转载需联系授权。
2、凡本网注明“来源:XXX(非小桔灯网)”的作品,均转载自其它媒体,转载目的在于传递更多信息,并不代表本网赞同其观点和对其真实性负责。其版权归原作者所有,如有侵权请联系删除。
3、所有再转载者需自行获得原作者授权并注明来源。

最新评论

关闭

官方推荐 上一条 /3 下一条

客服中心 搜索 洽谈合作
返回顶部