立即注册找回密码

QQ登录

只需一步,快速开始

微信登录

微信扫一扫,快速登录

搜索
小桔灯网 门户 资讯中心 国内新闻 查看内容

中纪委发文,严惩医疗腐败

2024-4-2 12:43| 编辑: 鹏哥| 查看: 1449| 评论: 0|来源: 赛柏蓝器械

摘要: 开年以来,中纪委、国家卫健委、国家医保局等多部门相继发布多项医疗反腐相关政策,医疗领域纠风从未停歇。

2024,医疗反腐密集开展,监管颗粒度细化的同,覆盖范围也全面升级。


01

聚焦关键人物
医疗反腐深入基层


3月28日,中纪委官网发布题为《钟纪言:下大气力铲除腐败滋生的土壤和条件》的头条文章。



文中提到,坚持个案查处与系统整治相结合,深化整治金融、国企、能源、烟草、医药、基建工程和招投标等权力集中、资金密集、资源富集领域的腐败,清理风险隐患。

同时,基层也成为医疗反腐重点领域。文章提到,坚持向基层延伸,坚决惩治群众身边腐败问题,瞄准教育、就业、医疗等民生领域的痛点难点,开展集中整治惩治“蝇贪蚁腐”。

开年以来,中纪委、国家卫健委、国家医保局等多部门相继发布多项医疗反腐相关政策,医疗领域纠风从未停歇。

基于行业属性,在医疗反腐纠察的过程中,关键人物向来是重点关注对象。

本次文章中提到,要围绕一体推进不敢腐、不能腐、不想腐,推进作风建设常态化长效化等完善基础性法规制度,健全加强对“一把手”和领导班子监督配套制度。

不完全统计,从去年到现在已有上百名医院院长、书记接连落马,其中不乏知名三甲医院的权威专家,对行业内部形成了极强的震慑力。

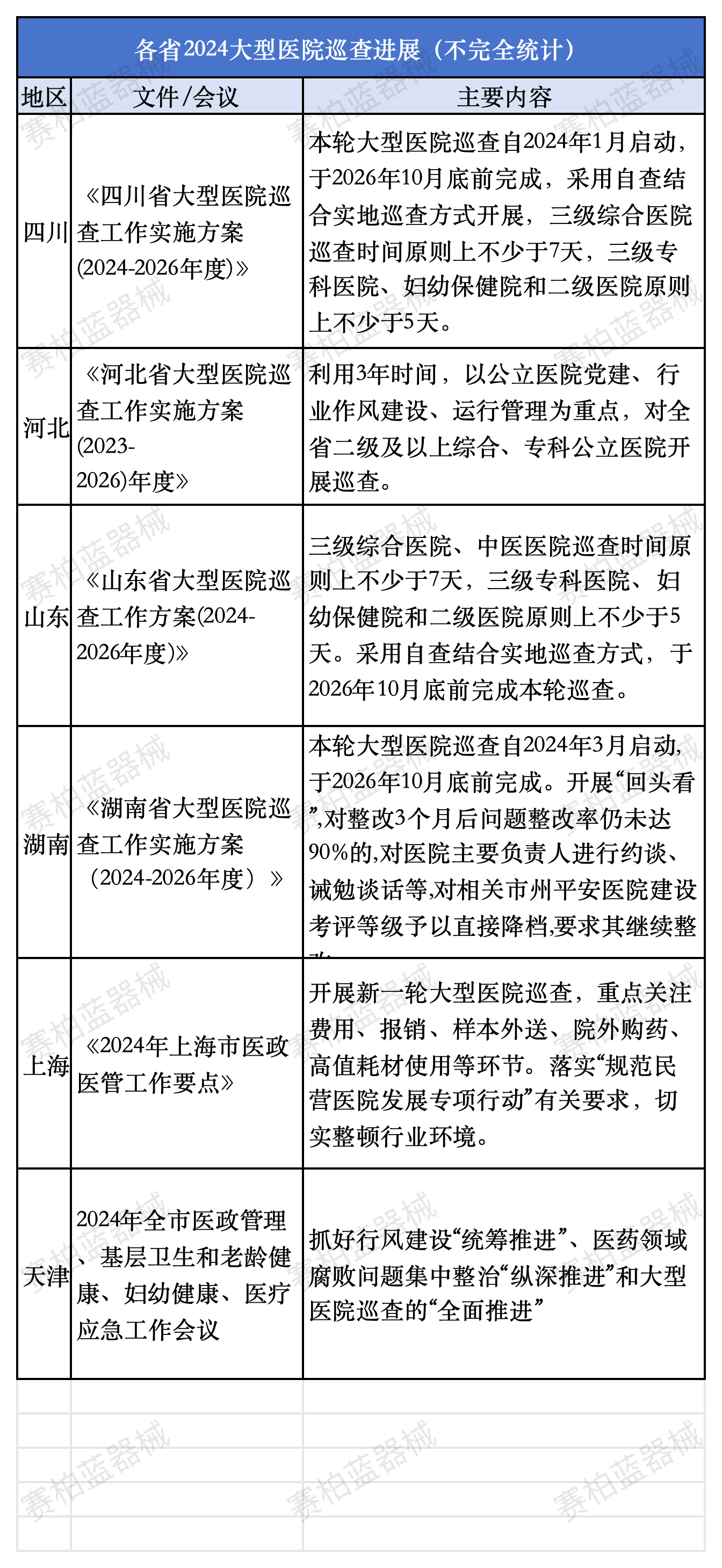
目前,各地大型医院巡查正在密集推进,其中包括关键人物监督、收受企业回款、违规接受捐赠等多项具体内容,覆盖从院长书记到临床医生等各个层级间的日常工作,医疗反腐颗粒度进一步细化。


制图:赛柏蓝器械


02

加大行贿惩治力度
严查全链条利益输送


在药械流通过程中,商业贿赂是监管重点。


中纪委的文章提到,要加大对行贿行为惩治力度。其中包括要严查利益链条,加大对行贿所获不正当利益的追缴和纠正力度,切实提高行贿成本,加大对政商“旋转门”、“逃逸式辞职”治理力度,强化对行贿、介绍行贿、洗钱等腐败关联犯罪的全链条惩治。


2024年3月1日起,《中华人民共和国刑法修正案(十二)》将正式施行。此次修改明确对一些严重行贿情形加大刑事追责力度,对犯行贿罪最高可判处无期徒刑,医疗领域行贿被列入从重处罚范畴。


近年来,医疗领域内的利益输送呈现出隐蔽化发展趋势,但相应监管也在同步升级。


近日河南省市场监督管理局发布《医药生产经营企业防范商业贿赂行政指引》,公布了医药生产及经营企业对于医疗机构的贿赂行为方式,具体如下:



惩罚方面,多地已经建立起行“黑名单”制度。


根据《江西省医疗卫生机构医药购销领域商业贿赂不良记录管理办法(征求意见稿)》,对列入“不良记录名单”的一次药械企业,全省公立医疗卫生机构两年内不得购入名单内产品。如果五年内被列入两次及以上,这个范围将扩大到所有产品。


此外,社会化监督也在逐步推进。目前,为期一年的医药领域腐败问题集中整治工作尚在进行中,青海、江西、广东等多地相继公开举报电话,征集医药领域涉嫌商业贿赂违法行为线索。


在全链条、全覆盖系统治理下,作为可能被行贿的对象,医疗机构工作人员也迎来了更为细致的监管。


近日,重庆卫健委发布《重庆市医疗机构工作人员行为规范》,在医疗机构工作人员基本行为规范部分中提到:


不得利用职务之便,索要、非法收受财物或者牟取其他不正当利益。严禁接受药品、医疗设备、医疗器械、医用卫生材料等医疗产品生产、经营企业或者经销人员以任何名义、形式给予的回扣。


严禁参加药品、医疗设备、医疗器械、医用卫生材料等医疗产品生产、经营企业或者经销人员安排、组织或者支付费用的宴请或者旅游、健身、娱乐等活动安排。


伴随监管手段的完善,医疗反腐的深度和广度都在升级,这场风暴仍在持续。


附全文:



声明:
1、凡本网注明“来源:小桔灯网”的所有作品,均为本网合法拥有版权或有权使用的作品,转载需联系授权。
2、凡本网注明“来源:XXX(非小桔灯网)”的作品,均转载自其它媒体,转载目的在于传递更多信息,并不代表本网赞同其观点和对其真实性负责。其版权归原作者所有,如有侵权请联系删除。
3、所有再转载者需自行获得原作者授权并注明来源。

最新评论

关闭

官方推荐 上一条 /3 下一条

客服中心 搜索 洽谈合作
返回顶部